小度生活
首页
美食营养
手工爱好
生活家居
返回
小度生活
首页
美食营养
游戏数码
手工爱好
生活家居
健康养生
运动户外
职场理财
情感交际
母婴教育
时尚美容
知识问答
生活知识
搜索
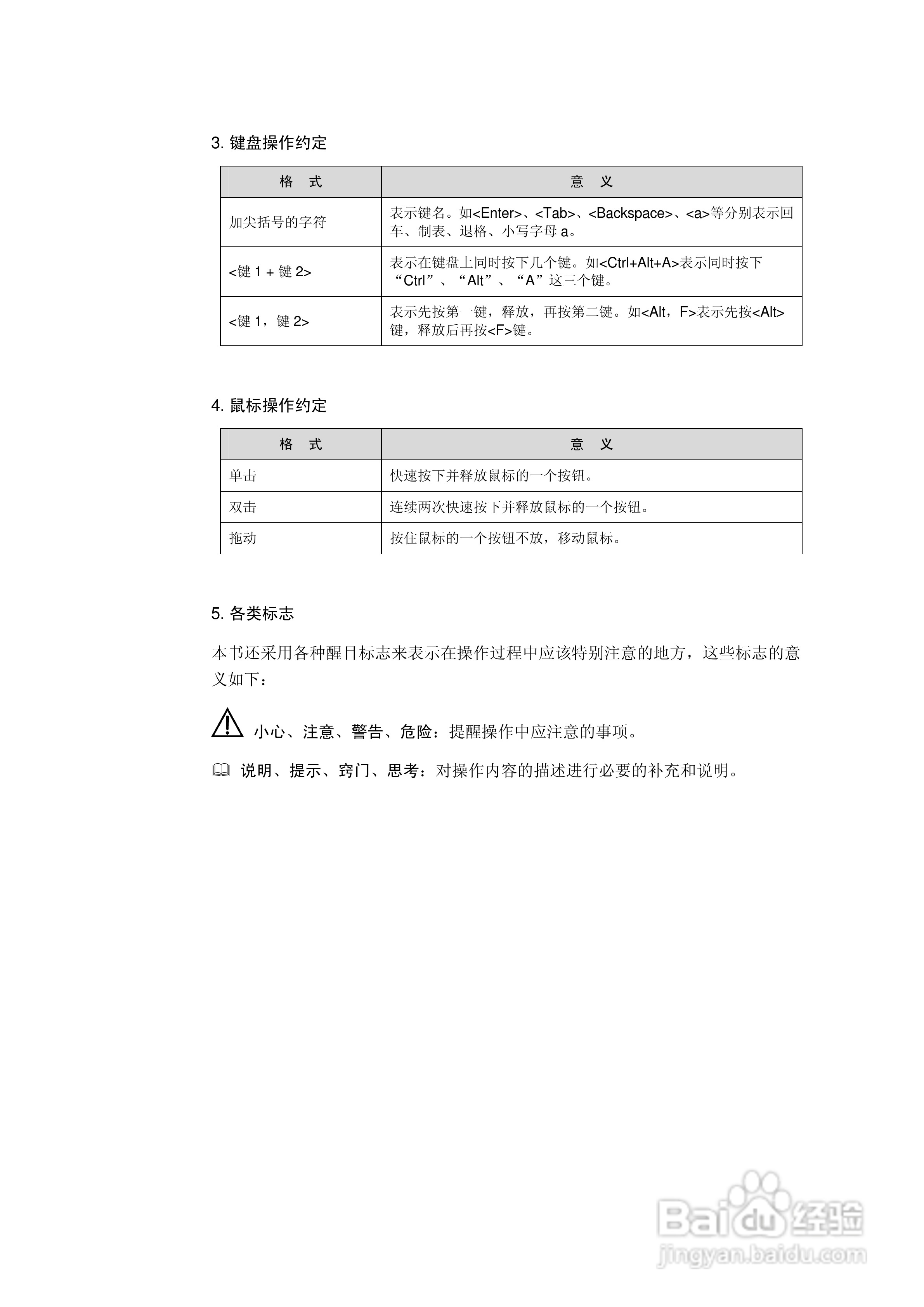
华三交换机Release 5100形说明书:[1]
2026-02-10 02:56:57
本篇为《华三交换机Release 5100形说明书》,主要介绍该产品的使用方法以及常见故障解决方案。
(共篇)
下一篇:
声明:
本网站引用、摘录或转载内容仅供网站访问者交流或参考,不代表本站立场,如存在版权或非法内容,请联系站长删除,联系邮箱:site.kefu@qq.com。
相关推荐
华三交换机Release 5100形说明书:[3]
阅读量:136
华三交换机Release 0014形说明书:[1]
阅读量:140
华三交换机Release 0014形说明书:[3]
阅读量:102
交换机怎么使用
阅读量:187
交换机的基本配置与管理
阅读量:60
猜你喜欢
nba季前赛什么时候开始
pity是什么意思
瓜熟蒂落的意思
scrlk键有什么用
惠存的意思
apec蓝是什么意思
精尽人亡什么意思
有点儿意思
yd是什么意思
什么牌子的摄像机好
猜你喜欢
迷惘的意思
颐指气使的意思
汽车摆件有什么讲究
qfii是什么意思
什么叫轻浮
sup是什么意思
始终如一的意思
攀娘是什么意思
最大马力是什么意思
小孩买什么保险合适