小度生活
首页
美食营养
手工爱好
生活家居
返回
小度生活
首页
美食营养
游戏数码
手工爱好
生活家居
健康养生
运动户外
职场理财
情感交际
母婴教育
时尚美容
知识问答
生活知识
搜索
七彩虹:逸彩250-GD3 冰封骑士3F 512M F10 H说明书:[1]
2025-10-13 12:21:09
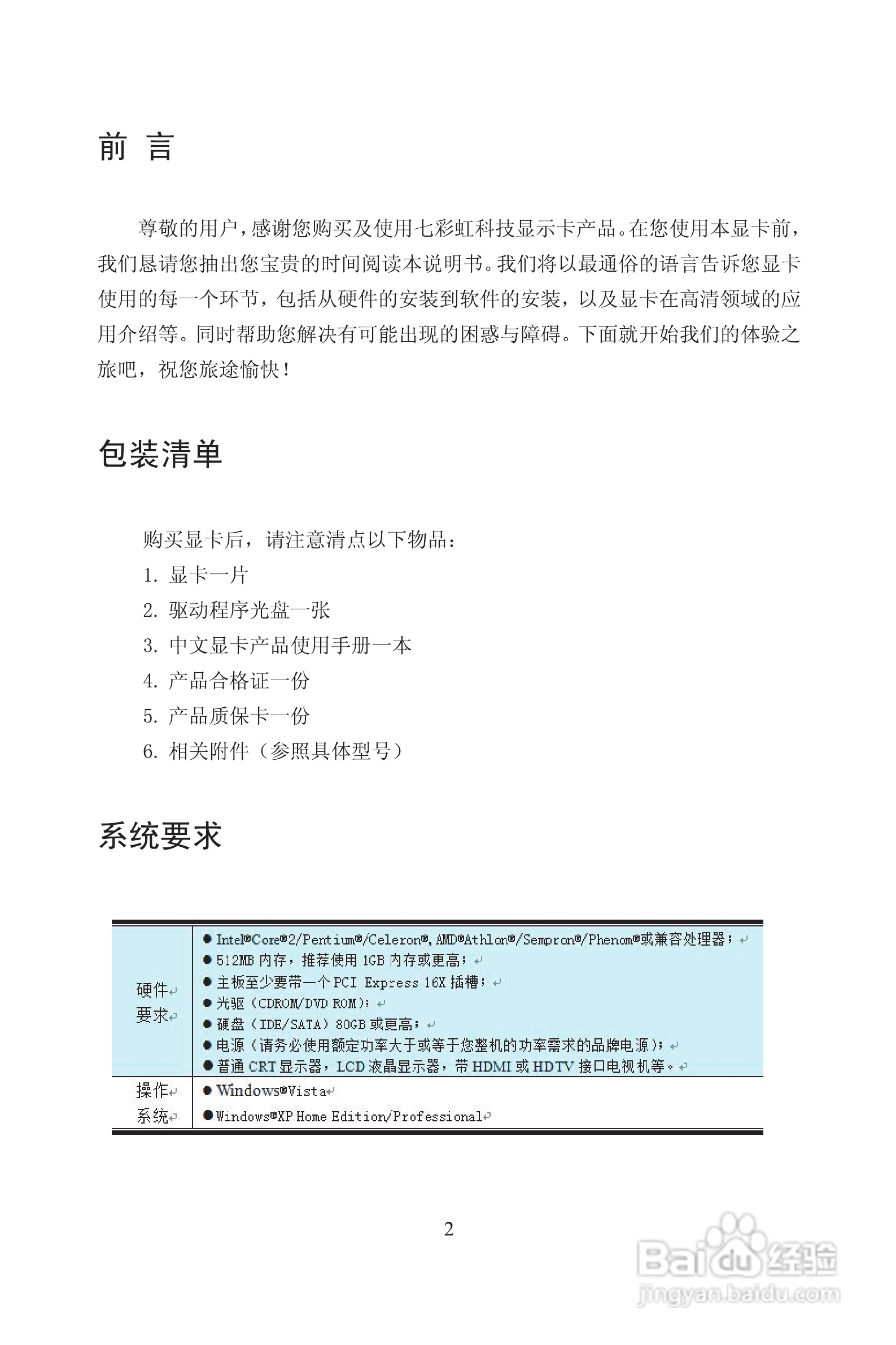
本篇为《七彩虹:逸彩250-GD3 冰封骑士3F 512M F10 H说明书》,主要介绍该产品的使用方法以及常见故障解决方案。
(共篇)
下一篇:
声明:
本网站引用、摘录或转载内容仅供网站访问者交流或参考,不代表本站立场,如存在版权或非法内容,请联系站长删除,联系邮箱:site.kefu@qq.com。
相关推荐
七彩虹:逸彩250-GD3 冰封骑士3F 512M F10 H说明书:[3]
阅读量:111
七彩虹:逸彩250-GD3 冰封骑士3F 512M T10说明书:[1]
阅读量:68
七彩虹:逸彩250-GD3 冰封骑士3F 512M M10说明书:[3]
阅读量:90
七彩虹:逸彩9800GT-GD3 冰封骑士3F 512M F10说明书:[3]
阅读量:51
七彩虹:逸彩9800GT-GD3 冰封骑士3F 512M F10说明书:[2]
阅读量:72
猜你喜欢
筱怎么读
bathroom怎么读
手机怎么格式化
僭怎么读
凉拌面的家常做法
生蚝怎么清洗内脏图解
酸奶怎么做
微信怎么建群
短发怎么扎好看
嗓子痒痒老想咳嗽怎么办
猜你喜欢
头发为什么会分叉
怎么申请qq号
自制罐头的做法
耳鸣怎么办
外汇怎么炒
端午节手抄报怎么画
经常放屁是怎么回事
蚺怎么读
piano怎么读
汾怎么读