小度生活
首页
美食营养
手工爱好
生活家居
返回
小度生活
首页
美食营养
游戏数码
手工爱好
生活家居
健康养生
运动户外
职场理财
情感交际
母婴教育
时尚美容
知识问答
生活知识
生活百科
搜索
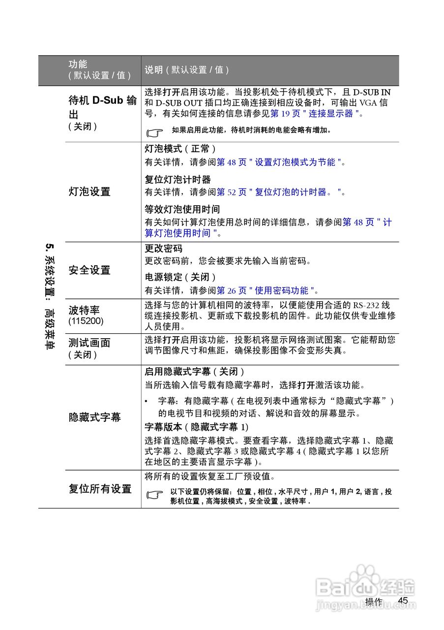
明基MP522投影仪使用说明书:[5]
2026-04-22 06:46:58
本篇为《明基MP522投影仪使用说明书》,主要介绍该产品的使用方法以及常见故障解决方案。
(共篇)
上一篇:
|
下一篇:
声明:
本网站引用、摘录或转载内容仅供网站访问者交流或参考,不代表本站立场,如存在版权或非法内容,请联系站长删除,联系邮箱:site.kefu@qq.com。
相关推荐
明基MP522投影仪使用说明书:[6]
阅读量:59
明基MP511投影仪使用说明书:[5]
阅读量:113
SANXIN MP522型精密pH/电导率仪使用说明书:[2]
阅读量:125
SANXIN MP522型精密pH/电导率仪使用说明书:[1]
阅读量:39
投影仪的画面比例怎么调整
阅读量:153
猜你喜欢
美不胜收是什么意思
重庆有什么好玩的
pa是什么
骄阳似火是什么意思
诧异是什么意思
望眼欲穿是什么意思
聒噪是什么意思
巨细胞病毒是什么
傲慢的反义词是什么
君子坦荡荡小人长戚戚是什么意思
猜你喜欢
长脸适合什么眉形
distance是什么意思
plug是什么意思
football是什么意思
什么是水印
政治面貌是什么
什么是黄褐斑
according是什么意思
金箔金命是什么意思
企业文化是什么