小度生活
首页
美食营养
手工爱好
生活家居
返回
小度生活
首页
美食营养
游戏数码
手工爱好
生活家居
健康养生
运动户外
职场理财
情感交际
母婴教育
时尚美容
知识问答
生活知识
搜索
宏基P1303W投影使用说明书:[5]
2026-01-17 19:14:38
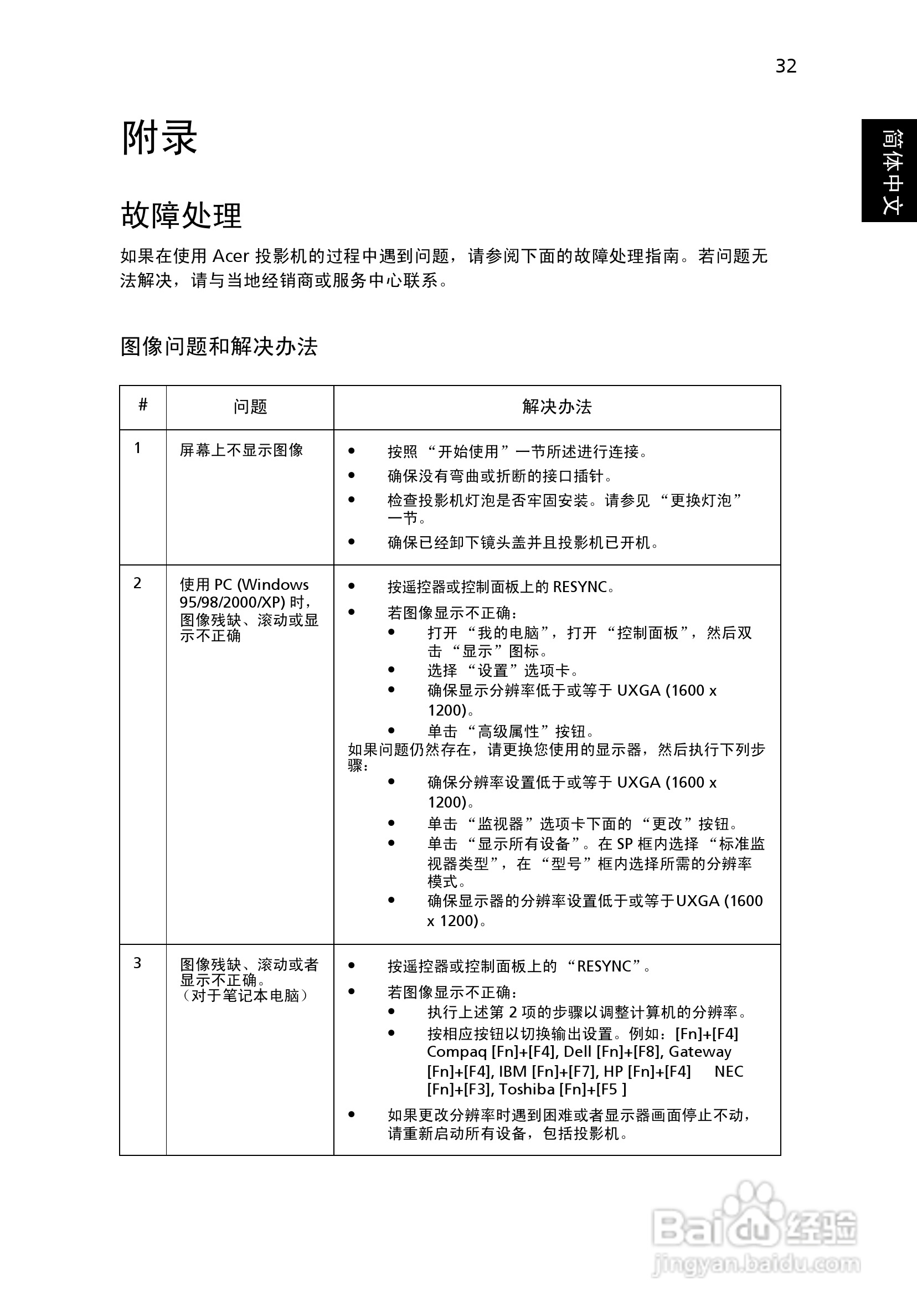
本篇为《宏基P1303W投影使用说明书》,主要介绍该产品的使用方法以及常见故障解决方案。
(共篇)
上一篇:
|
下一篇:
声明:
本网站引用、摘录或转载内容仅供网站访问者交流或参考,不代表本站立场,如存在版权或非法内容,请联系站长删除,联系邮箱:site.kefu@qq.com。
相关推荐
宏基P1303W投影使用说明书:[6]
阅读量:66
宏基X1230S投影机使用说明书:[5]
阅读量:119
宏基H9500投影使用说明书:[5]
阅读量:41
宏基P1266n投影机使用说明书:[5]
阅读量:22
宏基P5370W投影机使用说明书:[5]
阅读量:136
猜你喜欢
美体图片大全
沃尔沃xc90怎么样
家常水煮鱼
负债率怎么算
甲醛去除方法
豆腐怎么做好吃又简单
开瓶器怎么用
蘑菇怎么做好吃
香菜祛斑的方法
慢性支气管炎的症状和治疗方法
猜你喜欢
文竹的修剪方法图解
胸部按摩方法
中耳乳突炎治疗方法
怎么下载ie浏览器
围脖怎么收尾
股藓的最佳治疗方法
张若昀电视剧大全主演
免费小说大全
做面包的方法
清蒸鲤鱼的家常做法