小度生活
首页
美食营养
手工爱好
生活家居
返回
小度生活
首页
美食营养
游戏数码
手工爱好
生活家居
健康养生
运动户外
职场理财
情感交际
母婴教育
时尚美容
知识问答
生活知识
搜索
MFC2000-6型微机厂用电快速切换装置说明书:[2]
2026-01-31 07:55:46
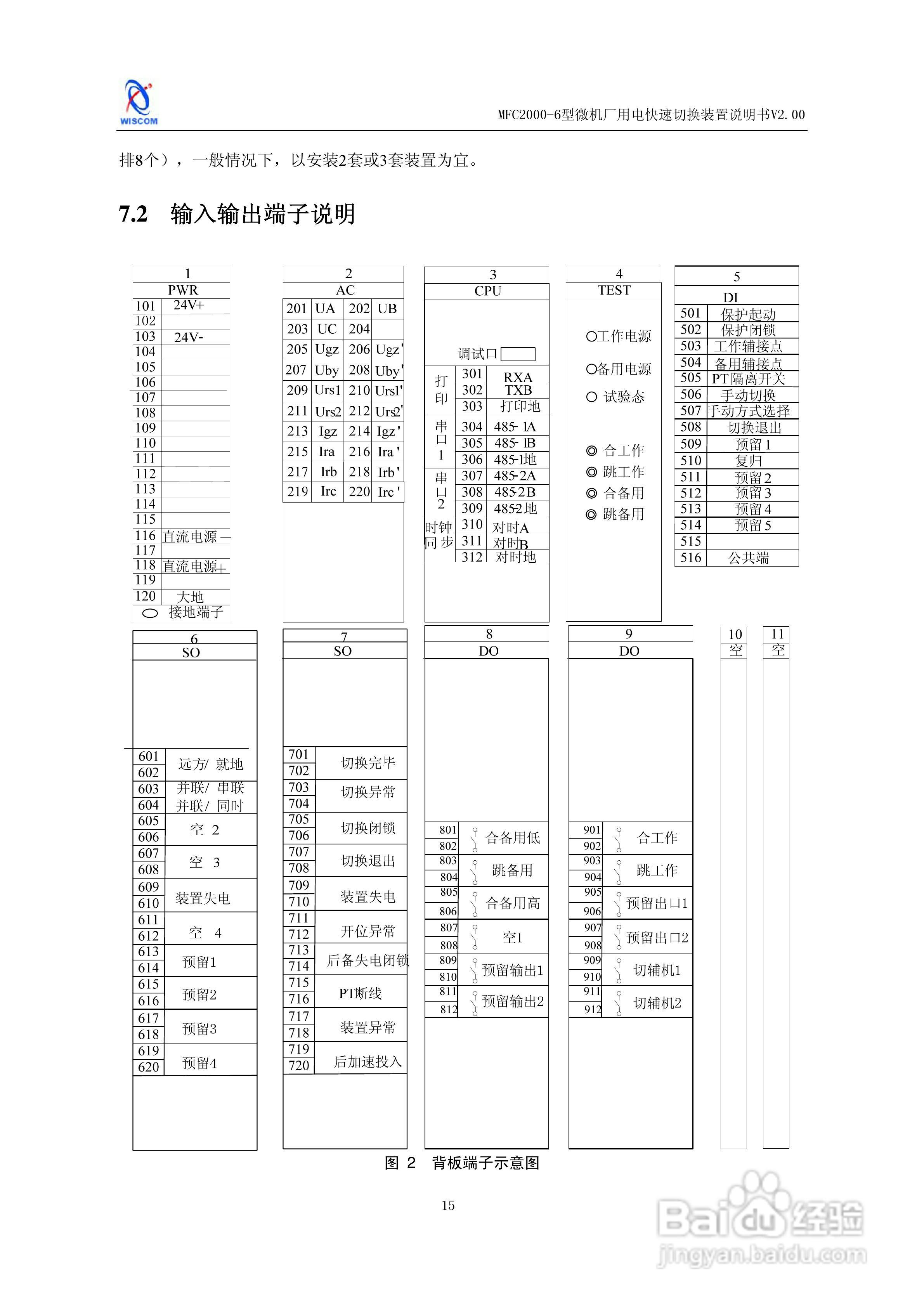
本篇为《MFC2000-6型微机厂用电快速切换装置说明书》,主要介绍该产品的使用方法以及常见故障解决方案。
(共篇)
上一篇:
|
下一篇:
声明:
本网站引用、摘录或转载内容仅供网站访问者交流或参考,不代表本站立场,如存在版权或非法内容,请联系站长删除,联系邮箱:site.kefu@qq.com。
相关推荐
专利申请快速入门
阅读量:168
快速光亮淬火油有哪些特性?
阅读量:188
如何选择工业锅炉安全阀?
阅读量:25
商业模式设计和创新的方法有哪些?
阅读量:177
怎样进行趋势买入
阅读量:135
猜你喜欢
龙口粉丝怎么做好吃
煎豆腐的家常做法
迈之灵片效果怎么样
酱牛肉怎么做好吃
糯米面的做法大全
炒肉片的家常做法
端午节手抄报句子大全
灰指甲治疗方法
工商年报怎么报
杏鲍菇的做法大全家常
猜你喜欢
怎么锻炼肌肉
怎么减肥不反弹
情侣网名大全
笑话大全笑破你的肚子
502胶水把手黏住了怎么办
黑色大衣怎么搭配
凉菜菜谱大全带图片
老师英文怎么写
酷开电视怎么样
电子邮件怎么发