小度生活
首页
美食营养
手工爱好
生活家居
返回
小度生活
首页
美食营养
游戏数码
手工爱好
生活家居
健康养生
运动户外
职场理财
情感交际
母婴教育
时尚美容
知识问答
生活知识
生活百科
搜索
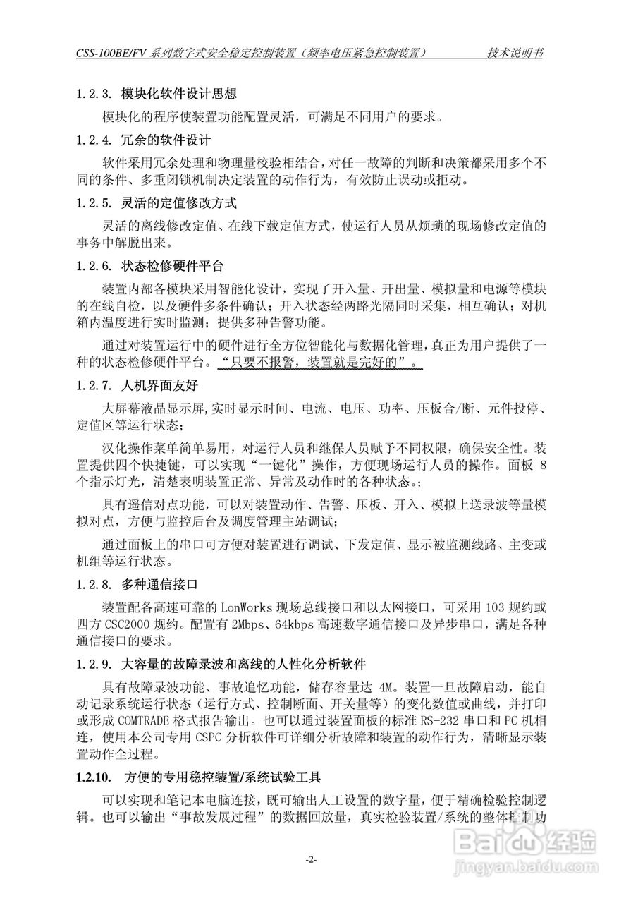
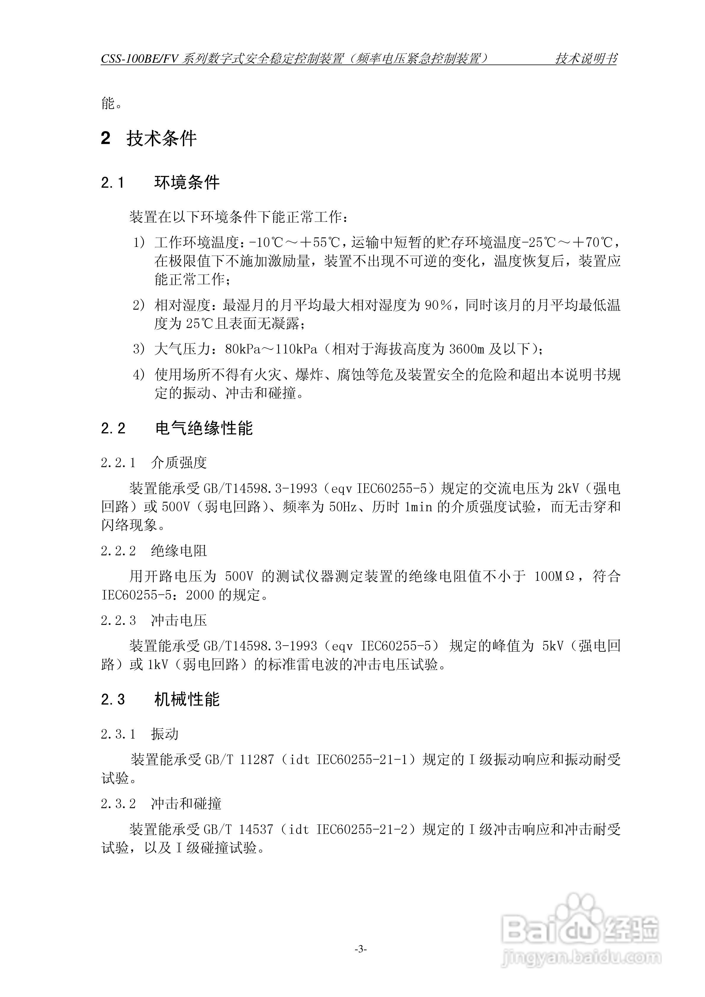
四方CSS-100BE/FV2数字式安全稳定控制装置技术说明书:[1]
2026-04-18 19:50:18
本篇为《四方CSS-100BE/FV2数字式安全稳定控制装置技术说明书》,主要介绍该产品的使用方法以及常见故障解决方案。
(共篇)
下一篇:
声明:
本网站引用、摘录或转载内容仅供网站访问者交流或参考,不代表本站立场,如存在版权或非法内容,请联系站长删除,联系邮箱:site.kefu@qq.com。
相关推荐
四方CSS-100BE/FV2数字式安全稳定控制装置技术说明书:[7]
阅读量:32
四方形礼品盒怎样包装
阅读量:101
四方CSS-281数字式频率电压紧急控制装置说明书:[1]
阅读量:86
四方CSS-281数字式频率电压紧急控制装置说明书:[3]
阅读量:180
四方CSS-281数字式频率电压紧急控制装置说明书:[4]
阅读量:159
猜你喜欢
肛门潮湿是怎么回事
自动挡汽车怎么开
自荐信怎么写
婴儿湿疹是怎么引起的
微信接龙怎么往下接
怎么自己做游戏
对虾怎么做
小儿发烧怎么办
羊肚怎么洗
炖豆腐怎么做好吃
猜你喜欢
冰火两重天怎么玩
怎么知道全进还是没进
电脑出现蓝屏怎么办
结婚证丢了怎么补办
猪心怎么炒
腿不直怎么办
劲酒怎么样
韩语怎么学
怎么解除安全模式
肝火旺盛怎么办