小度生活
首页
美食营养
手工爱好
生活家居
返回
小度生活
首页
美食营养
游戏数码
手工爱好
生活家居
健康养生
运动户外
职场理财
情感交际
母婴教育
时尚美容
知识问答
生活知识
生活百科
搜索
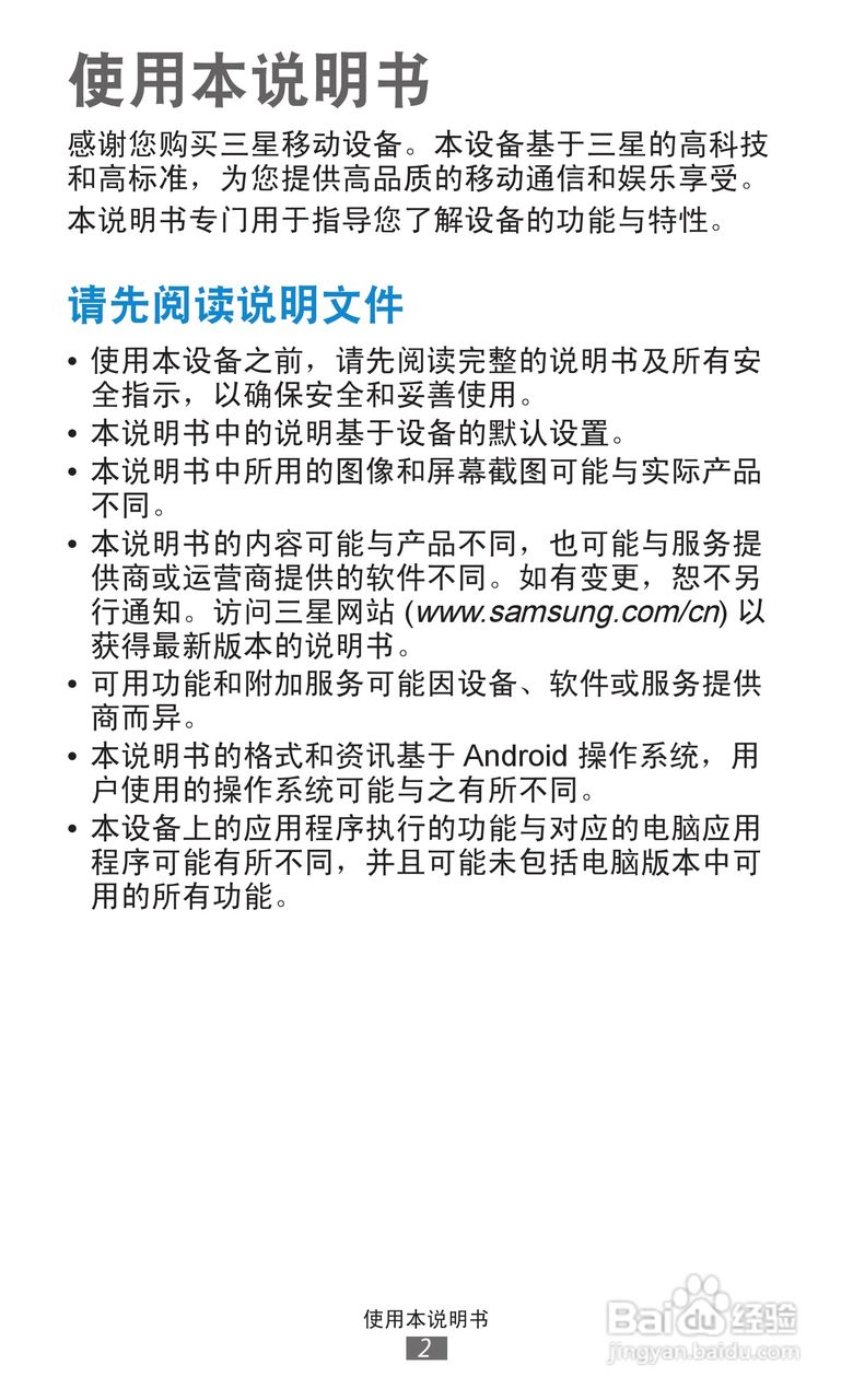
三星GT-S7562手机说明书:[1]
2026-04-03 23:46:13
(共篇)
下一篇:
声明:
本网站引用、摘录或转载内容仅供网站访问者交流或参考,不代表本站立场,如存在版权或非法内容,请联系站长删除,联系邮箱:site.kefu@qq.com。
相关推荐
三星s7562怎么截屏
阅读量:67
手机如何查看已连接wifi的密码
阅读量:112
手机6g和8g的区别
阅读量:115
三星GT-S7562 解锁数字图案锁pin锁密码定屏格机
阅读量:141
手机如何登陆网页电脑版淘宝
阅读量:149
猜你喜欢
爱情电视剧大全
名言名句大全
中国地名大全
香港正版马会精选资料大全
系统属性怎么打开
女生名字大全
gta4怎么下载
餐厅装饰画图片大全
体寒的人怎么减肥
魔兽世界字体怎么改
猜你喜欢
影视大全网页版
施耐庵简介
手机银行怎么用
怎么转q币
erasers怎么读
歌谱网简谱大全
轮胎品牌标志大全
黑鱼的做法大全
dnf装备大全
寇准简介