小度生活
首页
美食营养
手工爱好
生活家居
返回
小度生活
首页
美食营养
游戏数码
手工爱好
生活家居
健康养生
运动户外
职场理财
情感交际
母婴教育
时尚美容
知识问答
生活知识
生活百科
搜索
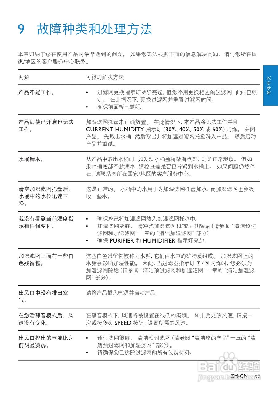
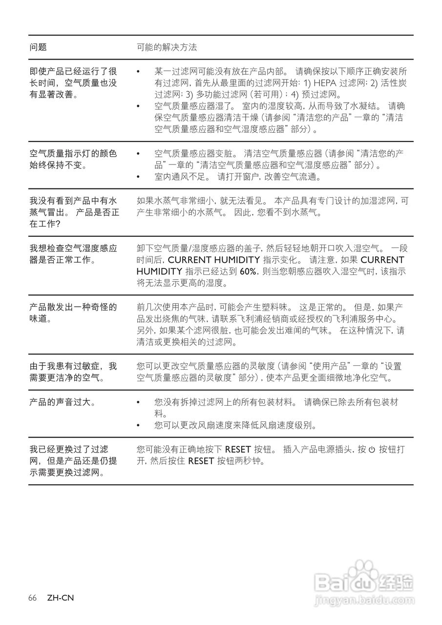
PHILIPS AC4084加湿空气净化器使用说明书:[4]
2026-05-26 04:28:06
本篇为《PHILIPS AC4084加湿空气净化器使用说明书》,主要介绍该产品的使用方法以及常见故障解决方案。
(共篇)
上一篇:
声明:
本网站引用、摘录或转载内容仅供网站访问者交流或参考,不代表本站立场,如存在版权或非法内容,请联系站长删除,联系邮箱:site.kefu@qq.com。
相关推荐
本田凌派怎么连接手机蓝牙
阅读量:189
男款黄金项链的选购
阅读量:83
从零开始的异世界生活1-5怎么过
阅读量:146
cx5灯光太暗怎么办???_马自达CX-5论坛_
阅读量:108
2013款宝马3系改装四出排气管
阅读量:196
猜你喜欢
手脚冰凉怕冷是什么原因怎么调理
电子商务专业学什么
顺祝商祺是什么意思
网关是什么
什么映日荷花别样红
鲔鱼是什么鱼
海贼王什么时候更新
什么是货币政策
when是什么意思中文
初吻是什么
猜你喜欢
我总在每一个黑夜想你是什么歌
办营业执照需要什么资料
精华液有什么功效
南无阿弥陀佛什么意思
突兀是什么意思
日晷是什么
什么是电子邮件
沙眼是什么
什么是承兑汇票
增信是什么意思