小度生活
首页
美食营养
手工爱好
生活家居
返回
小度生活
首页
美食营养
游戏数码
手工爱好
生活家居
健康养生
运动户外
职场理财
情感交际
母婴教育
时尚美容
知识问答
生活知识
生活百科
搜索
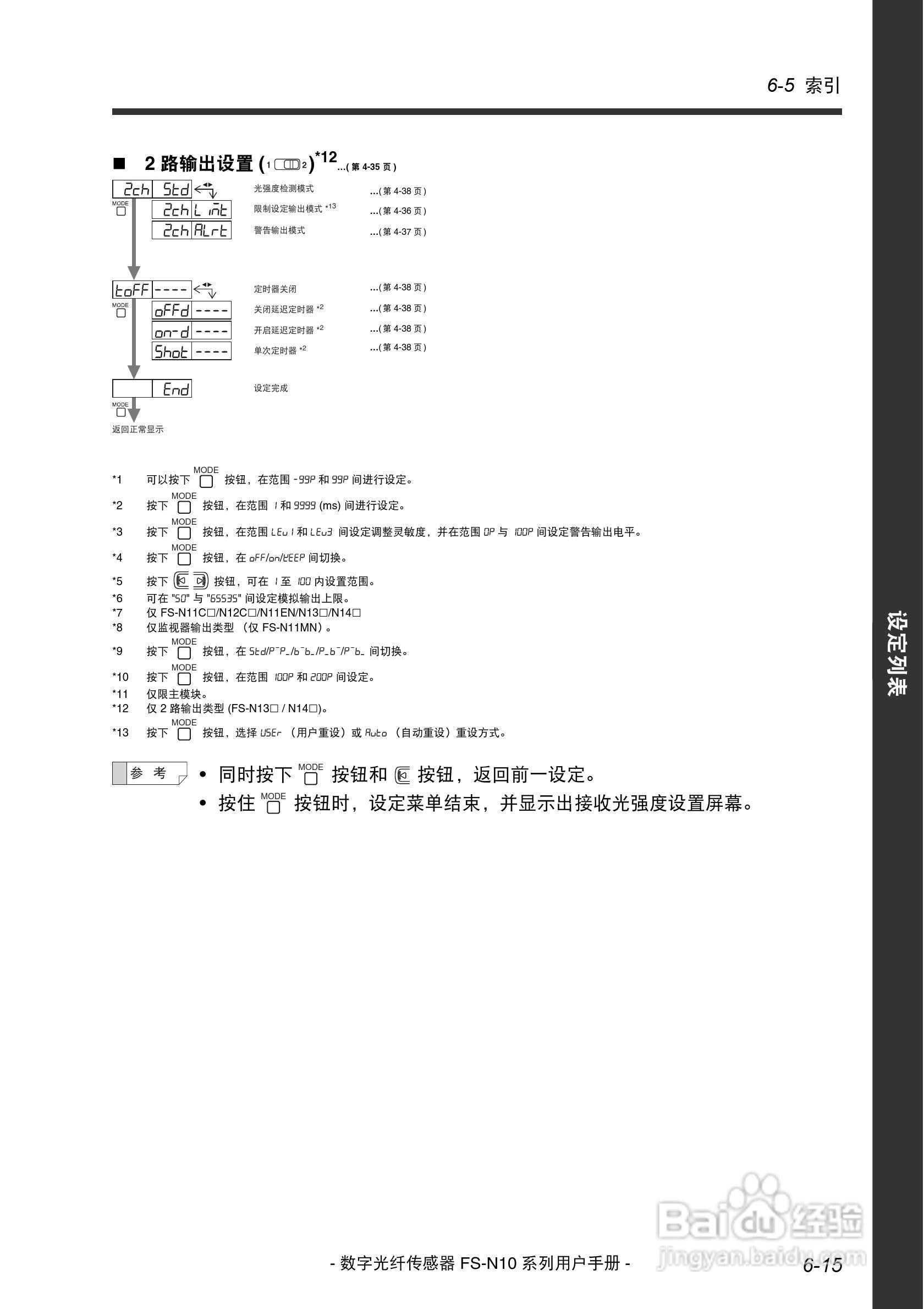
基恩士FS-N10数字光纤传感器用户手册:[12]
2026-04-10 10:53:25
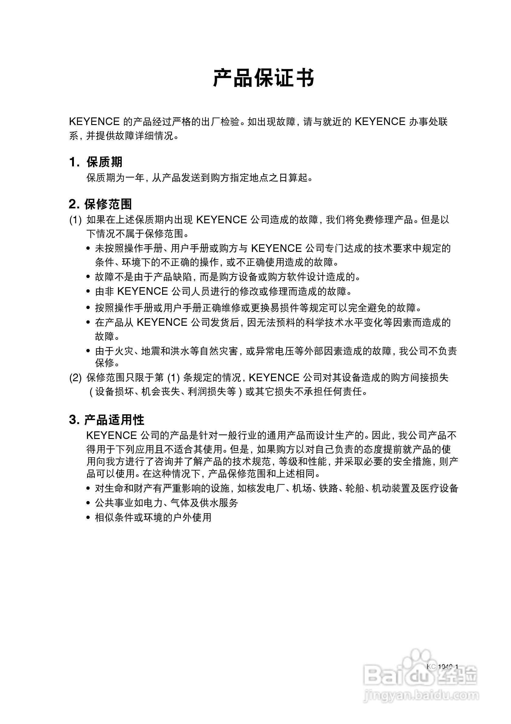
本篇为《基恩士FS-N10数字光纤传感器用户手册》,主要介绍该产品的使用方法以及常见故障解决方案。
(共篇)
上一篇:
声明:
本网站引用、摘录或转载内容仅供网站访问者交流或参考,不代表本站立场,如存在版权或非法内容,请联系站长删除,联系邮箱:site.kefu@qq.com。
相关推荐
如何办理3c认证
阅读量:162
海尔LC-129WBP冰箱使用说明书
阅读量:148
立体声蓝牙模块BT401接线图单片机连接说明
阅读量:150
合信触摸屏编程软件如何添加变量
阅读量:128
易事特EA880系列UPS电源说明书:[1]
阅读量:76
猜你喜欢
粗心怎么办
微信朋友圈怎么发视频
金项链怎么清洗
爱要怎么说出口吉他谱
薛佳凝和胡歌怎么回事
苹果手写怎么设置
eric怎么读
老年斑是怎么形成的
左炔诺孕酮片怎么吃
档案丢了怎么办
猜你喜欢
长虹空调怎么样
住房公积金怎么取
怎么设计logo
胆结石是怎么形成的
蒸面包怎么做家庭做法
家长建议怎么写20字
个人信用贷款怎么贷
宫寒怎么治疗
爱心怎么叠
脸上斑怎么消掉