小度生活
首页
美食营养
手工爱好
生活家居
返回
小度生活
首页
美食营养
游戏数码
手工爱好
生活家居
健康养生
运动户外
职场理财
情感交际
母婴教育
时尚美容
知识问答
生活知识
搜索
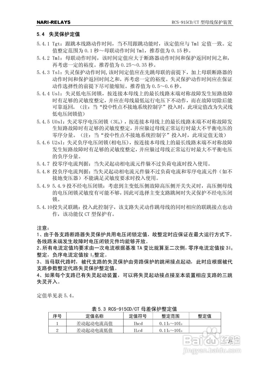
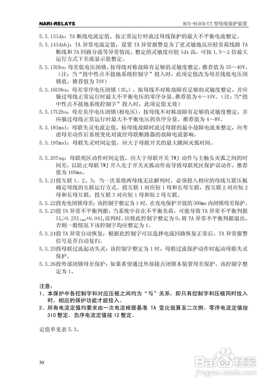
RCS-915CD/CT型微机母线保护装置使用说明书:[4]
2026-02-02 02:07:38
本篇为《RCS-915CD/CT型微机母线保护装置使用说明书》,主要介绍该产品的使用方法以及常见故障解决方案。
(共篇)
上一篇:
|
下一篇:
声明:
本网站引用、摘录或转载内容仅供网站访问者交流或参考,不代表本站立场,如存在版权或非法内容,请联系站长删除,联系邮箱:site.kefu@qq.com。
相关推荐
RCS-915G型微机母线保护装置技术和使用说明书:[4]
阅读量:189
RCS-915AB型微机母线保护装置技术和使用说明书:[4]
阅读量:102
RCS-915G型微机母线保护装置技术和使用说明书:[2]
阅读量:196
RCS-915AB型微机母线保护装置技术和使用说明书:[1]
阅读量:49
RCS-915AB型微机母线保护装置技术和使用说明书:[6]
阅读量:30
猜你喜欢
如何更改无线网密码
感悟生活
完美生活吉他谱
8月16日是什么星座
如何调整图片大小
生活的英文
杉杉来吃之婚后生活
11月11日是什么星座
从零开始的异世界生活第二季在线
芒种是什么意思
猜你喜欢
开火是什么字
如何清除浏览器缓存
晕车怎么办 如何快速解除晕车
新手如何网上购物
总爱胡思乱想怎么办
如何喝酒
山东生活频道
被尘封的故事怎么玩
esc键失灵怎么办
如何将照片变小