小度生活
首页
美食营养
手工爱好
生活家居
返回
小度生活
首页
美食营养
游戏数码
手工爱好
生活家居
健康养生
运动户外
职场理财
情感交际
母婴教育
时尚美容
知识问答
生活知识
生活百科
搜索
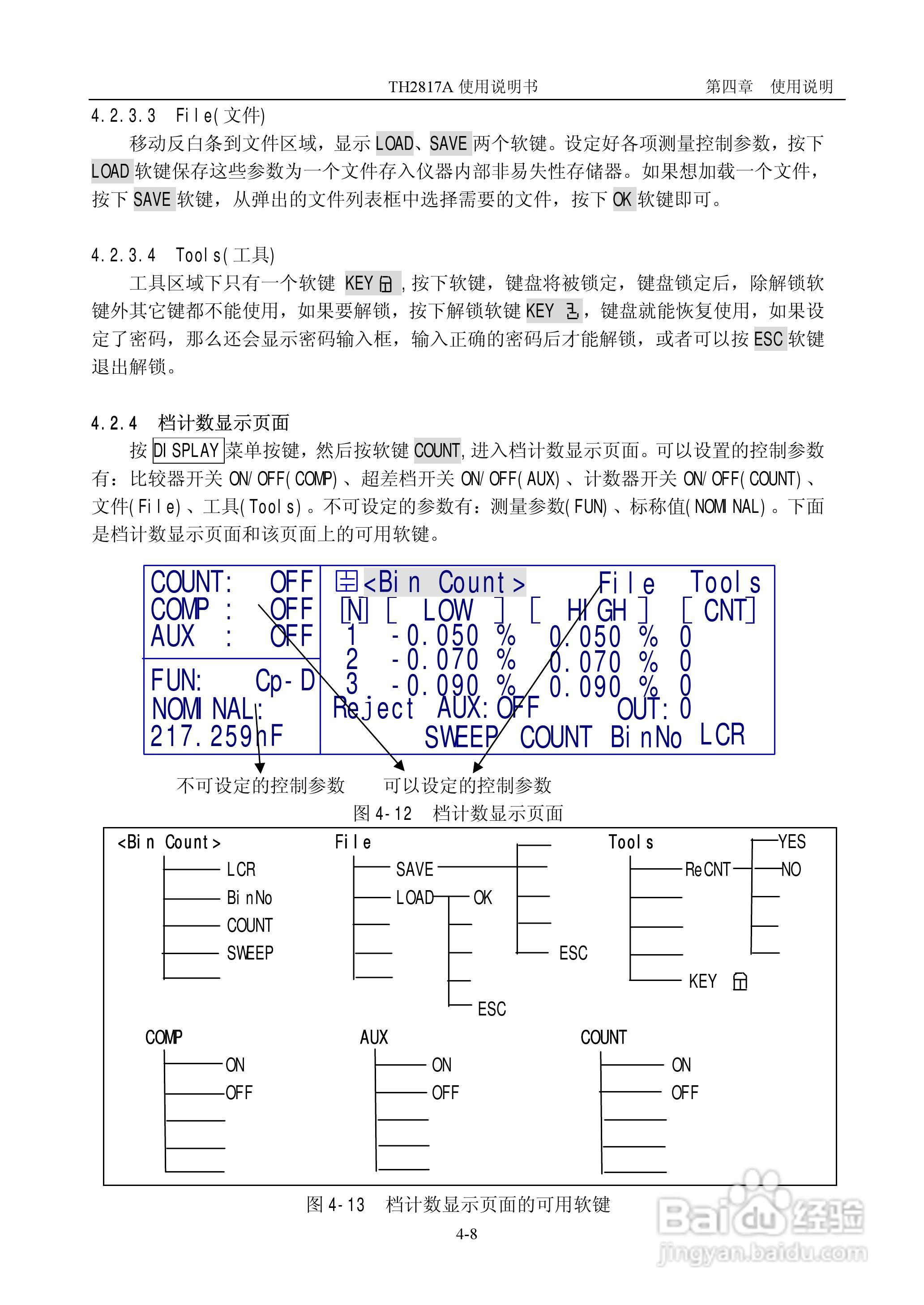
TH2817A型LCR数字电桥使用说明书:[3]
2026-05-11 10:49:01
本篇为《TH2817A型LCR数字电桥使用说明书》,主要介绍该产品的使用方法以及常见故障解决方案。
(共篇)
上一篇:
|
下一篇:
声明:
本网站引用、摘录或转载内容仅供网站访问者交流或参考,不代表本站立场,如存在版权或非法内容,请联系站长删除,联系邮箱:site.kefu@qq.com。
相关推荐
济南委托商标代理注册流程有哪些?
阅读量:158
神仙道R59版本非R、憋神、土豪伙伴选择攻略
阅读量:31
英雄联盟中单APEZ将成版本最强刺客
阅读量:146
word编辑:[83]使表格居中的方法
阅读量:70
明日方舟SW-EV-3突袭最强平民阵容推荐
阅读量:49
猜你喜欢
皮肤毛孔粗大怎么办
抖音歌曲大全
马肉好吃吗
艾滋病自查的10个方法
几天不拉大便怎么办
家常菜的做法大全家常炒菜
炒年糕怎么做好吃
萝卜饺子馅怎么做好吃
酷开电视质量怎么样
早搏的治疗方法
猜你喜欢
现代悦动怎么样
名言名句大全人生哲理
成为魔王的方法
戒烟的方法
提高性能力的方法
任正非怎么入赘孟家的
葱油饼的家常做法
汽车仪表盘故障灯图解大全
指南者怎么样
酸白菜怎么做好吃