小度生活
首页
美食营养
手工爱好
生活家居
返回
小度生活
首页
美食营养
游戏数码
手工爱好
生活家居
健康养生
运动户外
职场理财
情感交际
母婴教育
时尚美容
知识问答
生活知识
生活百科
搜索
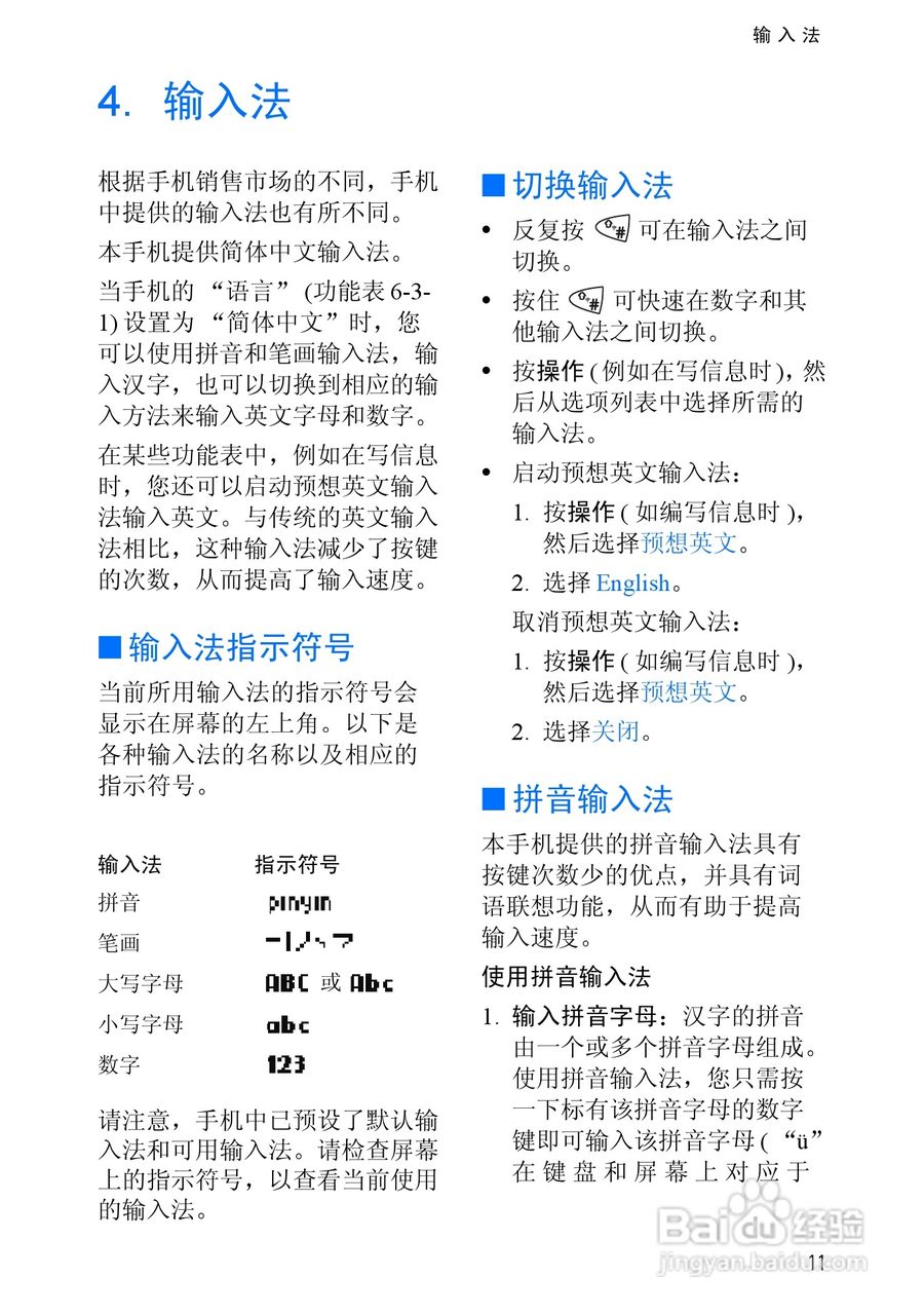
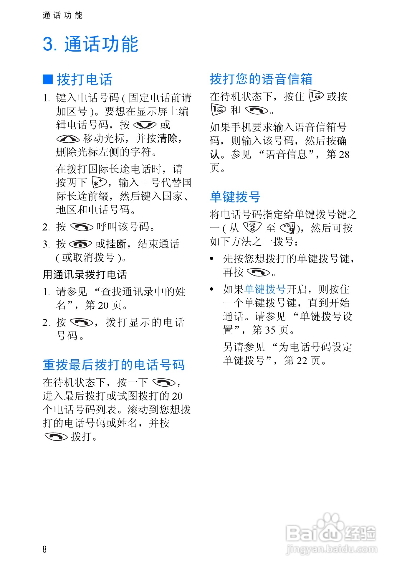
诺基亚3510手机使用说明书:[3]
2026-03-29 00:31:58
(共篇)
上一篇:
|
下一篇:
声明:
本网站引用、摘录或转载内容仅供网站访问者交流或参考,不代表本站立场,如存在版权或非法内容,请联系站长删除,联系邮箱:site.kefu@qq.com。
相关推荐
诺基亚N72手机使用说明书:[3]
阅读量:177
诺基亚Nokia E90手机使用说明书:[3]
阅读量:187
诺基亚Nokia 5700手机使用说明书:[3]
阅读量:124
诺基亚Nokia 5320手机使用说明书:[3]
阅读量:190
诺基亚6如何恢复出厂设置
阅读量:131
猜你喜欢
记录生活的蛋黄派
如何实现理想
如何增加雌性激素
如何减去腹部赘肉
gd格式文件如何打开
尚学堂怎么样
如何贴笛膜
京东小金库怎么转出
指甲凹凸不平是什么原因
生活中的百分数
猜你喜欢
do是什么意思
龙虾如何养殖
魔兽版本转换器怎么用
如何保养笔记本电池
农女珍珠的悠闲生活
如何给u盘杀毒
如何选择婴儿奶粉
傲娇是什么意思
完美生活网登录系统
如何做代理商