小度生活
首页
美食营养
手工爱好
生活家居
返回
小度生活
首页
美食营养
游戏数码
手工爱好
生活家居
健康养生
运动户外
职场理财
情感交际
母婴教育
时尚美容
知识问答
生活知识
生活百科
搜索
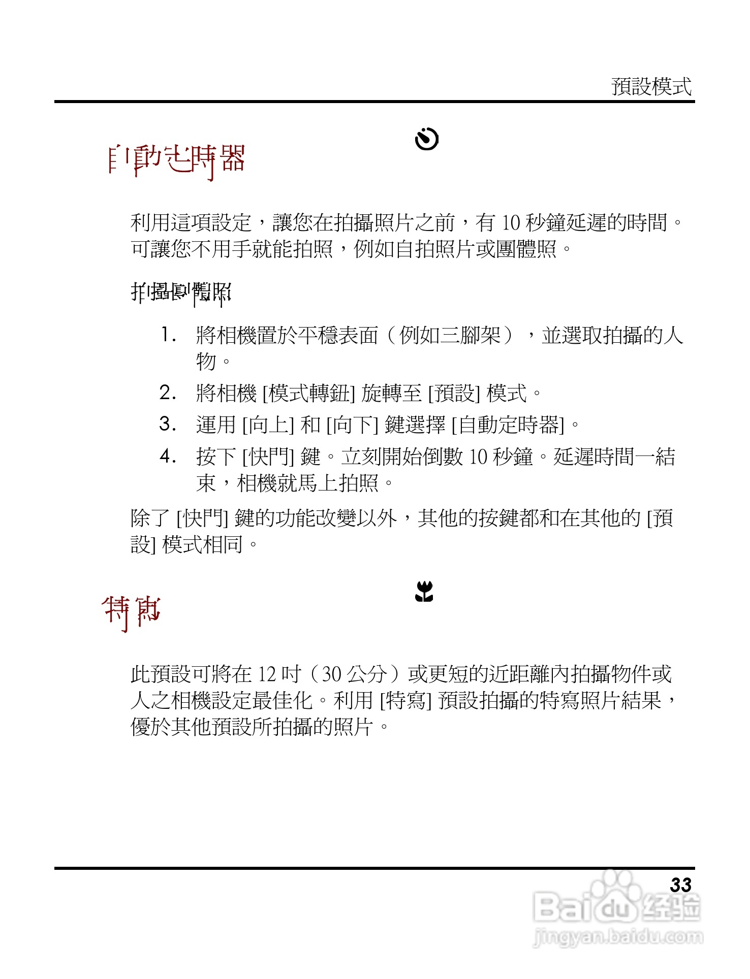
Digimaster s500数码相机使用说明书:[4]
2026-03-29 17:13:03
本篇为《Digimaster s500数码相机使用说明书》,主要介绍该产品的使用方法以及常见故障解决方案。
(共篇)
上一篇:
|
下一篇:
声明:
本网站引用、摘录或转载内容仅供网站访问者交流或参考,不代表本站立场,如存在版权或非法内容,请联系站长删除,联系邮箱:site.kefu@qq.com。
相关推荐
Digimaster s500数码相机使用说明书:[5]
阅读量:134
Digimaster s500数码相机使用说明书:[2]
阅读量:39
Digimaster s320数码相机使用说明书:[1]
阅读量:36
Digimaster s320数码相机使用说明书:[2]
阅读量:172
数码相机单反相机传感器清洁
阅读量:165
猜你喜欢
耳朵里流黄水怎么回事
治疗鸡眼的最佳方法
辟谷减肥的正确方法
黄豆怎么做好吃
怎么化淡妆
写植物传播种子的方法
华凌冰箱怎么样
皮肤美白的方法
皮肤黄怎么办
虾仁的做法大全家常菜
猜你喜欢
辣子鸡的家常做法
藕的做法大全家常菜
肉丝面怎么做好吃
炖羊排怎么做好吃
花臂纹身图案大全
家常炒菜的做法大全
花样馒头的做法大全
可乐鸡翅怎么做好吃
土豆怎么做好吃
胸肌锻炼方法