小度生活
首页
美食营养
手工爱好
生活家居
返回
小度生活
首页
美食营养
游戏数码
手工爱好
生活家居
健康养生
运动户外
职场理财
情感交际
母婴教育
时尚美容
知识问答
生活知识
生活百科
搜索
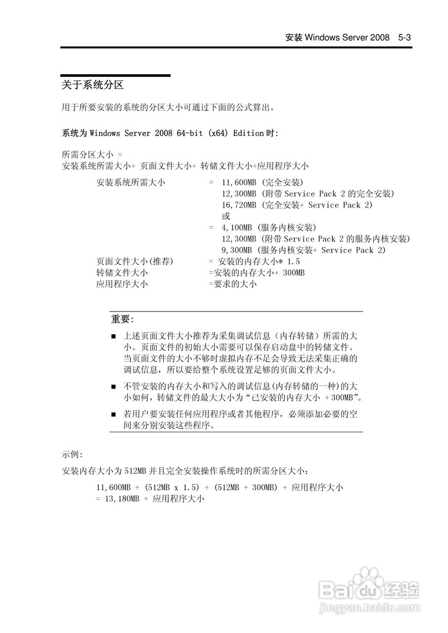
NEC N8100-1575F服务器用户手册:[14]
2026-03-25 09:20:11
本篇为《NEC N8100-1575F服务器用户手册》,主要介绍该产品的使用方法以及常见故障解决方案。
(共篇)
上一篇:
|
下一篇:
声明:
本网站引用、摘录或转载内容仅供网站访问者交流或参考,不代表本站立场,如存在版权或非法内容,请联系站长删除,联系邮箱:site.kefu@qq.com。
相关推荐
NEC N8100-1575F服务器用户手册:[24]
阅读量:160
NEC N8100-1575F服务器用户手册:[27]
阅读量:180
服务器日常维护常识
阅读量:178
服务器的作用和用途
阅读量:189
服务器上的安全数据库没有此工作站信任关系
阅读量:146
猜你喜欢
如何减掉大肚子
如何倒车
奇瑞qq怎么样
华为荣耀9怎么样
如何修改电脑开机密码
腾达路由器
如何学好c语言
win7怎么搜索文件
大枣枸杞泡水
如何安装行车记录仪
猜你喜欢
如何学日语
tplink路由器设置
300m无线路由器
怎么进入bios设置
黄菊花泡水喝的功效
胖大海泡水
尼泊尔在哪里
怎么煮面条简单又好吃
路由器网址
男朋友弄湿我还问我哪里难受