小度生活
首页
美食营养
手工爱好
生活家居
返回
小度生活
首页
美食营养
游戏数码
手工爱好
生活家居
健康养生
运动户外
职场理财
情感交际
母婴教育
时尚美容
知识问答
生活知识
搜索
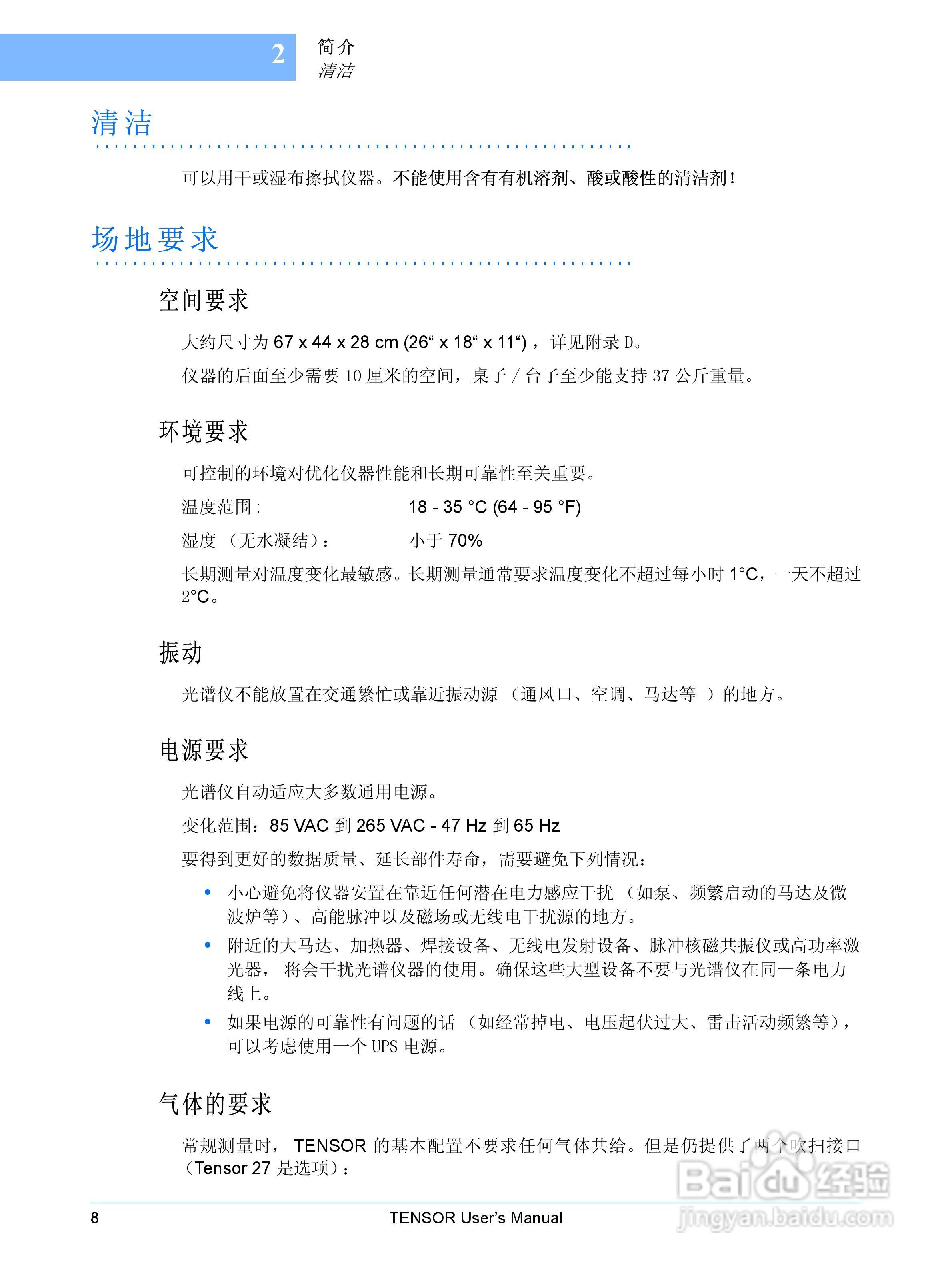
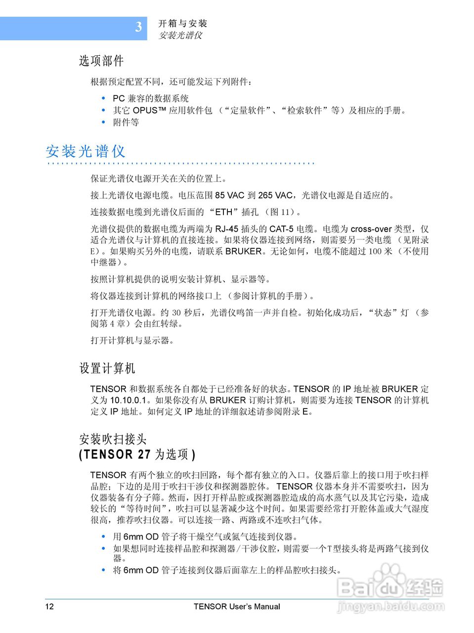
布鲁克TENSOR27红外光谱仪使用手册:[2]
2026-01-22 20:07:11
本篇为《布鲁克TENSOR27红外光谱仪使用手册》,主要介绍该产品的使用方法以及常见故障解决方案。
(共篇)
上一篇:
|
下一篇:
声明:
本网站引用、摘录或转载内容仅供网站访问者交流或参考,不代表本站立场,如存在版权或非法内容,请联系站长删除,联系邮箱:site.kefu@qq.com。
相关推荐
人体功能学试验有什么要求
阅读量:41
ppt之如何插入流程图的汇总连接
阅读量:106
怎么查看新edge浏览器插件的详细信息
阅读量:65
如何用RTDS CBuiler搭建自己的元件模型
阅读量:101
xshell如何修改终端类型
阅读量:108
猜你喜欢
watch是什么意思
卅是什么意思
萝卜丁口红什么牌子
琪字五行属什么
原则是什么意思
麻豆传媒是什么
什么是公积金
lae是什么意思
什么是生辰八字
浩字五行属什么
猜你喜欢
qc是什么职位
dnf搬砖是什么意思
好难过这不是我要的结果什么歌
妥协是什么意思
model是什么意思
三月三是什么节
well是什么意思
什么名字好听又有内涵
双抗检测是什么
6月6日是什么星座