小度生活
首页
美食营养
手工爱好
生活家居
返回
小度生活
首页
美食营养
游戏数码
手工爱好
生活家居
健康养生
运动户外
职场理财
情感交际
母婴教育
时尚美容
知识问答
生活知识
搜索
富士电机FLC-2便携式超声波流量计说明书:[9]
2026-02-21 18:31:15
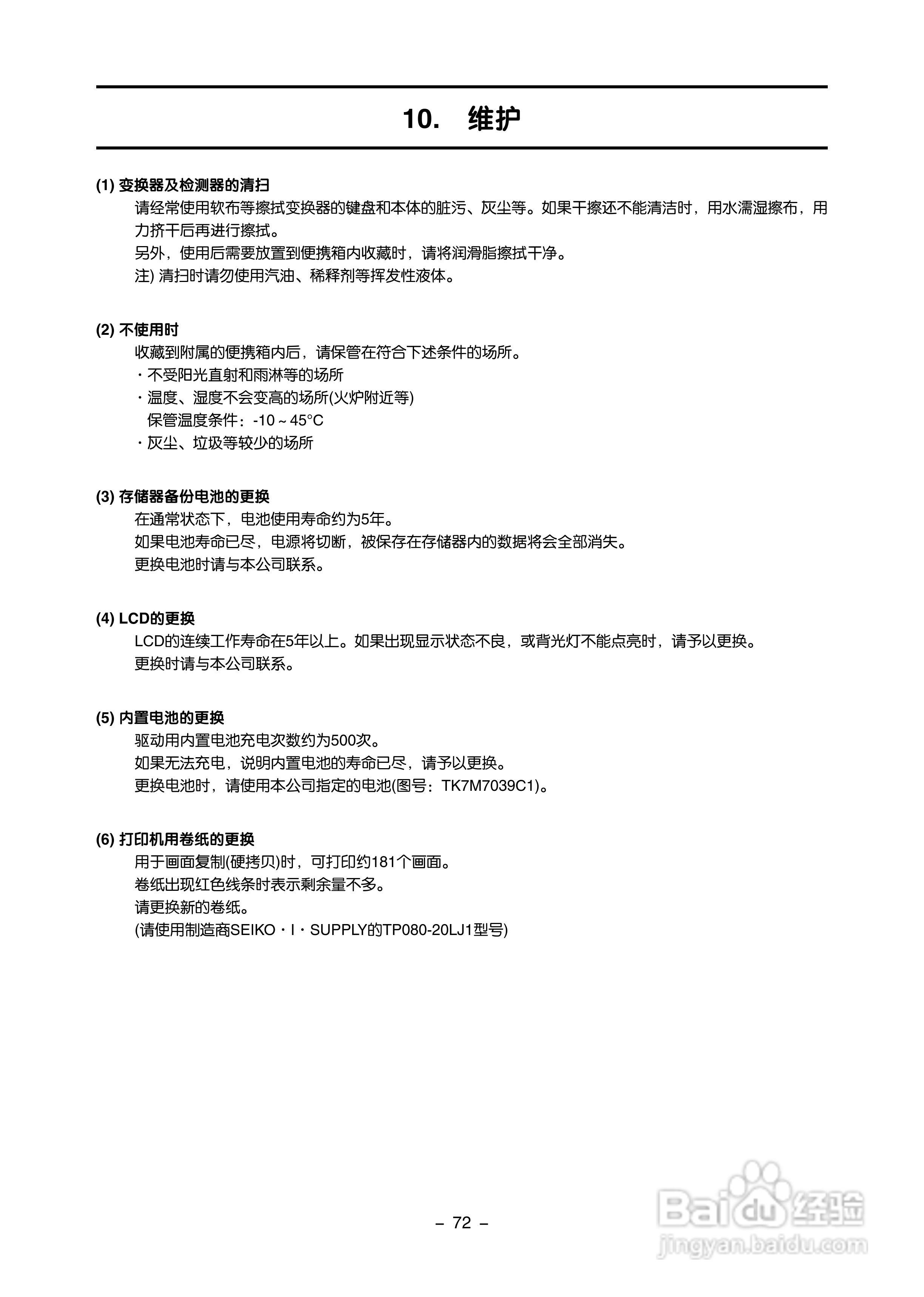
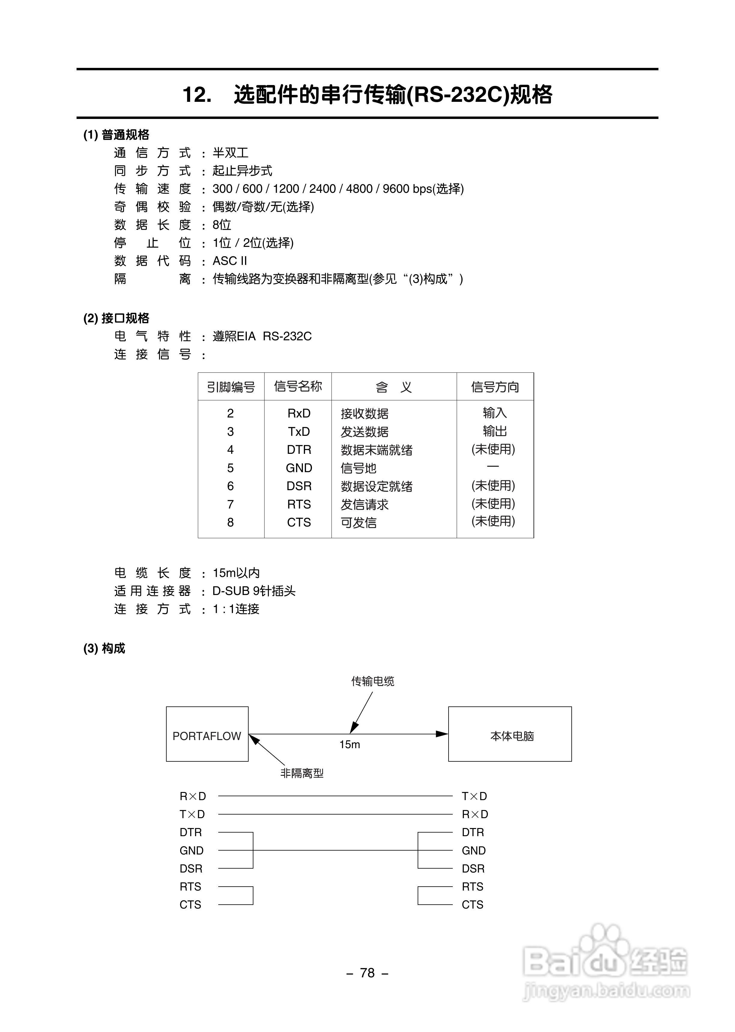
本篇为《富士电机FLC-2便携式超声波流量计说明书》,主要介绍该产品的使用方法以及常见故障解决方案。
(共篇)
上一篇:
|
下一篇:
声明:
本网站引用、摘录或转载内容仅供网站访问者交流或参考,不代表本站立场,如存在版权或非法内容,请联系站长删除,联系邮箱:site.kefu@qq.com。
相关推荐
富士电机FLC-2便携式超声波流量计说明书:[11]
阅读量:146
富士电机FLD-1便携式超声波流量计说明书:[2]
阅读量:56
富士电机FLD-1便携式超声波流量计说明书:[9]
阅读量:81
富士电机FLD-1便携式超声波流量计说明书:[1]
阅读量:67
富士电机FLD-1便携式超声波流量计说明书:[10]
阅读量:109
猜你喜欢
酷狗怎么制作铃声
淘宝怎么取消订单
华润漆怎么样
实习期上高速怎么处罚
怎么选股票
路由器密码忘记了怎么办
西安建筑科技大学怎么样
宝宝被蚊子咬了怎么办
被热水烫伤怎么处理
车险怎么算
猜你喜欢
蒸米饭怎么做好吃
变蛋怎么吃
流动比率怎么算
草莓印怎么快速消除
wis怎么样
宝宝脸上过敏怎么办
孩子脸上有白块是怎么回事
实习期上高速怎么处罚
jbl耳机怎么样
微信视频号怎么申请