小度生活
首页
美食营养
手工爱好
生活家居
返回
小度生活
首页
美食营养
游戏数码
手工爱好
生活家居
健康养生
运动户外
职场理财
情感交际
母婴教育
时尚美容
知识问答
生活知识
搜索
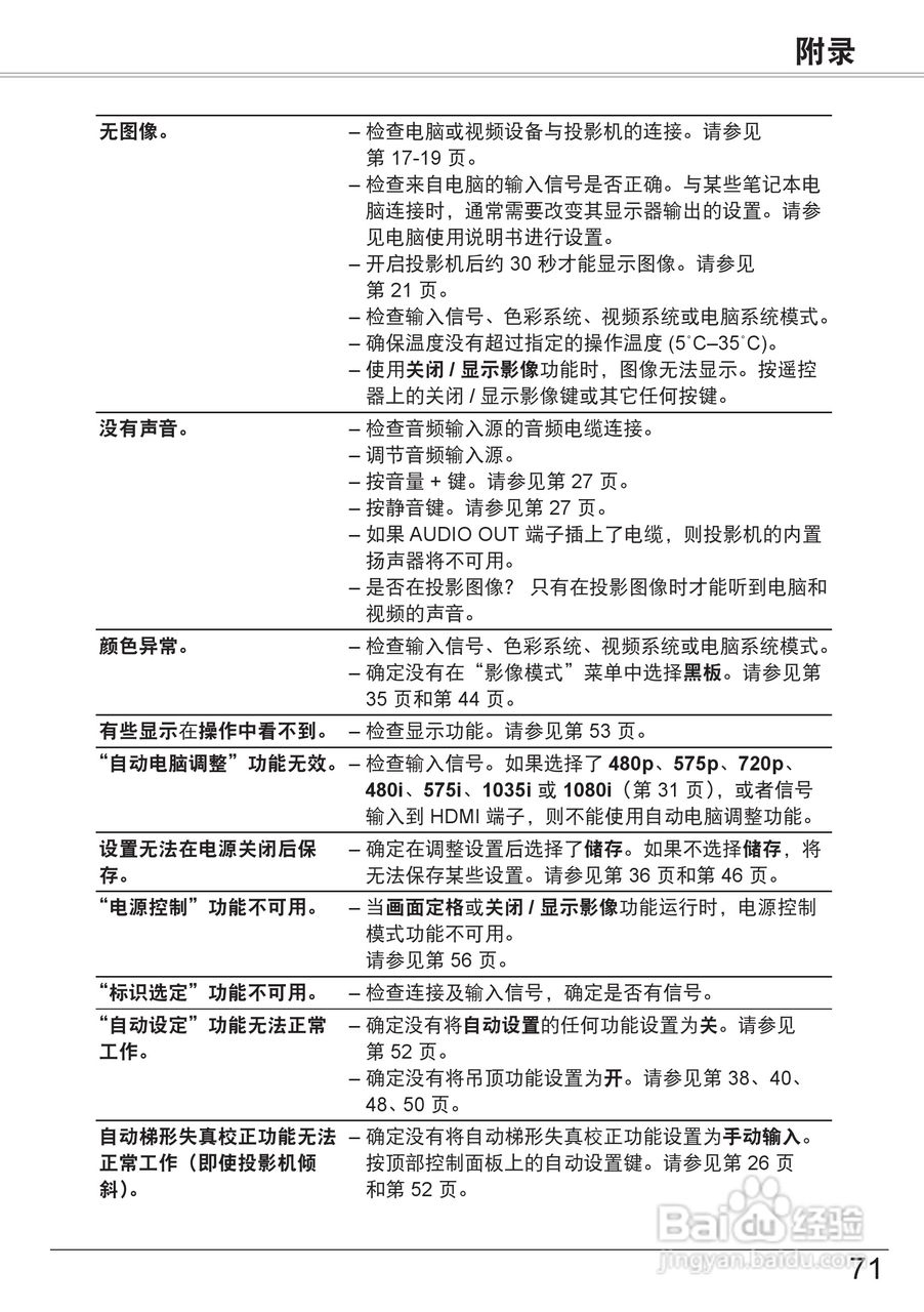
佳能 LV-8227M投影机说明书:[8]
2025-10-28 02:39:19
本篇为《佳能 LV-8227M投影机说明书》,主要介绍该产品的使用方法以及常见故障解决方案。
(共篇)
上一篇:
|
下一篇:
声明:
本网站引用、摘录或转载内容仅供网站访问者交流或参考,不代表本站立场,如存在版权或非法内容,请联系站长删除,联系邮箱:site.kefu@qq.com。
相关推荐
佳能 LV-8227M投影机说明书:[9]
阅读量:49
佳能LV-7370投影机使用说明书:[8]
阅读量:177
佳能LV-8300投影机使用说明书:[8]
阅读量:186
投影机重影怎么调整
阅读量:99
投影机ip设置
阅读量:120
猜你喜欢
网络ssid是什么意思
贷后管理是什么意思
什么是艾滋病
id是什么
日处口读什么的
面签是什么意思
佛系是什么意思
秀外慧中是什么意思
法人是什么意思
今年流行什么发型女
猜你喜欢
家是什么排比句
同妻是什么意思
电脑自动重启是什么原因
marry me什么意思中文
间谍罪最高可处什么刑
肾结石的症状是什么
种植牙有什么风险和后遗症
无什么无什么的词语
什么天什么地
职能是什么意思