小度生活
首页
美食营养
手工爱好
生活家居
返回
小度生活
首页
美食营养
游戏数码
手工爱好
生活家居
健康养生
运动户外
职场理财
情感交际
母婴教育
时尚美容
知识问答
生活知识
生活百科
搜索
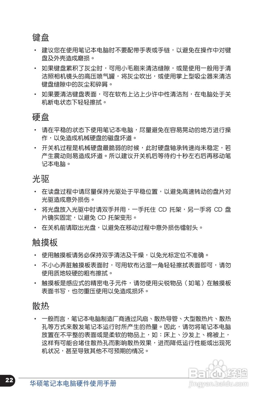
华硕 U31SG笔记本电脑说明书:[3]
2026-03-27 19:16:30
本篇为《华硕 U31SG笔记本电脑说明书》,主要介绍该产品的使用方法以及常见故障解决方案。
(共篇)
上一篇:
|
下一篇:
声明:
本网站引用、摘录或转载内容仅供网站访问者交流或参考,不代表本站立场,如存在版权或非法内容,请联系站长删除,联系邮箱:site.kefu@qq.com。
相关推荐
华硕 U31SG笔记本电脑说明书:[2]
阅读量:105
华硕 U31SG笔记本电脑说明书:[8]
阅读量:159
华硕U44SG笔记本电脑使用说明书:[3]
阅读量:177
华硕U44SG笔记本电脑使用说明书:[1]
阅读量:55
华硕U44SG笔记本电脑使用说明书:[2]
阅读量:183
猜你喜欢
口腔有异味是什么原因
引经据典是什么意思
23什么意思
audio是什么意思
爱乐维复合维生素
什么是幻听
什么面膜好
环保局属于什么单位
cherry什么意思
pumpkin是什么意思
猜你喜欢
雪是什么物态变化
养殖业什么前景最好
爱情是什么样的
什么是化学变化
运动手环
幸福是什么排比句
professional是什么意思
维生素e
难受的反义词是什么
什么是幸福感