GPRS在环境监控中心实时监控系统应用方案
1、系统采用了先进的无线/有线数据通信技术。传输方式以GPRS无线数据终端传输方式为主,结合电话线、IP宽带网、GPRS公网传输方式,组网灵活方便,传输速度快捷。采用无线数传方式采集一个污染源的数据时间小于5秒,真正做到在线实时采集。
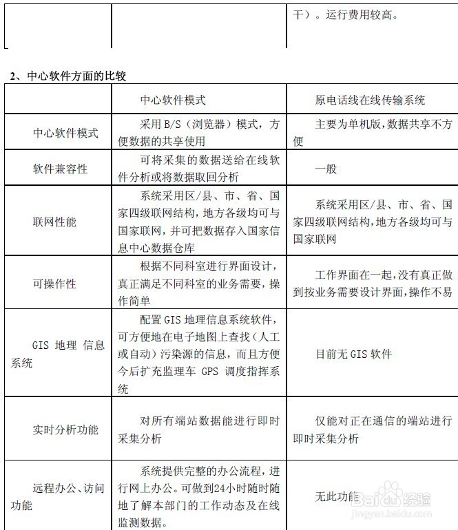
2、系统采用区/县、市、省、国家四级联网结构,地方各级均可通过软件与国家联网,也可通过本系统软件直接与国家联网,并可把数据存入国家信息中心数据仓库。
3、系统软件与监理部门工作紧密结合,不但可以自动调取安装有在线传输系统的单位的数据,还有人工录入界面,方便大量暂时没有安装在线设备的单位的污染源资料的录入(例如由监测站人工测量的数据),软件可自动对这些数据分析计算,得出日报表、月报表等数据报表及曲线图。
4、系统软件采用B/S(Browse/Server)模式,各工作站不必进行任何的配置,通过环保局的计算机局域网,各部门可用浏览器方便地调用及录入各部门相关的信息,其所需的报表、曲线的数据可以直接打印输出,而且本系统提供完整的办公流程,进行网上办公。如果你出差到外地或在家中,你也可用授权密码进行远程访问,真正做到24小时随时随地了解本部门的工作动态及在线监测数据。
5、系统的数据存储方式与传统的不同。 以前环保系统主要是采用黑匣子在企业前端存储数据,这是由当时的系统非实时性造成的(早期通过环保局人工读取或通过电话线调取数据周期都很长,造成数据必须在前端存储较长时间)这样将造成前端设备造价较高,且数据分散存储在大量的企业前端,一旦黑匣子遭破坏则易造成数据丢失。本系统由于采用GPRS/CDMA无线数据终端快速调数方式,前端可不必安装黑匣子和适配器,各式传感器可直接连接终端(原已安装黑匣子的企业,可保留黑匣子与智能终端相连),这样前端整体造价降低且减少了环节,提高了系统可靠性。而数据由于实时采集回环保局中心计算机数据库中保存,安全可靠,且调用方便。本系统软件可随时检索调出多个企业的10分钟曲线,而采用电话拨号方式只能在电话连接某家企业时才能显示,平时只能显示日曲线。
6、系统高度自动化,可无人值守,污染源超标排放可自动报警并打印。
7、系统可显示监测点污染物的10分钟、日、月、年等排放曲线,并可与其污控设施运行状态图结合进行相同时段内情况比较,可做企业或同类监测数据历史同期比较(纵向比较)、同类型企业同时段比较(横向比较)等等,并可生成各种报表(包括横向、纵向比较数据及应收\实收费数据计算)并打印。
8、系统软件与环保局办公自动化相结合,可逐步实现无纸化办公。
9、系统留有与烟尘黑度监控系统的数据接口,可通过烟尘黑度、烟尘排放总量/排放浓度、对企业的烟尘处理设施运行状态等多方面进行自动综合分析。 10.系统采用模块化设计,组合灵活方便。
1、 1.采用GPRS无线数据终端传输前端采样时间:≤3秒 (加中继时≤5秒)
2.采用GPRS无线数据终端自动采样:间隔10分钟(可自由设定)
3.自由设定超标报警;
4.可人工/自动补录数据,自动对数据进行分析,生成各种图表;
5.配置GIS软件,辅助决策;
6.中心数据库可自动生成备份;
7. GPRS/CDMA无线数据终端:可直接连接各式传感器,可连接各厂家生产的黑匣子,可监控污控设备运行状态,可接各种COD、TOC等在线仪器设备。
1、 1.数据采集模块采用才茂通信3150P GPRS/CDMA无线数据终端 CM3150P GPRS DTU采用ARM9高性能工业级嵌入式处理器,以实时操作系统为软件支撑平台,超大内存,内嵌自主知识产权的TCP/IP协议栈。为用户提供高速,稳定可靠,数据终端永远在线,多种协议转换的虚拟专用网络。针对网络流量控制的用户,产品支持语音,短信,数据触发上线以及超时自动断线的功能。同时也支持双数据中心备份,以及多数据中心同步接收数据等功能。产品已广泛应用于金融,水利,环保,电力,邮政,气象等行业。

2、无线参数
1、 支持EGSM900/GSM1800无线网络
2、 GPRS multi-slot class 10
3、 编码方案:CS1~CS4
4、 符合SMG31bis技术规范
5、 Compliant to GSM phase 2/2+
6、 支持数据、语音、短信和传真
3、硬件系统1、 CPU:工业级ARM9 CPU,200MPS,16K Dcache,16K Icache(业内最高级CPU)2、 FLASH:8MB(可扩展至32MB)(业内最大内存容量)3、 SDRAM:64MB(可扩展至256MB)4、 接口:1个RS232串口。串口速率110~230400bits/s 指示灯:具有电源、通信及在线指示灯。 天线接口:标准SMA阴头天线接口,特性阻抗50欧。 SIM卡接口:3V/5V标准的推杆式用户卡接口。 电源接口:标准的3芯火车头电源插座。 语音接口:标准的耳机麦克风接口。5、 供电:外接电源:DC 9V 500mA 宽电压供电:DC 5-35V 通信电流:350mA 待机电流:35mA6、 工业级无线模块GRPS模块:Simens MC39i7、 尺寸外形尺寸:92.7x61.3x23 mm(不包括天线及固定件)8、 其他参数:工作环境温度 -25~+65ºC 储存温度 -40~+85ºC 相对湿度 95%(无凝结)
4、软件功能
1. 智能防掉线,支持在线检测,在线维持,掉线自动重拨,确保设备永远在线。
2. 支持RSA,RC4加密算法
3. 支持虚拟值守VWM(Virtual Man Watch)功能,确保系统稳定可靠
4. 支持虚拟数据专用网(APN)
5. 透明数据传输与协议转换,支持多种工作模式
6. 支持数据中心动态域名和IP地址访问
7. 支持双数据中心备份
8. 支持多数据中心
9. 支持主从模式
10. 支持短信、语音、数据等唤醒方式以及超时断开网络连接。
11. 支持短消息备份及告警。
12. 多重软硬件看门狗
13. 数据包传输状态报告。
14. 标准的AT命令界面
15. 可以用做普通拨号MODEM
16. 支持telnet功能。
17. 支持远程配置,远程控制
18. 通过串口软件升级
19. 同时支持LINUX和WINDOWS操作系统) 2.GIS地理信息系统模块 3.监控指挥中心管理模块 4.数据录入模块 5.新闻发布模块 6.数据浏览分析模块
1、A、前端
(1) GPRS无线数据终端采用才茂通信CM3150P GPRS DTU,安装在企业监控点的设备。可接其他公司生产的二次仪表,可直接连接污水、烟尘监测传感器,可监控污控设施运行状态。
(2)烟(粉)尘排放在线监测器 用于对烟(粉)尘污染源排放总量/排放浓度实时在线监测,安装在烟道上,每个烟道安装一个。
(3)超声波明渠流量探测器 用于对污水流量的测量,安装在污水明渠中。

2、B、中心
(1)中心标准版(网络版)软件 含无线数据采集,GIS查询定位标示(建库信息录入除外),带WEB浏览功能,数据图表,手工录入,预留烟尘黑度系统接口,可对黑度值生成图表分析,可与国家局联网。 另外可增加以太网数据转换终端,收费管理应用模块,办公室管理应用模块等等。
(2)其它软件及硬件设备 服务器、电脑、打印机等相关计算机设备和平台软件。
3、功能与框图



1、环境监测现在越来越受到各国领导人的重视,中国这几年环境受到了国家领导的极大重视,采利用现代通信技术和计算机技术以及环境监测技术结合在一起,可以实现环境监测的实时性、准确性和应用性等方面都多方面优势。