小度生活
首页
美食营养
手工爱好
生活家居
返回
小度生活
首页
美食营养
游戏数码
手工爱好
生活家居
健康养生
运动户外
职场理财
情感交际
母婴教育
时尚美容
知识问答
生活知识
搜索
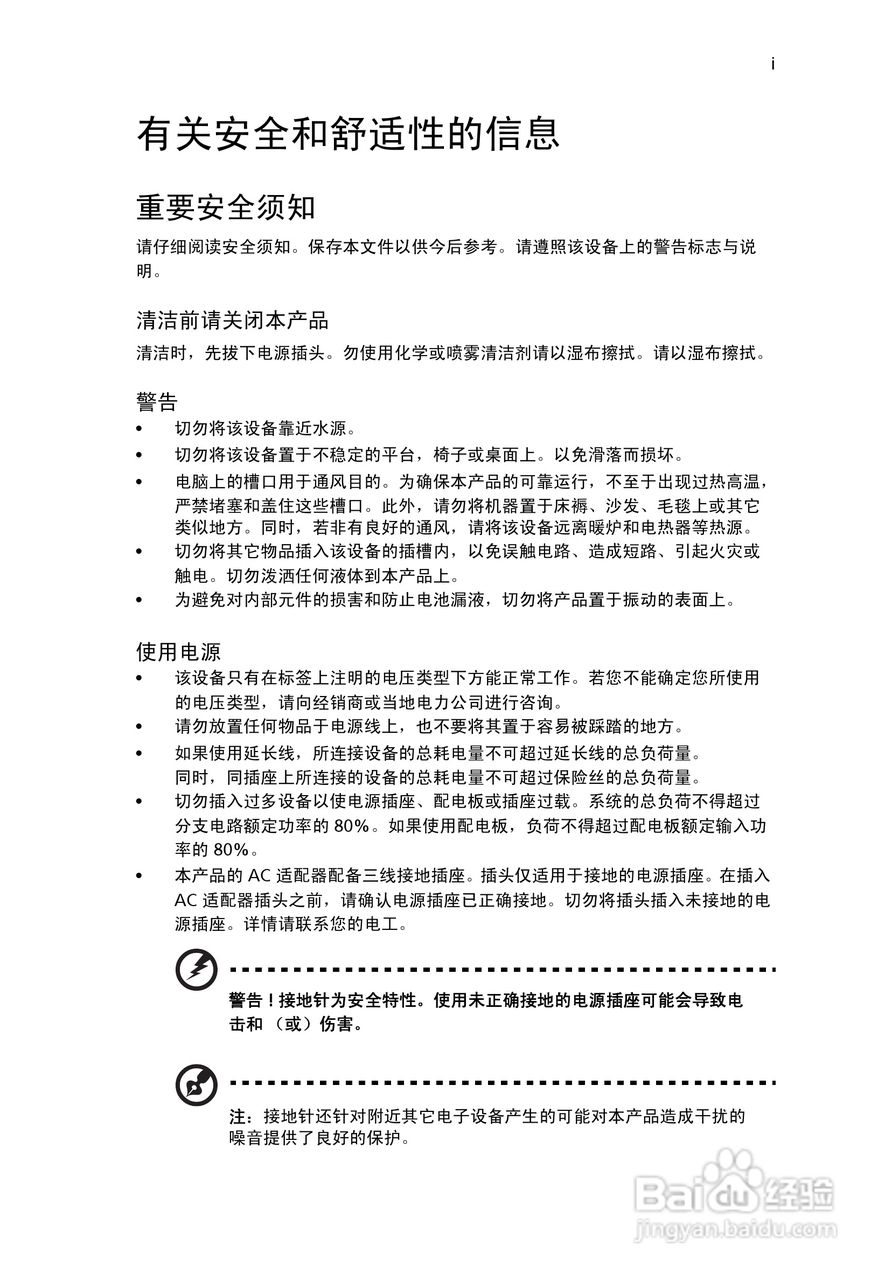
ACER宏基Extensa E264计算机说明书:[1]
2025-10-18 10:00:30
本篇为《ACER宏基Extensa E264计算机说明书》,主要介绍该产品的使用方法以及常见故障解决方案。
(共篇)
下一篇:
声明:
本网站引用、摘录或转载内容仅供网站访问者交流或参考,不代表本站立场,如存在版权或非法内容,请联系站长删除,联系邮箱:site.kefu@qq.com。
相关推荐
ACER宏基Extensa E470计算机说明书:[1]
阅读量:55
ACER宏基Extensa E440计算机说明书:[1]
阅读量:53
ACER宏基Extensa E470计算机说明书:[2]
阅读量:140
ACER宏基Extensa E440计算机说明书:[3]
阅读量:105
ACER宏基Extensa E430计算机说明书:[4]
阅读量:171
猜你喜欢
吹毛求疵是什么意思
地瓜是什么
一花一世界一叶一菩提是什么意思
水杯什么材质好
小孩不吃饭是什么原因
什么是净资产
墨守成规是什么意思
izzue是什么牌子
水杉是什么植物
考会计证需要什么学历
猜你喜欢
垂头丧气是什么意思
红肉是什么
爱是什么结构
air是什么意思
spread是什么意思
定向生是什么意思
小山羊是什么病
什么牙膏好
622700开头是什么银行
什么是定速巡航