小度生活
首页
美食营养
手工爱好
生活家居
返回
小度生活
首页
美食营养
游戏数码
手工爱好
生活家居
健康养生
运动户外
职场理财
情感交际
母婴教育
时尚美容
知识问答
生活知识
搜索
DELL Dell 3400MP Projecto投影机说明书:[17]
2026-01-14 10:53:19
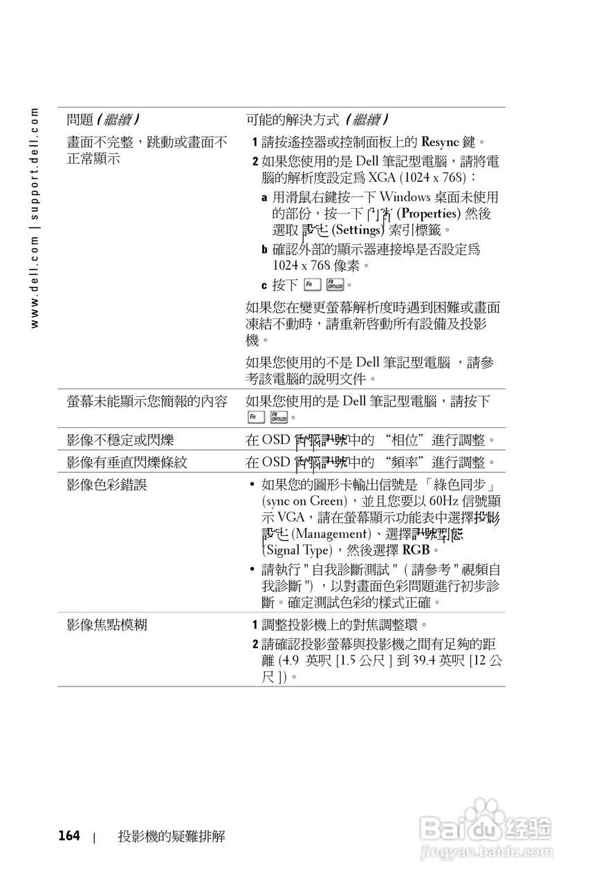
本篇为《DELL Dell 3400MP Projecto投影机说明书》,主要介绍该产品的使用方法以及常见故障解决方案。
(共篇)
上一篇:
|
下一篇:
声明:
本网站引用、摘录或转载内容仅供网站访问者交流或参考,不代表本站立场,如存在版权或非法内容,请联系站长删除,联系邮箱:site.kefu@qq.com。
相关推荐
DELL Dell 3400MP Projecto投影机说明书:[19]
阅读量:56
DELL Dell 3400MP Projecto投影机说明书:[22]
阅读量:152
dell蓝牙怎么打开
阅读量:61
dell如何进入bios
阅读量:135
dell笔记本键盘灯怎么开
阅读量:133
猜你喜欢
减肥方法
第二个路由器怎么设置
邮件怎么发送
指南者怎么样
寻常疣最佳治疗方法
中暑的症状及治疗方法
苍耳子治疗鼻炎方法
战争片电视剧大全
家族群名称大全
马自达8怎么样
猜你喜欢
巧克力哪个牌子好吃
vivo手机大全
血小板低的治疗方法
糯米酒的酿制方法
油炸糕的做法家常做法
抬头纹怎么去
工作交接怎么写
名字大全男孩
酱牛肉的家常做法
怎么又是你