小度生活
首页
美食营养
手工爱好
生活家居
返回
小度生活
首页
美食营养
游戏数码
手工爱好
生活家居
健康养生
运动户外
职场理财
情感交际
母婴教育
时尚美容
知识问答
生活知识
生活百科
搜索
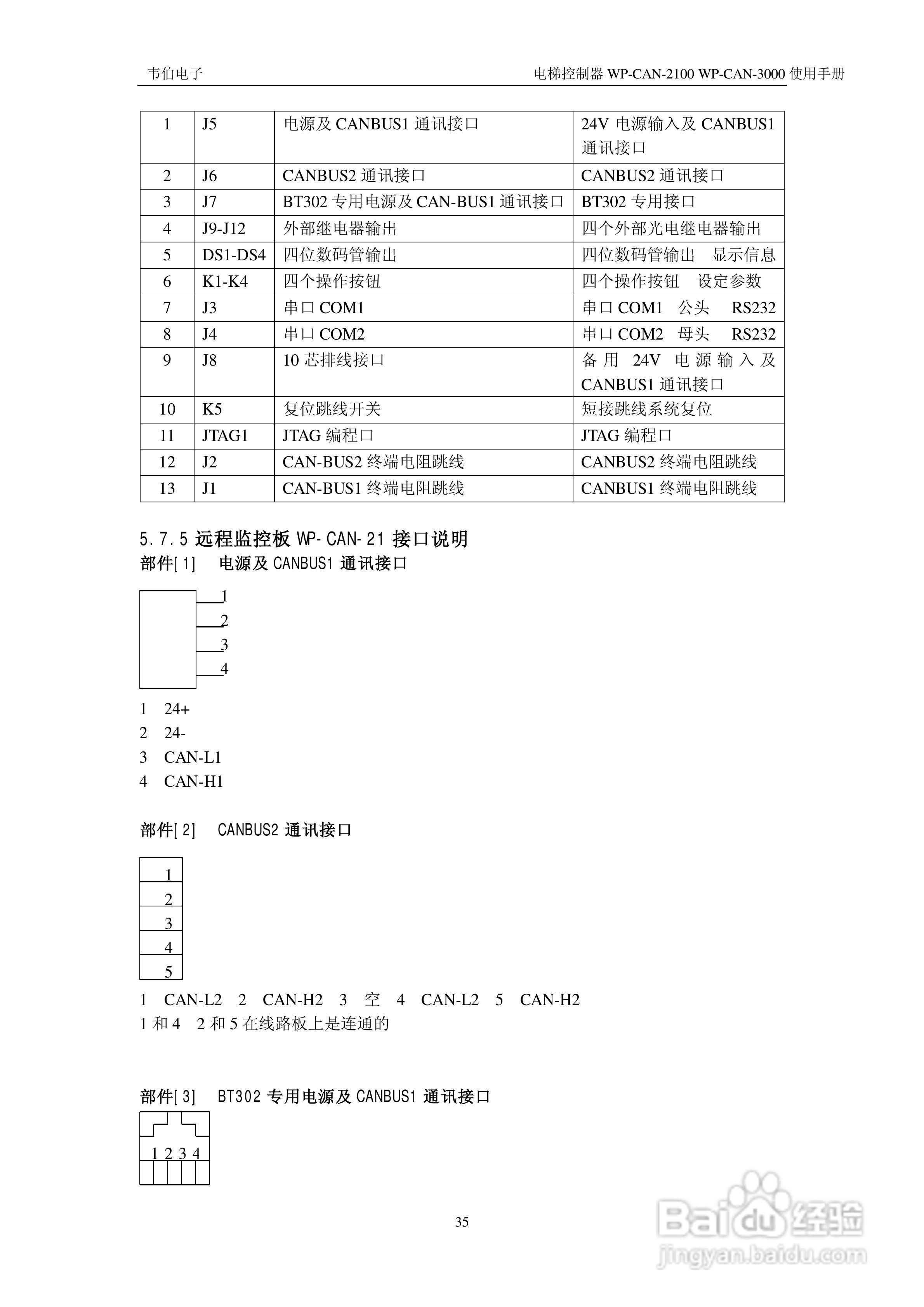
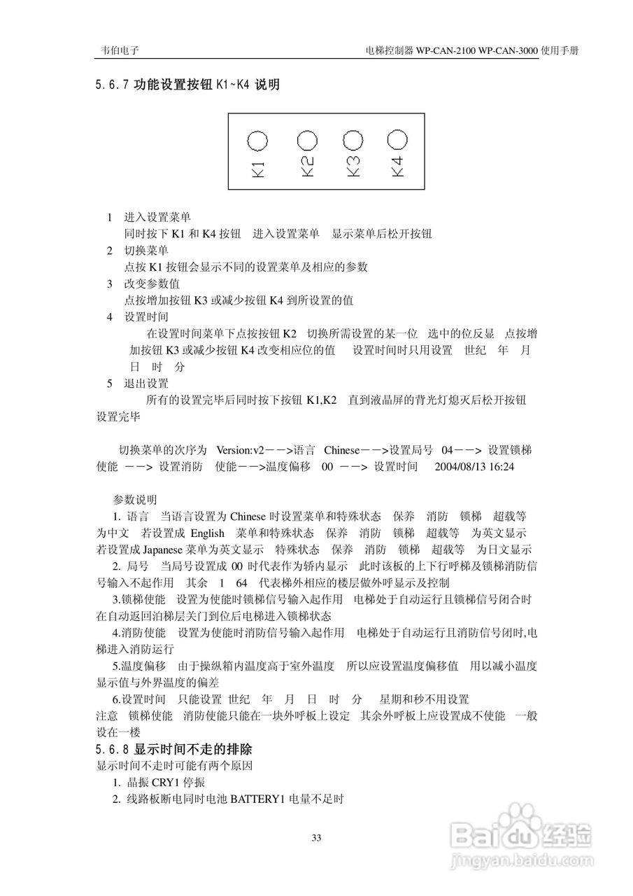
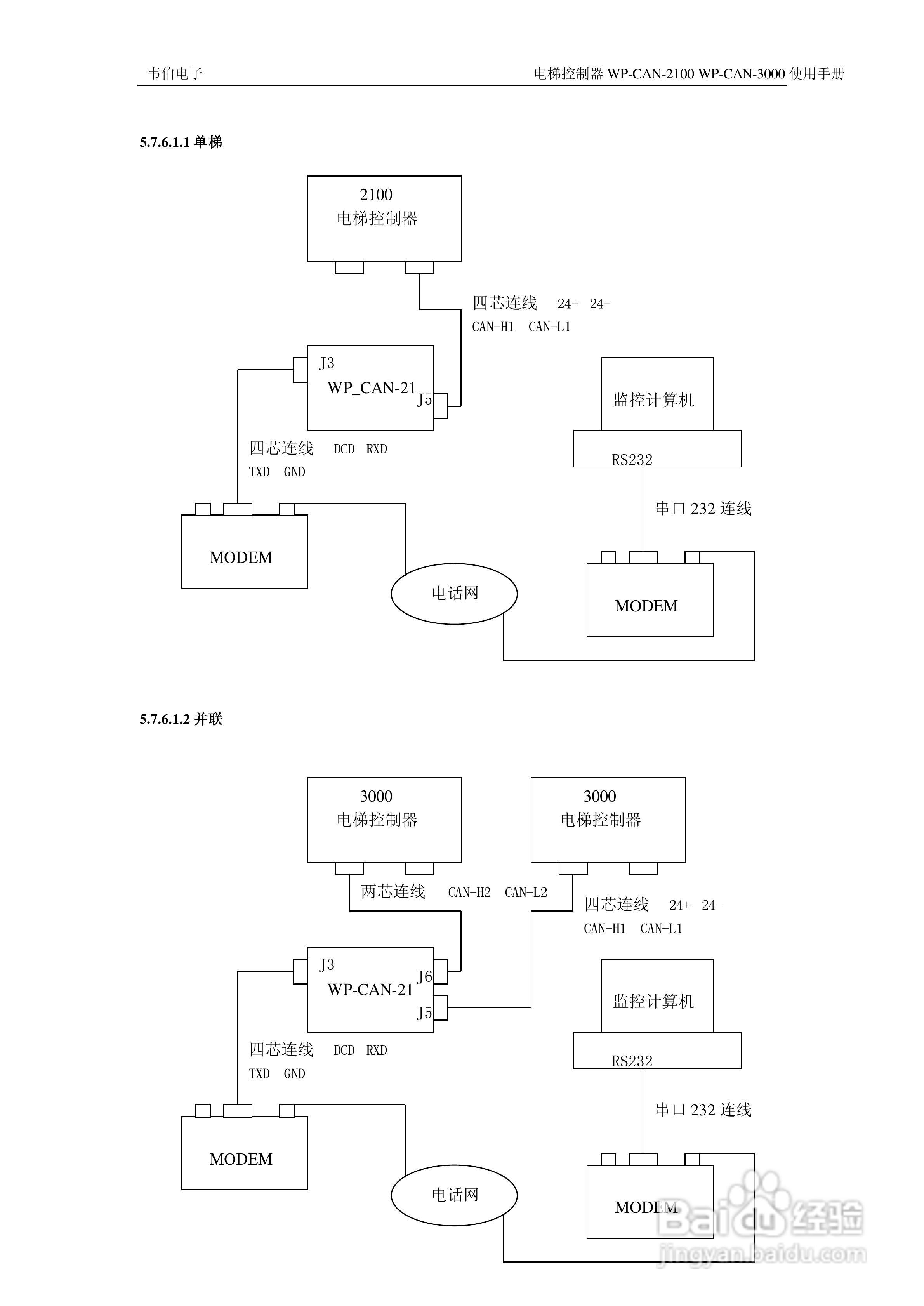
无锡中秀WP-CAN-2100/WP-CAN-3000电梯控制器205E用户:[5]
2026-04-04 06:35:40
本篇为《无锡中秀WP-CAN-2100/WP-CAN-3000电梯控制器205E用户》,主要介绍该产品的使用方法以及常见故障解决方案。
(共篇)
上一篇:
|
下一篇:
声明:
本网站引用、摘录或转载内容仅供网站访问者交流或参考,不代表本站立场,如存在版权或非法内容,请联系站长删除,联系邮箱:site.kefu@qq.com。
相关推荐
无锡中秀WP-CAN-2100/WP-CAN-3000电梯控制器205E用户:[2]
阅读量:76
蓝牙转CAN模块
阅读量:108
usb-can汽车电子can数据接收转换器
阅读量:43
CAN总线网关设备的型号(GCAN系列)
阅读量:96
can总线测 can设备 ECANTools软件使用手册
阅读量:50
猜你喜欢
上人下工是什么字
属鸡和什么属相最配
代表什么
hyundai是什么牌子
肠胃炎能吃什么
纳闷的近义词是什么啊
dtu是什么
尿黄是什么原因引起的
dance是什么意思
副乳是什么
猜你喜欢
草莓什么季节成熟
凤凰男什么意思啊
领结婚证需要带什么
四个自信是指什么
水电费计入什么科目
虾和什么不能一起吃
脉压差小是什么原因
广州有什么好玩的
墨迹是什么意思
东莞有什么好玩的地方