小度生活
首页
美食营养
手工爱好
生活家居
返回
小度生活
首页
美食营养
游戏数码
手工爱好
生活家居
健康养生
运动户外
职场理财
情感交际
母婴教育
时尚美容
知识问答
生活知识
生活百科
搜索
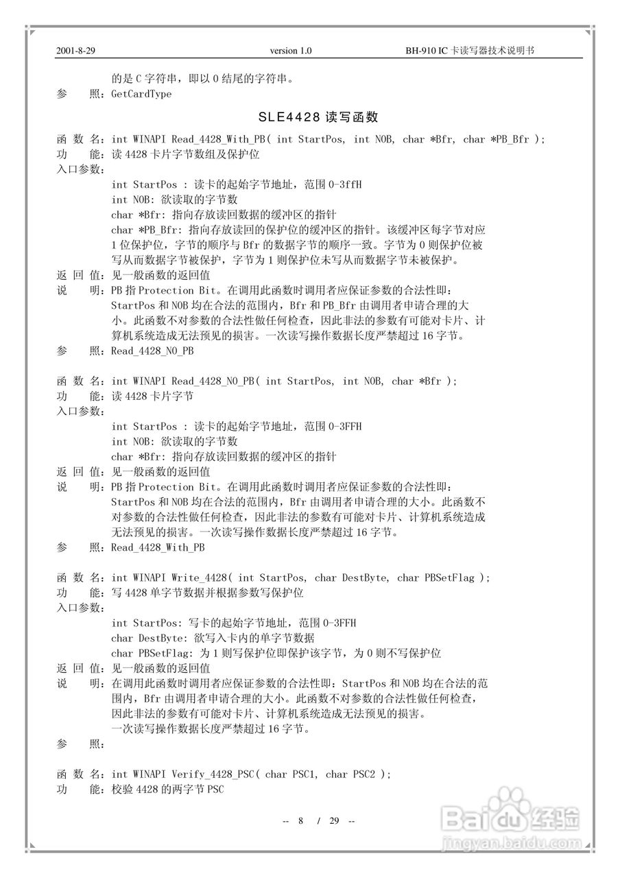
MC-900通用IC卡读写器说明书:[1]
2026-04-06 16:28:01
本篇为《MC-900通用IC卡读写器说明书》,主要介绍该产品的使用方法以及常见故障解决方案。
(共篇)
下一篇:
声明:
本网站引用、摘录或转载内容仅供网站访问者交流或参考,不代表本站立场,如存在版权或非法内容,请联系站长删除,联系邮箱:site.kefu@qq.com。
相关推荐
MC-900通用IC卡读写器说明书:[3]
阅读量:29
YHY632F非接触式IC卡读写器说明书:[1]
阅读量:122
YHY632A非接触式IC卡读写器说明书:[1]
阅读量:67
YHY632F非接触式IC卡读写器说明书:[2]
阅读量:39
通用密封胶使用方法
阅读量:139
猜你喜欢
1926年属什么
记叙文题目的作用
pm是什么意思
骨碎补的作用与功效
米娜桑是什么意思
sum是什么意思
天麻素的功效与作用
黎明的意思
什么叫飞行模式
移徒是什么意思
猜你喜欢
西瓜霜的作用
什么叫绩效工资
大背头适合什么脸型
监外执行是什么意思
醒酒器的作用
办签证需要什么材料
bread是什么意思
井然有序的意思
机动车仪表板上如图所示亮表示什么
toc是什么意思