小度生活
首页
美食营养
手工爱好
生活家居
返回
小度生活
首页
美食营养
游戏数码
手工爱好
生活家居
健康养生
运动户外
职场理财
情感交际
母婴教育
时尚美容
知识问答
生活知识
生活百科
搜索
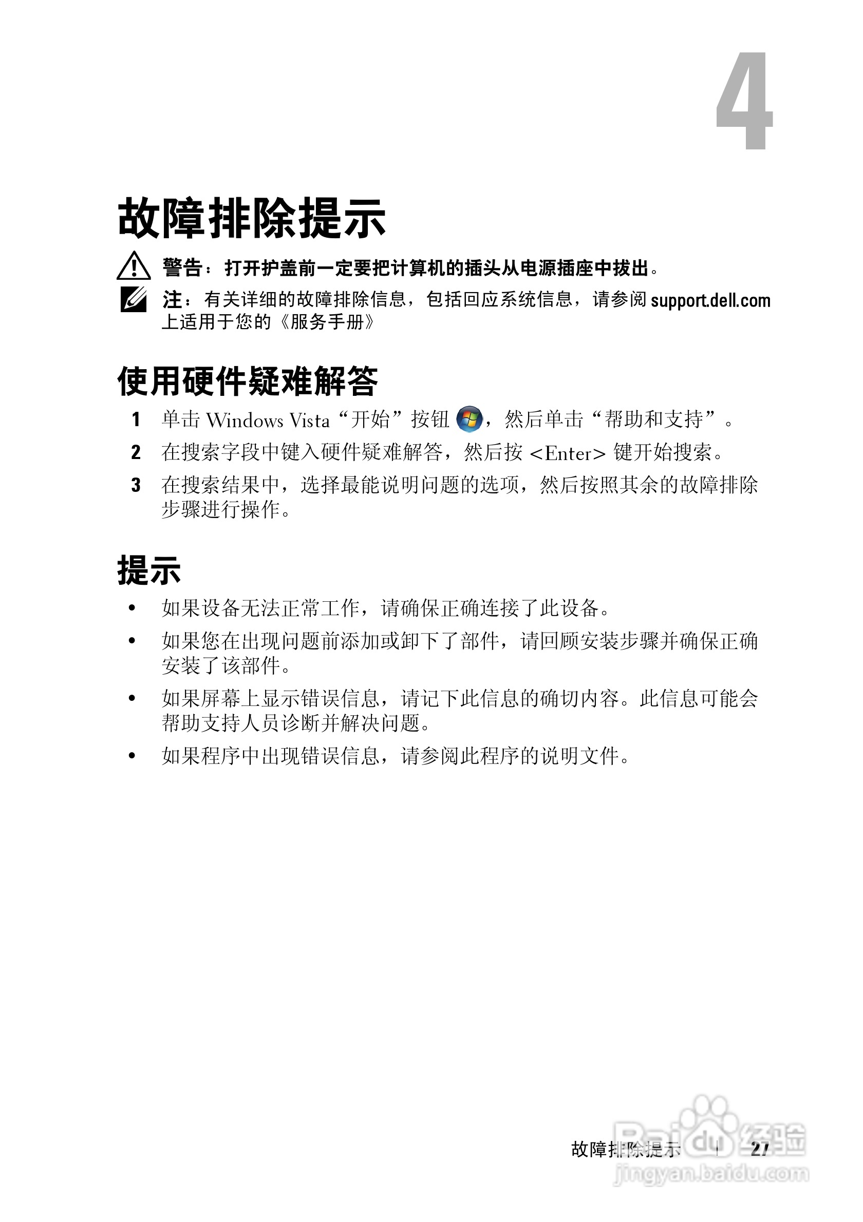
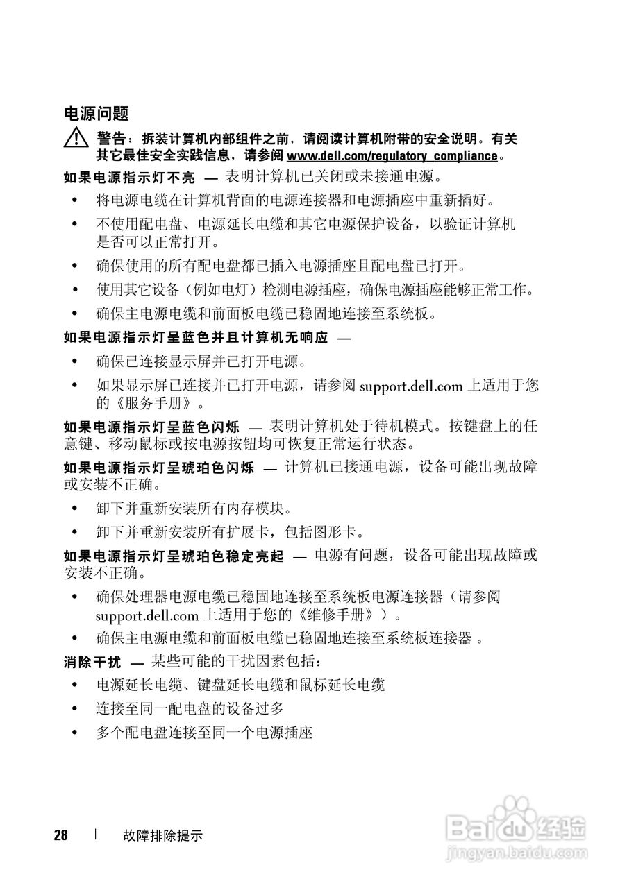
戴尔Precision M6400笔记本电脑使用说明书:[3]
2026-03-31 03:16:43
本篇为《戴尔Precision M6400笔记本电脑使用说明书》,主要介绍该产品的使用方法以及常见故障解决方案。
(共篇)
上一篇:
|
下一篇:
声明:
本网站引用、摘录或转载内容仅供网站访问者交流或参考,不代表本站立场,如存在版权或非法内容,请联系站长删除,联系邮箱:site.kefu@qq.com。
相关推荐
戴尔Precision M90笔记本电脑使用说明书:[3]
阅读量:147
戴尔Precision M6300笔记本电脑使用说明书:[3]
阅读量:20
戴尔Inspiron 700M笔记本电脑使用说明书:[3]
阅读量:144
戴尔Inspiron 630m笔记本电脑使用说明书:[3]
阅读量:134
戴尔Inspiron 600m笔记本电脑使用说明书:[3]
阅读量:25
猜你喜欢
和女朋友聊什么
八年级物理上册知识点
松子的作用和功效
中国知识产权专利网
软卧和硬卧有什么区别
黑木耳的功效与作用
诺氟沙星的作用
藕是莲的什么
什么是硬通货
百香果加蜂蜜的功效与作用
猜你喜欢
阿迪达斯运动服
运动服女
什么是国学经典
红毛丹的功效与作用
台湾什么时候回归中国
引号作用
茴香的功效与作用
尼莫地平片的功效与作用
消防知识ppt
忧心忡忡什么意思