小度生活
首页
美食营养
手工爱好
生活家居
返回
小度生活
首页
美食营养
游戏数码
手工爱好
生活家居
健康养生
运动户外
职场理财
情感交际
母婴教育
时尚美容
知识问答
生活知识
搜索
技嘉M1022C笔记本电脑使用说明书:[5]
2026-02-14 14:29:32
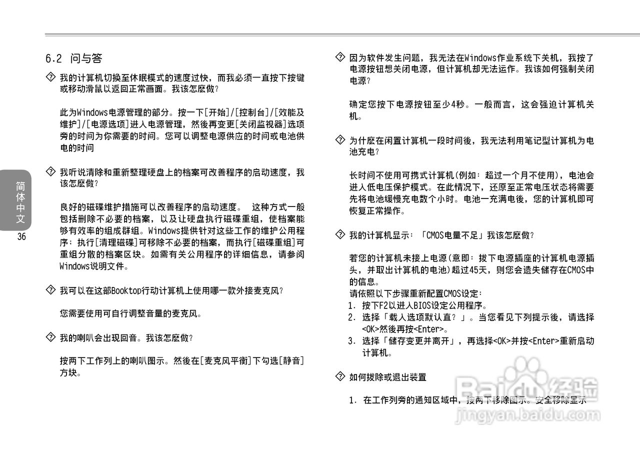
本篇为《技嘉M1022C笔记本电脑使用说明书》,主要介绍该产品的使用方法以及常见故障解决方案。
(共篇)
上一篇:
|
下一篇:
声明:
本网站引用、摘录或转载内容仅供网站访问者交流或参考,不代表本站立场,如存在版权或非法内容,请联系站长删除,联系邮箱:site.kefu@qq.com。
相关推荐
技嘉M1022C笔记本电脑使用说明书:[6]
阅读量:79
技嘉S1024笔记本电脑使用说明书:[5]
阅读量:95
技嘉T1000笔记本电脑使用说明书:[5]
阅读量:156
技嘉N521U笔记本电脑使用说明书:[5]
阅读量:118
技嘉Q1000笔记本电脑使用说明书:[5]
阅读量:113
猜你喜欢
奥迪a5怎么样
板书设计怎么写
经常咳嗽是怎么回事
肚脐眼周围疼是怎么回事
河蚌怎么养
怎么查中考成绩
在家怎么健身
企业年报怎么做
收获日2怎么联机
扁桃体肿大怎么消肿
猜你喜欢
怎么进bios
牛肚怎么做
西安文理学院怎么样
小便有泡沫是怎么回事
医保怎么交费
虎皮鱼怎么养
两张图片怎么合成一张
失业补助金怎么领
鼻子堵塞怎么办
单于夜遁逃怎么读