小度生活
首页
美食营养
手工爱好
生活家居
返回
小度生活
首页
美食营养
游戏数码
手工爱好
生活家居
健康养生
运动户外
职场理财
情感交际
母婴教育
时尚美容
知识问答
生活知识
生活百科
搜索
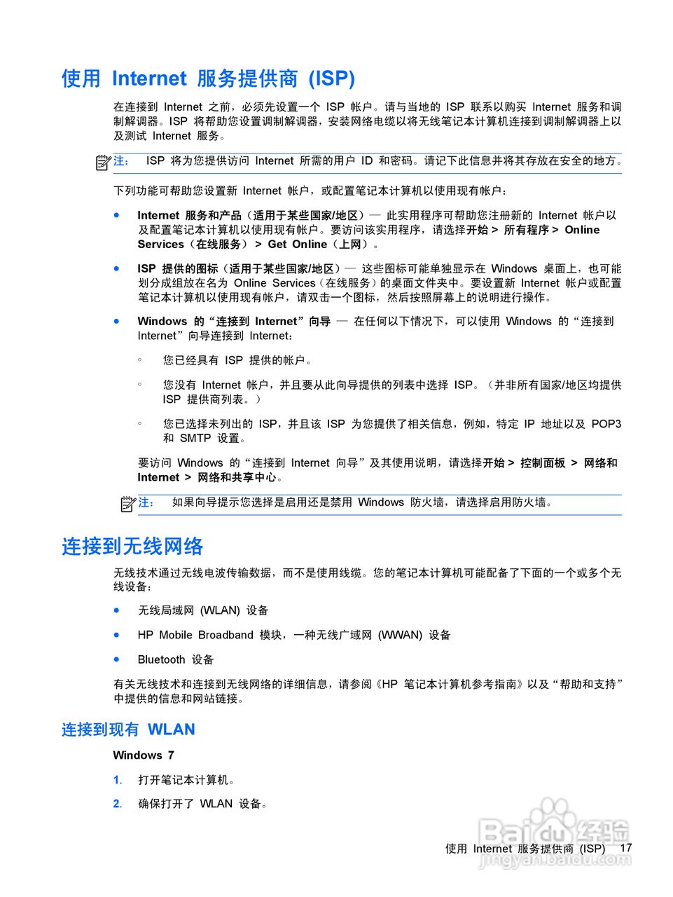
惠普(康柏) HP ProBook 6465b笔记本电脑说明书:[3]
2026-03-28 13:02:09
本篇为《惠普(康柏) HP ProBook 6465b笔记本电脑说明书》,主要介绍该产品的使用方法以及常见故障解决方案。
(共篇)
上一篇:
|
下一篇:
声明:
本网站引用、摘录或转载内容仅供网站访问者交流或参考,不代表本站立场,如存在版权或非法内容,请联系站长删除,联系邮箱:site.kefu@qq.com。
相关推荐
Win10任务栏卡死怎么办?
阅读量:50
win10如何关闭任务栏资讯?
阅读量:78
解决win10开始菜单弹出卡顿的问题
阅读量:159
win10系统开机后任务栏无响应怎么解决
阅读量:156
win10开始菜单任务栏点击无反应的解决办法
阅读量:162
猜你喜欢
紫甘蓝怎么做好吃
淼怎么读
welcome怎么读
蓝莓怎么洗才干净
为什么有些人吃不胖
黄金为什么暴跌
神经衰弱怎么办
怎么清洗洗衣机
十宗罪作者为什么坐牢
钧怎么读
猜你喜欢
椒盐玉米的做法视频
我的世界怎么炼药
俟怎么读
酸奶冰淇淋的做法
锦湖轮胎质量怎么样
铿锵怎么读
转正申请书怎么写
翕怎么读
怎么减肚子上的赘肉
市级行政区怎么填