小度生活
首页
美食营养
手工爱好
生活家居
返回
小度生活
首页
美食营养
游戏数码
手工爱好
生活家居
健康养生
运动户外
职场理财
情感交际
母婴教育
时尚美容
知识问答
生活知识
生活百科
搜索
索尼HDR-CX250E数码摄相机使用说明书:[11]
2026-04-20 03:06:07
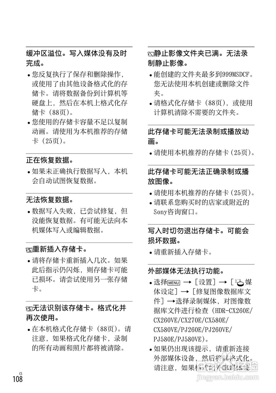
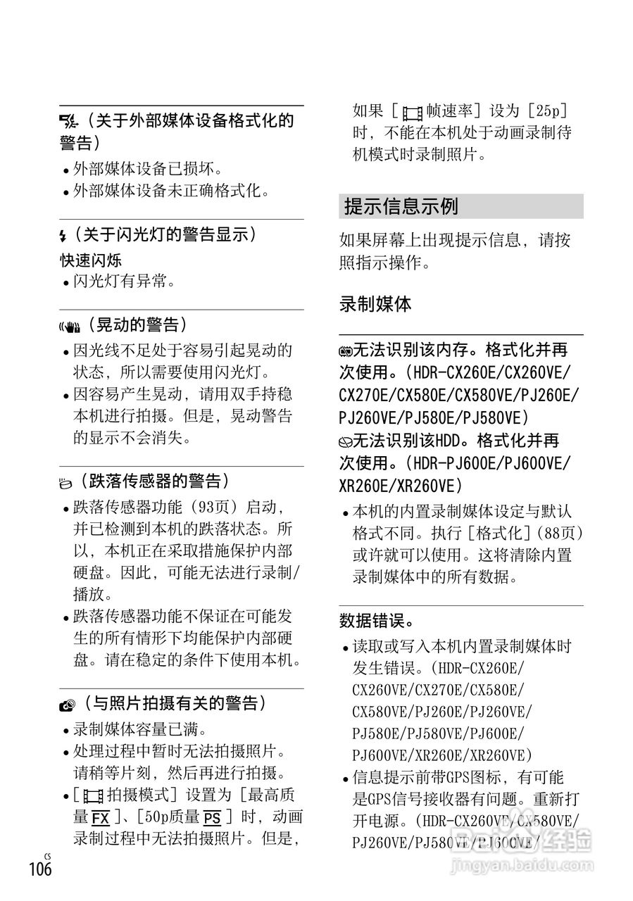
本篇为《索尼HDR-CX250E数码摄相机使用说明书》,主要介绍该产品的使用方法以及常见故障解决方案。
(共篇)
上一篇:
|
下一篇:
声明:
本网站引用、摘录或转载内容仅供网站访问者交流或参考,不代表本站立场,如存在版权或非法内容,请联系站长删除,联系邮箱:site.kefu@qq.com。
相关推荐
索尼HDR-CX250E数码摄相机使用说明书:[13]
阅读量:161
索尼HDR-CX250E数码摄相机使用说明书:[9]
阅读量:157
索尼HDR-CX250E数码摄相机使用说明书:[8]
阅读量:178
索尼a7r2视频拍摄如何设置
阅读量:116
索尼耳机煲机方法
阅读量:113
猜你喜欢
什么是财务管理
contest是什么意思
手机开不了机是什么原因
我方了是什么意思
什么是转基因
凌迟是什么意思
1976年是什么命
报建是什么意思
obv是什么意思
辰五行属什么
猜你喜欢
inspiration是什么意思
全套是什么
胰腺炎是什么症状
湿润的反义词是什么
information是什么意思
什么鱼最贵
负离子是什么
曹操字什么
trc是什么意思
圣诞树是什么树