小度生活
首页
美食营养
手工爱好
生活家居
返回
小度生活
首页
美食营养
游戏数码
手工爱好
生活家居
健康养生
运动户外
职场理财
情感交际
母婴教育
时尚美容
知识问答
生活知识
生活百科
搜索
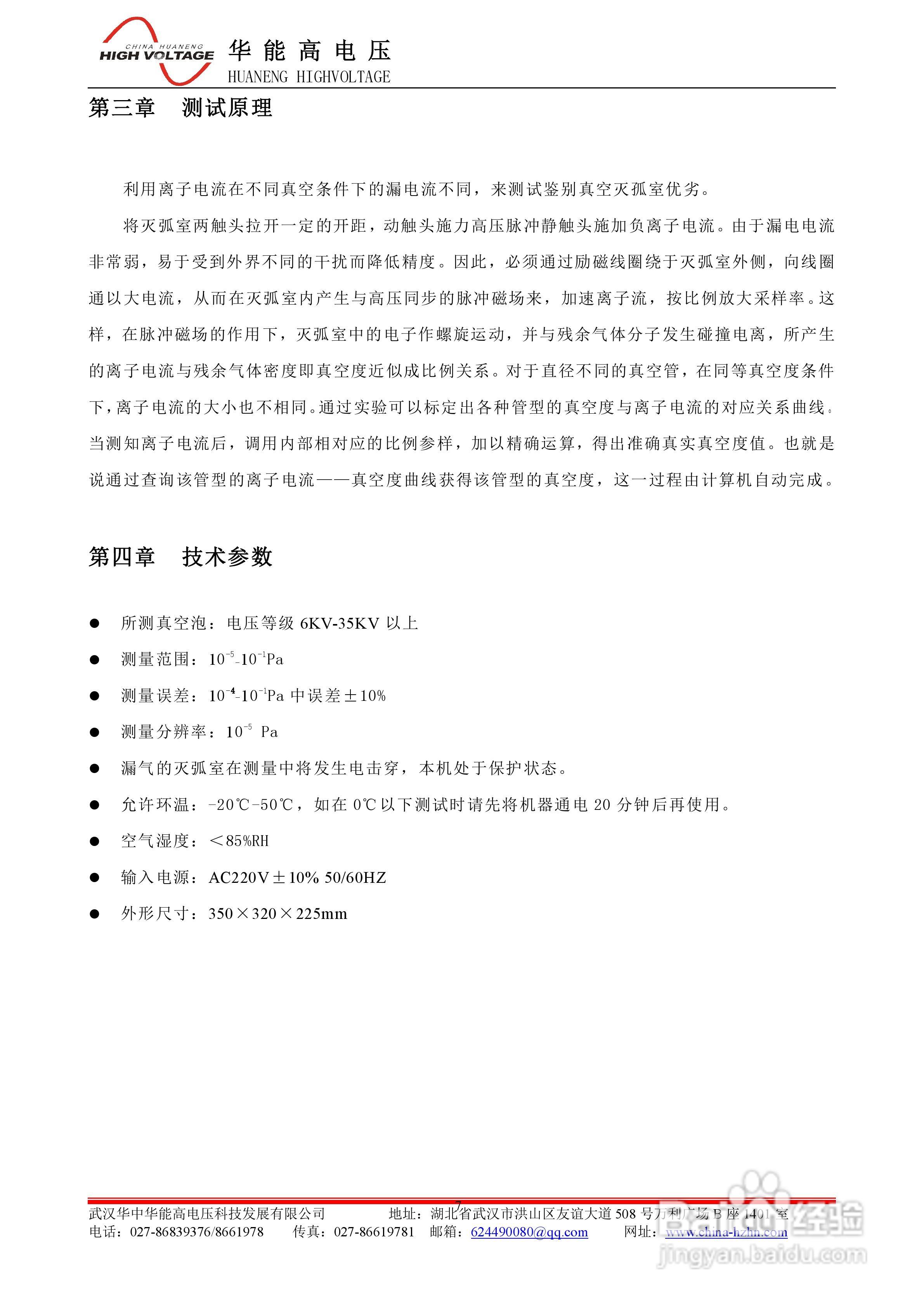
能高HNZD-III真空度测试仪说明书:[1]
2026-03-31 01:41:33
本篇为《能高HNZD-III真空度测试仪说明书》,主要介绍该产品的使用方法以及常见故障解决方案。
(共篇)
下一篇:
声明:
本网站引用、摘录或转载内容仅供网站访问者交流或参考,不代表本站立场,如存在版权或非法内容,请联系站长删除,联系邮箱:site.kefu@qq.com。
相关推荐
真空度测试仪的使用方法
阅读量:169
DZK-H真空开关真空度测试仪使用说明书
阅读量:148
真空度测试仪的特点说明
阅读量:132
RTZK-IV真空开关真空度测试仪
阅读量:165
精密真空度测试仪
阅读量:146
猜你喜欢
谁发明了什么东西
什么牌子的泳衣好
容光焕发的意思
不惑之年的意思
惨不忍睹的意思
造访的意思
监护人是什么意思
理睬的意思
羞愧的意思
文昌是什么意思
猜你喜欢
路不拾遗是什么意思
smp是什么意思
穿什么裤子最显年轻
forest是什么意思
边际贡献是什么意思
国企混改是什么意思
谛听是什么意思
睡觉梦多是什么原因
穷家富路什么意思
现在什么游戏最好玩