小度生活
首页
美食营养
手工爱好
生活家居
返回
小度生活
首页
美食营养
游戏数码
手工爱好
生活家居
健康养生
运动户外
职场理财
情感交际
母婴教育
时尚美容
知识问答
生活知识
生活百科
搜索
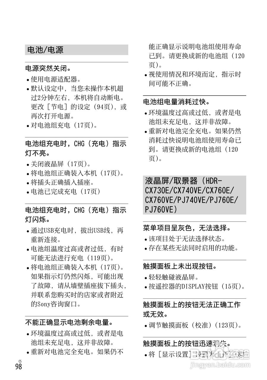
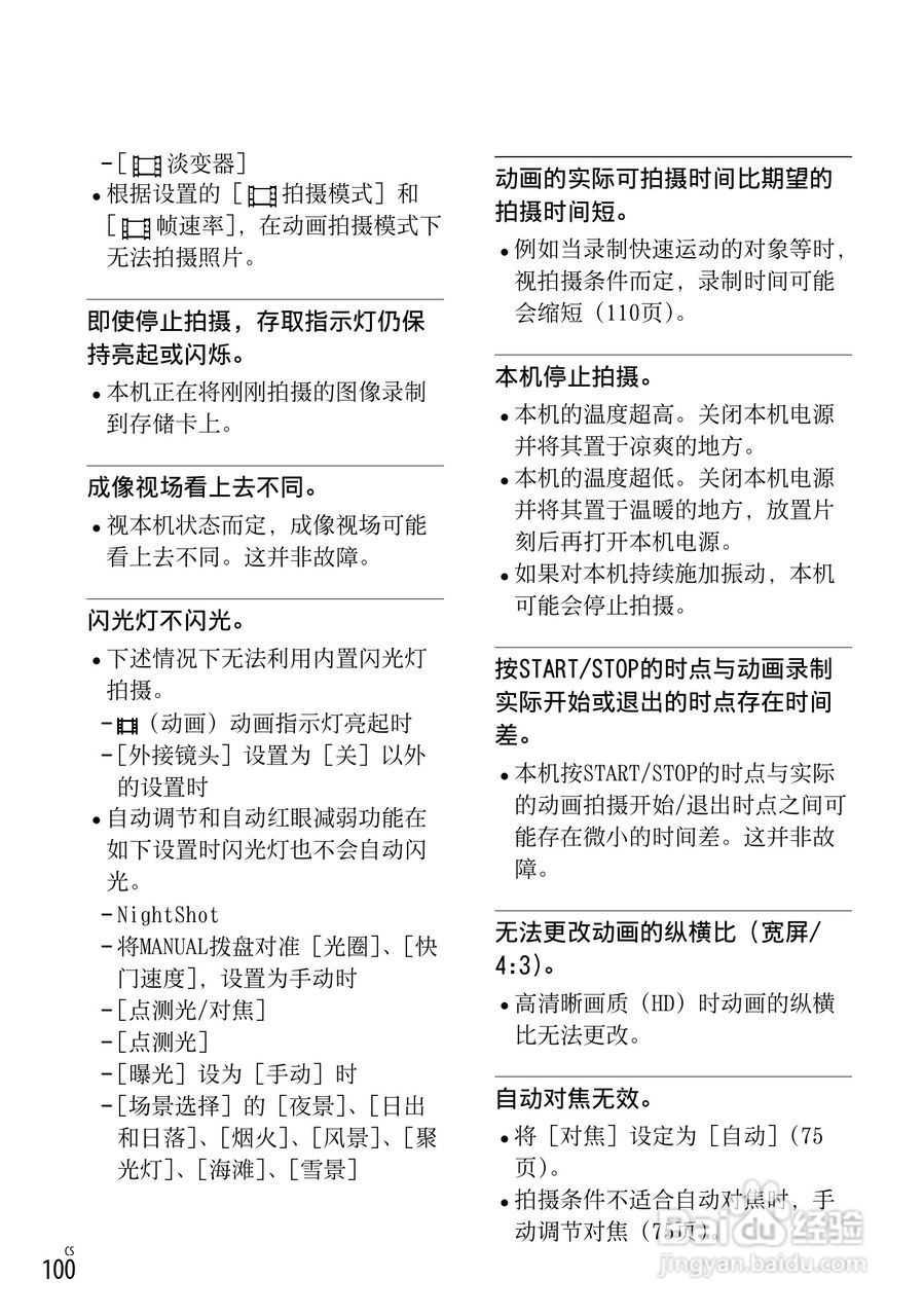
SONY索尼 HDR-PJ710VE数码摄像机说明书:[10]
2026-04-22 13:37:29
本篇为《SONY索尼 HDR-PJ710VE数码摄像机说明书》,主要介绍该产品的使用方法以及常见故障解决方案。
(共篇)
上一篇:
|
下一篇:
声明:
本网站引用、摘录或转载内容仅供网站访问者交流或参考,不代表本站立场,如存在版权或非法内容,请联系站长删除,联系邮箱:site.kefu@qq.com。
相关推荐
SONY索尼 HDR-PJ710VE数码摄像机说明书:[11]
阅读量:27
SONY索尼 HDR-PJ740VE数码摄像机说明书:[10]
阅读量:196
SONY索尼 HDR-PJ740VE数码摄像机说明书:[9]
阅读量:100
SONY索尼 HDR-PJ740VE数码摄像机说明书:[2]
阅读量:143
SONY索尼 HDR-PJ740VE数码摄像机说明书:[6]
阅读量:44
猜你喜欢
蛋糕模具什么牌子好
显卡显存有什么用
澳门什么时候可以恢复正常过关
不假思索是什么意思
子欲养而亲不待的意思
睡觉梦多是什么原因
什么是花园洋房
受众是什么意思
无所谓的意思
leaf是什么意思
猜你喜欢
须臾是什么意思
纲举目张是什么意思
poor是什么意思
teach是什么意思
义无反顾的意思
风卷残云的意思
镜架什么材质好
激励的意思
越狱有什么用
事业单位是什么意思