小度生活
首页
美食营养
手工爱好
生活家居
返回
小度生活
首页
美食营养
游戏数码
手工爱好
生活家居
健康养生
运动户外
职场理财
情感交际
母婴教育
时尚美容
知识问答
生活知识
搜索
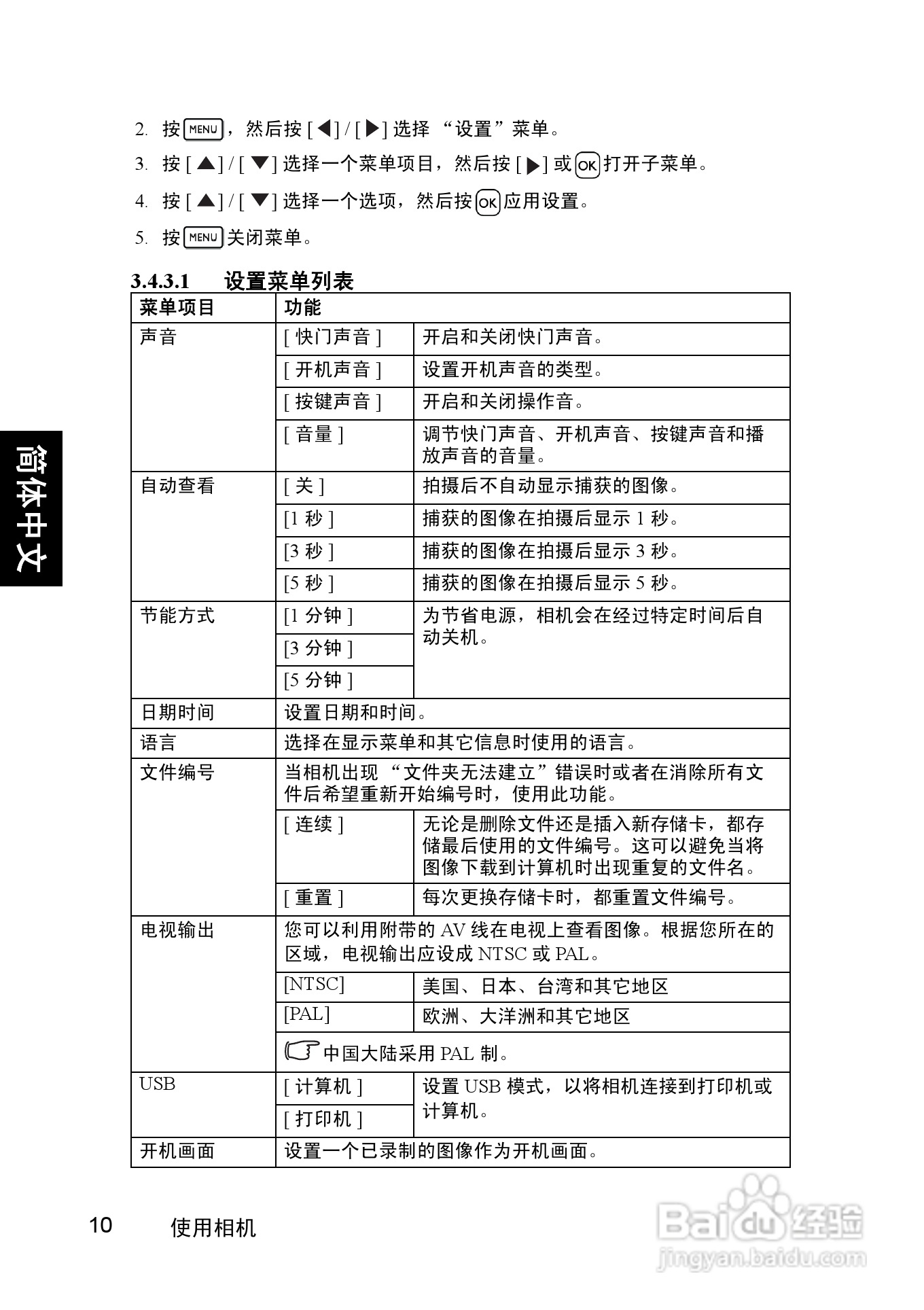
明基C740S数码相机使用说明书:[2]
2025-10-22 14:34:18
本篇为《明基C740S数码相机使用说明书》,主要介绍该产品的使用方法以及常见故障解决方案。
(共篇)
上一篇:
|
下一篇:
声明:
本网站引用、摘录或转载内容仅供网站访问者交流或参考,不代表本站立场,如存在版权或非法内容,请联系站长删除,联系邮箱:site.kefu@qq.com。
相关推荐
明基W1240数码相机使用说明书:[2]
阅读量:43
明基E1230数码相机使用说明书:[2]
阅读量:88
明基L1050数码相机使用说明书:[2]
阅读量:117
明基E1430数码相机使用说明书:[2]
阅读量:143
使用说明书封面怎么做
阅读量:147
猜你喜欢
温柔的反义词是什么
icon是什么意思
大脸适合什么发型
carrots是什么意思
什么是性冷淡
十月初一是什么节
什么是经济适用房
孕酮高是什么意思
什么是意象
三农指的是什么
猜你喜欢
still是什么意思
特氟龙是什么
什么叫单反相机
7月14是什么节
金融公司是做什么的
风没有方向的吹来是什么歌
科学发展观的核心是什么
other什么意思
eva是什么
相得益彰什么意思