小度生活
首页
美食营养
手工爱好
生活家居
返回
小度生活
首页
美食营养
游戏数码
手工爱好
生活家居
健康养生
运动户外
职场理财
情感交际
母婴教育
时尚美容
知识问答
搜索
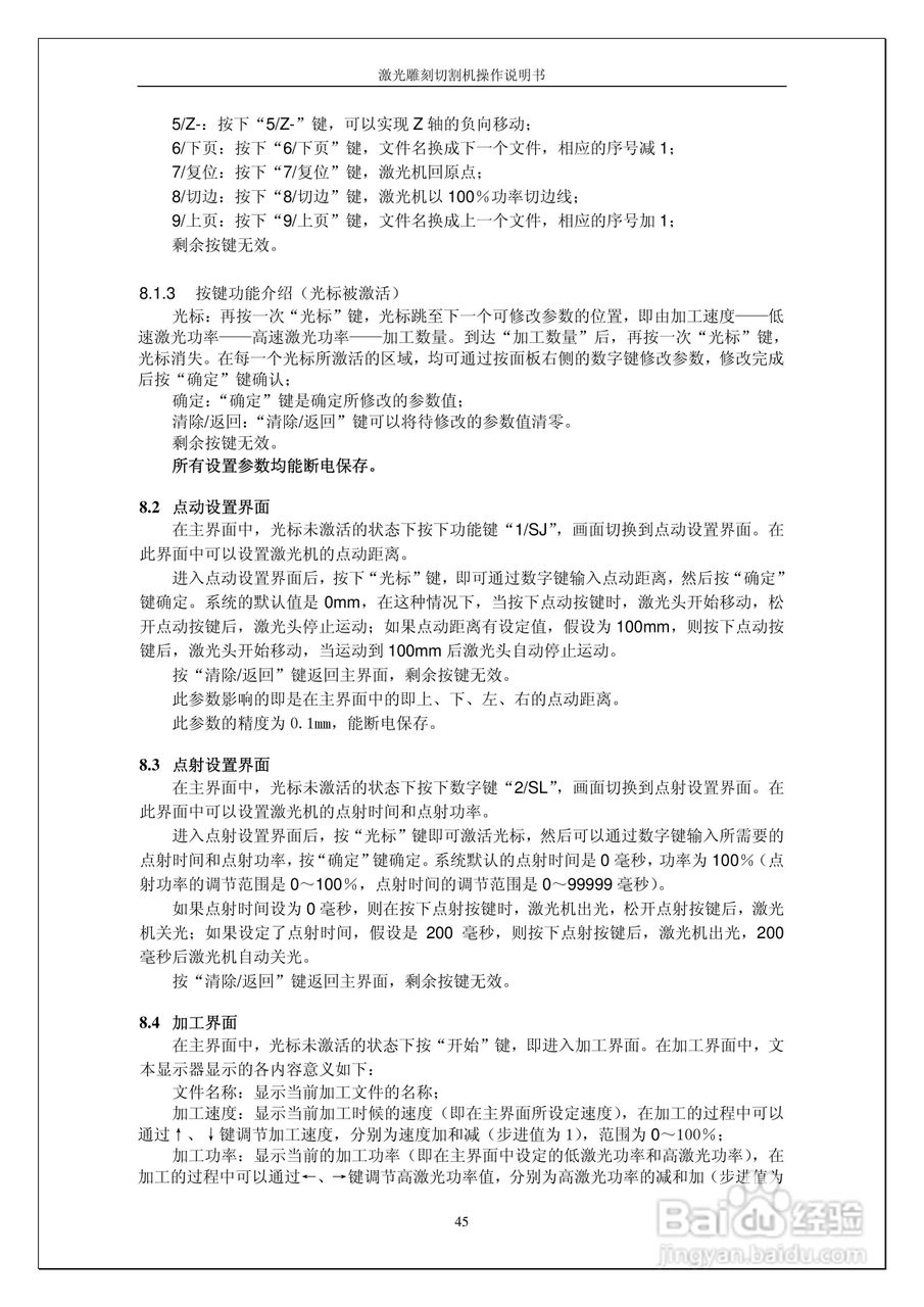
激光雕刻切割控制系统DSP5.1操作说明书:[5]
2025-11-16 20:08:44
本篇为《激光雕刻切割控制系统DSP5.1操作说明书》,主要介绍该产品的使用方法以及常见故障解决方案。
(共篇)
上一篇:
声明:
本网站引用、摘录或转载内容仅供网站访问者交流或参考,不代表本站立场,如存在版权或非法内容,请联系站长删除,联系邮箱:site.kefu@qq.com。
相关推荐
激光如何切割钻石呢?
阅读量:38
激光如何切割钻石?
阅读量:104
激光雕刻设备专业知识
阅读量:22
怎样切割音乐
阅读量:88
如何切割钻石?
阅读量:109
猜你喜欢
什么是页岩油
silly是什么意思
dwg用什么软件打开
crossover什么意思
什么是股权登记日
初出茅庐的意思
文爱是什么意思
不置可否的意思
世外桃源的意思
厨房吊顶用什么材料好
猜你喜欢
咖色配什么颜色好看
北向资金是什么意思
仰慕是什么意思
手自一体是什么意思
share是什么意思
本科二批是什么意思
曼巴精神是什么意思
会计属于什么学科
价值规律的内容和作用
不毛之地的意思