小度生活
首页
美食营养
手工爱好
生活家居
返回
小度生活
首页
美食营养
游戏数码
手工爱好
生活家居
健康养生
运动户外
职场理财
情感交际
母婴教育
时尚美容
知识问答
生活知识
生活百科
搜索
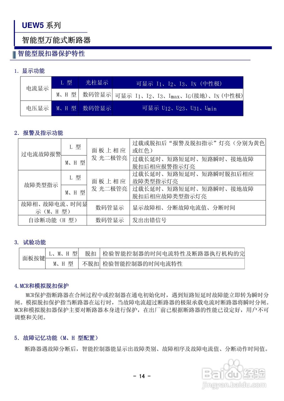
宏美UEW5智能型万能式断器说明书:[2]
2026-04-22 13:36:22
本篇为《宏美UEW5智能型万能式断器说明书》,主要介绍该产品的使用方法以及常见故障解决方案。
(共篇)
上一篇:
|
下一篇:
声明:
本网站引用、摘录或转载内容仅供网站访问者交流或参考,不代表本站立场,如存在版权或非法内容,请联系站长删除,联系邮箱:site.kefu@qq.com。
相关推荐
宏美UEW5智能型万能式断器说明书:[3]
阅读量:142
宏美UEW5智能型万能式断器说明书:[5]
阅读量:27
宏美UEQ5系列智能型双电源自动转换开关说明书:[2]
阅读量:142
宏美UEW5智能型万能式断器说明书:[4]
阅读量:152
宏美UET6系列双电源自动转换开关说明书:[1]
阅读量:77
猜你喜欢
含有维生素c的食物
云技术是什么
mp4什么牌子好
苏打水有什么作用和功效
无刷电机是什么意思
驴友是什么意思
03年属什么生肖
打坐有什么好处
e-mail是什么意思
肠胃不好喝什么茶
猜你喜欢
homework什么意思
电饭煲什么牌子好
relax什么意思
波尔多液是什么
版画是什么
unique什么意思
三从四德是什么生肖
运动型饮料
什么是双开
脚痛是什么原因