小度生活
首页
美食营养
手工爱好
生活家居
返回
小度生活
首页
美食营养
游戏数码
手工爱好
生活家居
健康养生
运动户外
职场理财
情感交际
母婴教育
时尚美容
知识问答
生活知识
搜索
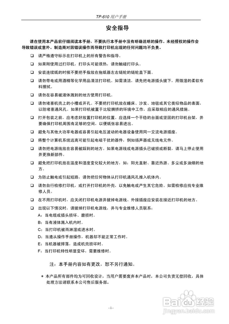
映美TP-610打印机使用说明书:[1]
2025-12-11 15:46:15
本篇为《映美TP-610打印机使用说明书》,主要介绍该产品的使用方法以及常见故障解决方案。
(共篇)
下一篇:
声明:
本网站引用、摘录或转载内容仅供网站访问者交流或参考,不代表本站立场,如存在版权或非法内容,请联系站长删除,联系邮箱:site.kefu@qq.com。
相关推荐
一台打印机如何连接两台电脑
阅读量:113
win7打印机未指定怎么处理
阅读量:36
一台电脑如何配备有两台打印机
阅读量:173
DPK8300E/DPK8300E+针色打印机换色带的教程
阅读量:45
多台电脑共享打印机的方法
阅读量:133
猜你喜欢
网卡是什么
present是什么意思
动销是什么意思
斯巴达什么意思
96年属什么
蛋白粉什么时候吃最好
呼吸困难是什么原因
空调不制冷是什么原因
恶心想吐是什么原因
商砼是什么意思
猜你喜欢
brave是什么意思
荷兰的国花是什么
cpa是什么
gmp认证是什么意思
h7n9是什么病毒
10月份是什么星座
稀土有什么用途
美版苹果和国行有什么区别
什么的神气
颜值是什么意思