小度生活
首页
美食营养
手工爱好
生活家居
返回
小度生活
首页
美食营养
游戏数码
手工爱好
生活家居
健康养生
运动户外
职场理财
情感交际
母婴教育
时尚美容
知识问答
生活知识
搜索
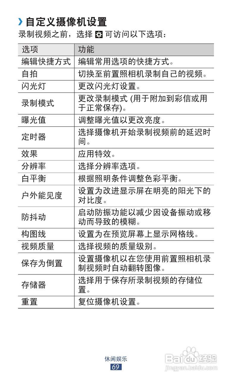
三星 GT-I9300手机说明书:[7]
2026-01-13 01:13:08
(共篇)
上一篇:
|
下一篇:
声明:
本网站引用、摘录或转载内容仅供网站访问者交流或参考,不代表本站立场,如存在版权或非法内容,请联系站长删除,联系邮箱:site.kefu@qq.com。
相关推荐
三星 GT-I9300手机说明书:[16]
阅读量:91
三星Galaxy S III(GT-I9300)获取ROOT权限教程
阅读量:47
手机6g和8g的区别
阅读量:138
手机如何登陆网页电脑版淘宝
阅读量:83
手机如何查看已连接wifi的密码
阅读量:131
猜你喜欢
avi文件用什么播放器
ai格式用什么打开
合页什么牌子好
电力猫什么牌子好
拂袖的意思
什么游戏盒子最好用
犹豫是什么意思
什么走龙蛇
小腿粗穿什么裤子显瘦
igm阳性是什么意思
猜你喜欢
唇亡齿寒什么意思
补刀是什么意思
nba的意思
一贫如洗的意思
乔迁之喜祝福语四个字
股市黑天鹅是什么意思
有什么大型网络游戏
昆仑的意思
拼搏的意思
otg连接是什么意思