小度生活
首页
美食营养
手工爱好
生活家居
返回
小度生活
首页
美食营养
游戏数码
手工爱好
生活家居
健康养生
运动户外
职场理财
情感交际
母婴教育
时尚美容
知识问答
生活知识
搜索
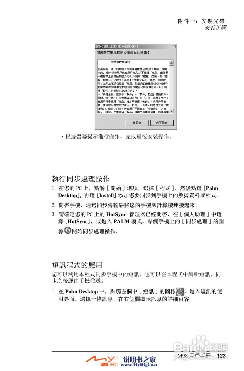
Xplore M98移动电话(中文)说明书:[13]
2026-01-22 17:17:38
(共篇)
上一篇:
|
下一篇:
声明:
本网站引用、摘录或转载内容仅供网站访问者交流或参考,不代表本站立场,如存在版权或非法内容,请联系站长删除,联系邮箱:site.kefu@qq.com。
相关推荐
Xplore M98移动电话(中文)说明书:[14]
阅读量:141
Xplore M98移动电话(中文)说明书:[7]
阅读量:179
Xplore M70移动电话(中文)说明书:[13]
阅读量:129
移动电话如何每天签到三次领流量
阅读量:142
Xplore M68移动电话(中文)说明书:[13]
阅读量:53
猜你喜欢
黄豆酱怎么吃
怎么做炸薯条
同房后出血怎么办
宫保鸡丁怎么做好吃
怎么设计logo
我的世界怎么去侏罗纪
qq炫舞怎么结婚
几分之几怎么打出来
sofa怎么读
qq怎么绑定身份证号
猜你喜欢
怎么烧红烧肉
腿毛要怎么去掉
乌龟怎么冬眠
u盘进水了怎么办
cad倒角怎么标注
申请书怎么写范文
夫妻吵架冷战怎么办
西南石油大学怎么样
耳屎多是怎么回事
立马电动车怎么样