小度生活
首页
美食营养
手工爱好
生活家居
返回
小度生活
首页
美食营养
游戏数码
手工爱好
生活家居
健康养生
运动户外
职场理财
情感交际
母婴教育
时尚美容
知识问答
生活知识
生活百科
搜索
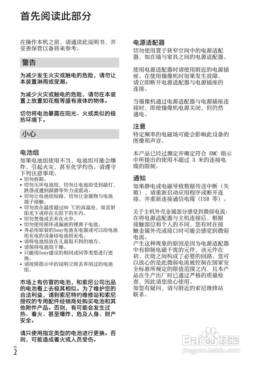
索尼HDR-CX520VE型数码摄像机使用说明书:[1]
2026-03-29 23:02:00
本篇为《索尼HDR-CX520VE型数码摄像机使用说明书》,主要介绍该产品的使用方法以及常见故障解决方案。
(共篇)
下一篇:
声明:
本网站引用、摘录或转载内容仅供网站访问者交流或参考,不代表本站立场,如存在版权或非法内容,请联系站长删除,联系邮箱:site.kefu@qq.com。
相关推荐
苹果电脑Mac内容缓存怎么 打开
阅读量:70
黑苹果驱动高手篇 MultiBeast用法进阶
阅读量:156
让Mac和Windows操作系统均能识别移动存储设备
阅读量:90
苹果一体机装win7系统教程详解
阅读量:180
MacBook Air笔记本用U盘装机大师u盘装win7教程
阅读量:64
猜你喜欢
查找我的iphone怎么用
怎么转换视频格式
波斯菊怎么种
本田雅阁怎么样
12306怎么注销账号
怎么了东东
苹果手机怎么下载qq
beef怎么读
房屋漏水怎么办
ps怎么打马赛克
猜你喜欢
学生头怎么扎好看
怎么选股票
踉踉跄跄怎么读
宝宝起湿疹怎么办
范冰冰怎么了
含羞草怎么养
银项链怎么清洗
零钱明细怎么删除
肚子老是胀气怎么办
k线图怎么看