如何提高网上申请交行信用卡的通过机率
1、点击参考资料中的链接进入网上申请页面
2、填写客户验证信息,进入正式申请

3、填写下手机号、获取验证码,填写电子邮箱后进入下一步。

4、完善一下个人详细资料及相关联系人信息,如下图所示,然后进入下一步

5、填写一下工作单位信息,如没有可填写一下本地比较有知名度的企业的信息,工作岗位以财会、管理、技术类比较受银行欢迎,您可根据需要去填写。

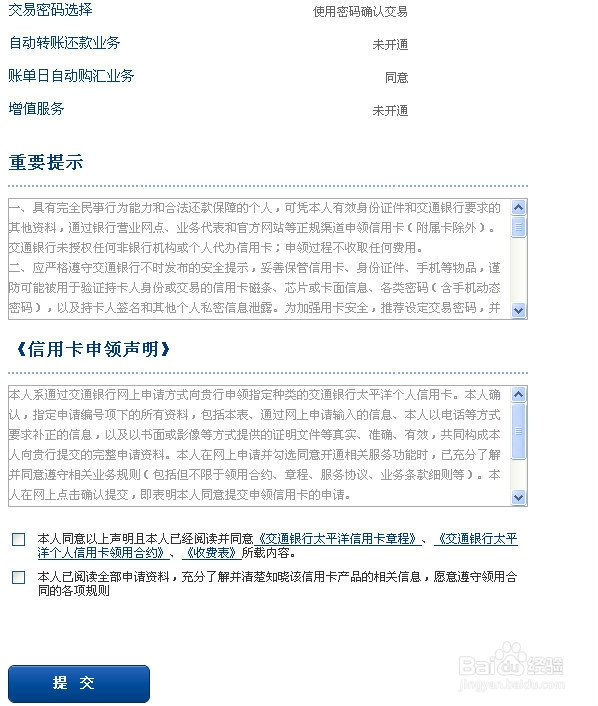
6、如下图所示,填写一下自选服务项目,交易密码选择最好是“使用密码确认交易,以增强安全性,其他根据需要自己选择;

7、点击下一步之后会出现一个人信息确认页面,确认无误后点击“提交”即可,如下图所示

8、下面附信用卡评分表一张,希望对朋友们,仅对未申请过信用卡的朋友适用,填写资料有所帮助! PS:住宅地址写身份证上的(收不到卡就写现在的地址)年轻就写和父母同住, 结婚了就填上自己无按揭房产,有按揭的实话实说银行可以查到 住宅电话没有的话借个亲戚朋友的

9、网上审核大概2天左右会来电话,失败的话会有短信。审核通过与否您也可登录交通银行信用卡网站输入自己的身份证号码后在线查询,一般几个工作日之内即会收到卡片,然后到任意交行网点激活一下即可(特别提醒:激活卡片15日之内有任意一笔满200元的消费,交行立送100元刷卡金,可抵扣任意消费及还款)
声明:本网站引用、摘录或转载内容仅供网站访问者交流或参考,不代表本站立场,如存在版权或非法内容,请联系站长删除,联系邮箱:site.kefu@qq.com。
阅读量:59
阅读量:183
阅读量:70
阅读量:105
阅读量:103