小度生活
首页
美食营养
手工爱好
生活家居
返回
小度生活
首页
美食营养
游戏数码
手工爱好
生活家居
健康养生
运动户外
职场理财
情感交际
母婴教育
时尚美容
知识问答
搜索
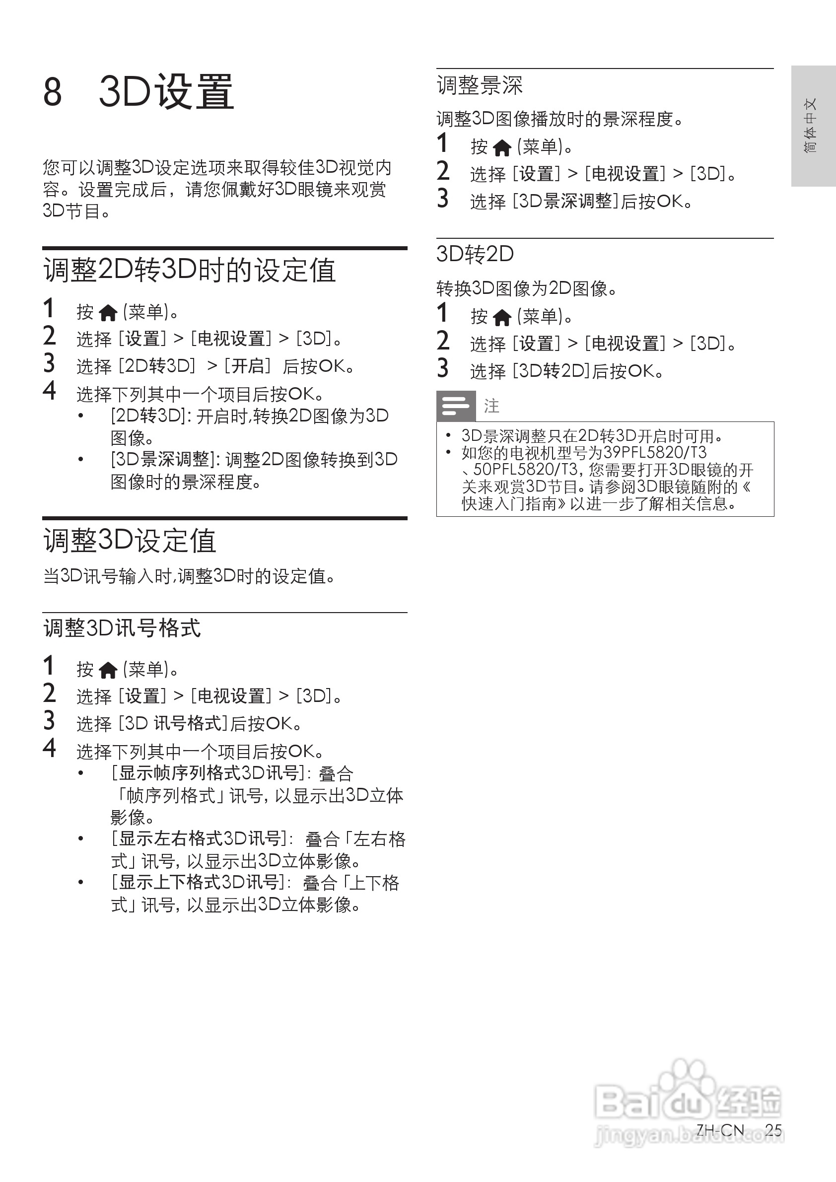
飞利浦55PFL5820/T3液晶彩电使用说明书:[3]
2025-10-21 13:13:08
(共篇)
上一篇:
|
下一篇:
声明:
本网站引用、摘录或转载内容仅供网站访问者交流或参考,不代表本站立场,如存在版权或非法内容,请联系站长删除,联系邮箱:site.kefu@qq.com。
相关推荐
松下TC-32LX800D液晶彩电使用说明书:[1]
阅读量:107
海信TLM32V78X3D液晶彩电使用说明书:[2]
阅读量:147
松下TH-L42U50C液晶彩电使用说明书:[3]
阅读量:195
索尼KLV-32BX323液晶彩电使用说明书:[1]
阅读量:185
海信LED37T39AK液晶彩电使用说明书:[5]
阅读量:159
猜你喜欢
刻公章需要什么手续
tmp文件用什么打开
order是什么意思
角的大小和什么有关和什么无关
拟录取是什么意思
什么补血
轩字五行属什么
偏财是什么意思
朱日和是什么意思
舆论是什么意思
猜你喜欢
婵娟是什么意思
可转债是什么意思
什么是创新
花椒泡脚有什么作用与功效吗
移动硬盘什么牌子好
sap是什么
电脑自动关机是什么原因
备胎是什么意思
8月19日是什么日子
指南针n代表什么方向