小度生活
首页
美食营养
手工爱好
生活家居
返回
小度生活
首页
美食营养
游戏数码
手工爱好
生活家居
健康养生
运动户外
职场理财
情感交际
母婴教育
时尚美容
知识问答
生活知识
生活百科
搜索
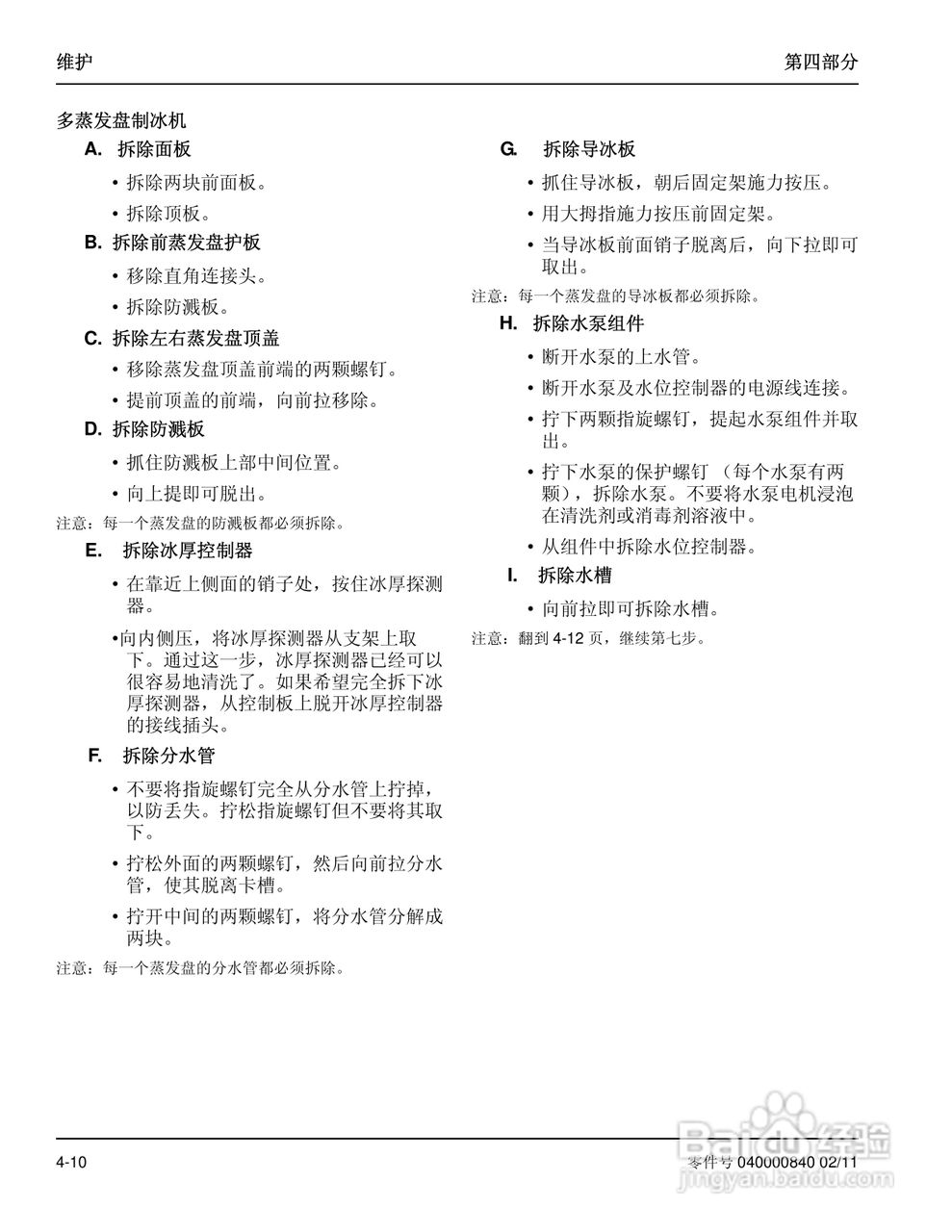
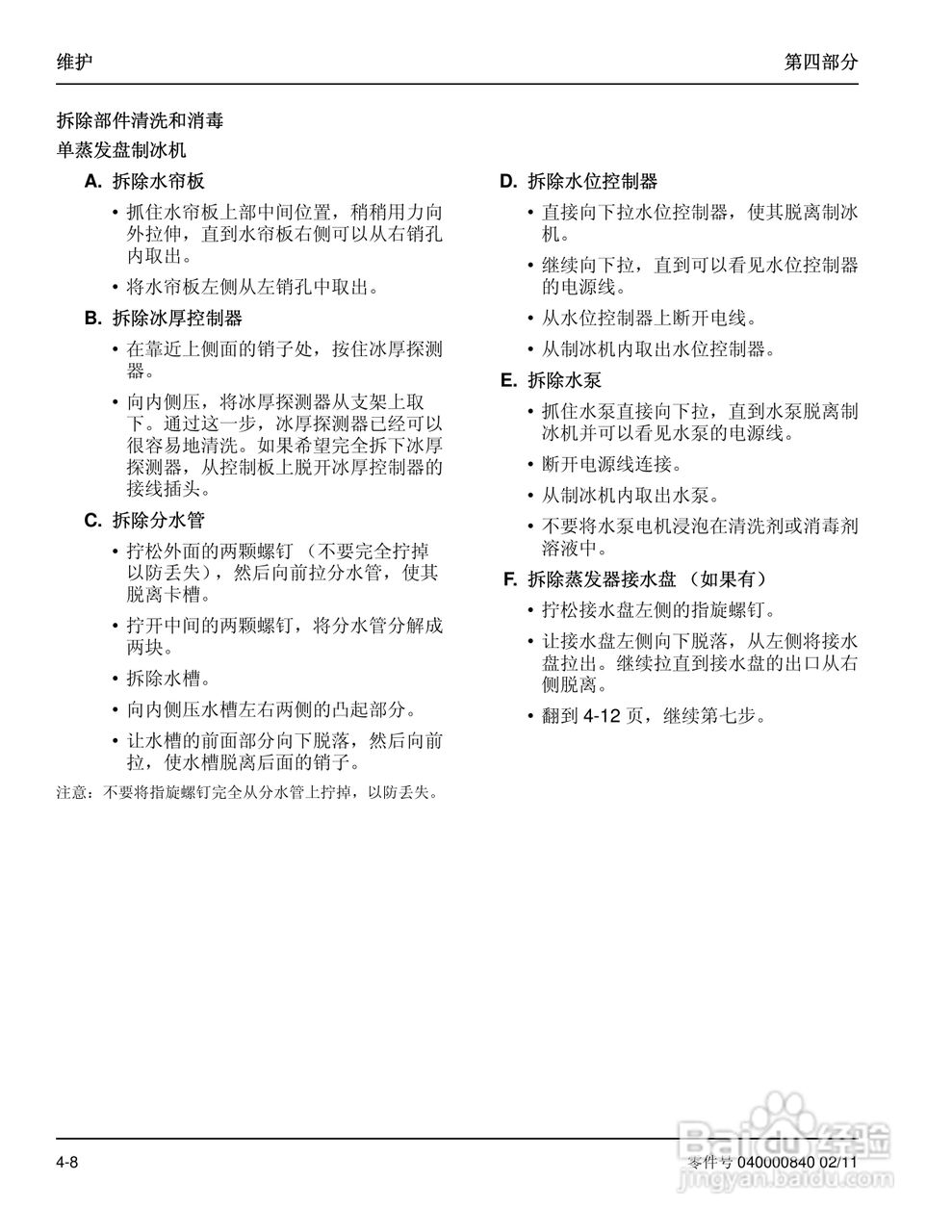
Manitowoc万利多SD1802A制冰机说明书:[5]
2026-04-22 17:30:11
(共篇)
上一篇:
|
下一篇:
声明:
本网站引用、摘录或转载内容仅供网站访问者交流或参考,不代表本站立场,如存在版权或非法内容,请联系站长删除,联系邮箱:site.kefu@qq.com。
相关推荐
Manitowoc万利多SD1802A制冰机说明书:[4]
阅读量:189
Manitowoc万利多SD1002A制冰机说明书:[5]
阅读量:116
Manitowoc万利多SD1202A制冰机说明书:[5]
阅读量:84
Manitowoc万利多SD1892N制冰机说明书:[5]
阅读量:152
制冰机制冰慢怎么调节
阅读量:87
猜你喜欢
月经多是怎么回事
巧克力囊肿的治疗方法
发海参的正确方法
日本豆腐怎么做好吃
读书方法有哪些
外痔疮的最佳治疗方法
两边脸不对称怎么办
个人简历怎么填写
成语接龙大全四字成语
长高的有效方法
猜你喜欢
手机qq怎么隐身
爱奇艺怎么了
工作总结范文模板大全
缩小鼻翼的方法
牛排的家常做法
鱼泡怎么做好吃
研究综述怎么写
四合扣安装方法
粉丝娃娃菜的家常做法
词语大全 四字词语