小度生活
首页
美食营养
手工爱好
生活家居
返回
小度生活
首页
美食营养
游戏数码
手工爱好
生活家居
健康养生
运动户外
职场理财
情感交际
母婴教育
时尚美容
知识问答
生活知识
生活百科
搜索
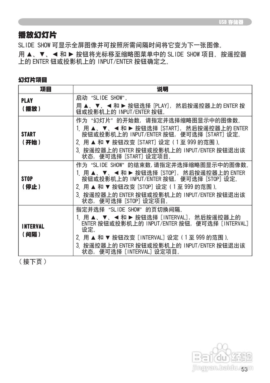
日立 MPJ1投影机说明书:[6]
2026-04-15 07:42:59
本篇为《日立 MPJ1投影机说明书》,主要介绍该产品的使用方法以及常见故障解决方案。
(共篇)
上一篇:
|
下一篇:
声明:
本网站引用、摘录或转载内容仅供网站访问者交流或参考,不代表本站立场,如存在版权或非法内容,请联系站长删除,联系邮箱:site.kefu@qq.com。
相关推荐
日立 MPJ1投影机说明书:[9]
阅读量:98
日立 HOME1投影机说明书:[6]
阅读量:156
日立 CPX1投影机说明书:[6]
阅读量:130
日立 CPS318W投影机说明书:[1]
阅读量:24
日立CP-X306投影机使用说明书:[1]
阅读量:111
猜你喜欢
父在不留须母在不庆生什么意思
顺其自然是什么意思
变频空调是什么意思
re是什么意思
心跳过缓是什么原因
关东是指什么地方
线下是什么意思
什么是erp
因释其耒而守株的释是什么意思
黄鼻涕是什么感冒
猜你喜欢
2.0t是什么意思
千牛是什么
手心出汗是什么原因
心照不宣是什么意思
股票除权是什么意思
大象的左耳朵像什么
宿主是什么意思
安全感是什么意思
手机开不了机是什么原因
新风系统是什么