小度生活
首页
美食营养
手工爱好
生活家居
返回
小度生活
首页
美食营养
游戏数码
手工爱好
生活家居
健康养生
运动户外
职场理财
情感交际
母婴教育
时尚美容
知识问答
生活知识
生活百科
搜索
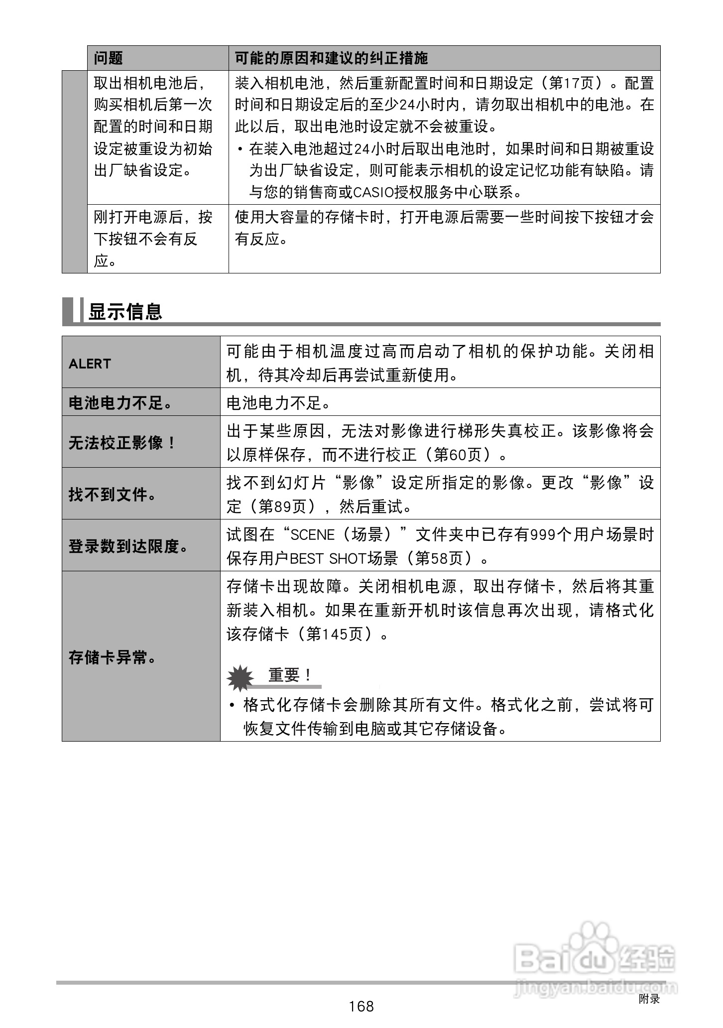
卡西欧EX-Z2300数码相机使用说明书:[17]
2026-04-19 03:46:28
本篇为《卡西欧EX-Z2300数码相机使用说明书》,主要介绍该产品的使用方法以及常见故障解决方案。
(共篇)
上一篇:
|
下一篇:
声明:
本网站引用、摘录或转载内容仅供网站访问者交流或参考,不代表本站立场,如存在版权或非法内容,请联系站长删除,联系邮箱:site.kefu@qq.com。
相关推荐
卡西欧EX-Z2300数码相机使用说明书:[16]
阅读量:134
卡西欧EX-Z2300数码相机使用说明书:[14]
阅读量:167
卡西欧EX-Z2300数码相机使用说明书:[19]
阅读量:141
卡西欧EX-Z2300数码相机使用说明书:[15]
阅读量:59
卡西欧EX-Z2300数码相机使用说明书:[13]
阅读量:76
猜你喜欢
心口痛是什么原因
什么时候跑步最好
dlna是什么意思
棉涤是什么面料
系动词是什么
9月3日是什么星座
晟读什么
一元复始 万象更新是什么意思
每个月14号都是什么情人节
gdi是什么意思
猜你喜欢
复刻版是什么意思
无主叫号码是什么情况
出汗太多是什么原因造成的
什么让生活更美好
吸毒是什么感觉
孕酮高是什么意思
id是什么意思
粮食局属于什么单位
玛卡是什么
worry是什么意思