小度生活
首页
美食营养
手工爱好
生活家居
返回
小度生活
首页
美食营养
游戏数码
手工爱好
生活家居
健康养生
运动户外
职场理财
情感交际
母婴教育
时尚美容
知识问答
生活知识
生活百科
搜索
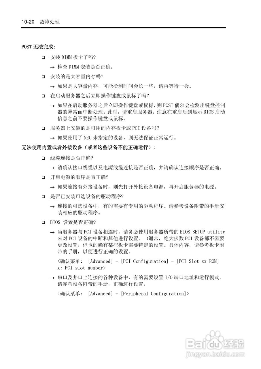
NEC N8100-1575F服务器用户手册:[29]
2026-04-24 12:08:35
本篇为《NEC N8100-1575F服务器用户手册》,主要介绍该产品的使用方法以及常见故障解决方案。
(共篇)
上一篇:
|
下一篇:
声明:
本网站引用、摘录或转载内容仅供网站访问者交流或参考,不代表本站立场,如存在版权或非法内容,请联系站长删除,联系邮箱:site.kefu@qq.com。
相关推荐
NEC N8100-1575F服务器用户手册:[27]
阅读量:21
NEC N8100-1575F服务器用户手册:[31]
阅读量:192
服务器日常维护常识
阅读量:70
服务器的作用和用途
阅读量:187
服务器上的安全数据库没有此工作站信任关系
阅读量:117
猜你喜欢
怨恨的意思
僭越的意思是什么
扎西德勒是什么意思
结婚需要准备什么东西
女生开什么车比较好
排山倒海的意思
负荷是什么意思
什么牌子奶粉最好
temp是什么意思
什么是陈述句举例说明
猜你喜欢
sunrise什么意思
转让费是什么意思
水流指示器的作用
什么是熟女
支那人什么意思
直言不讳的意思
涨停是什么意思
低眉顺眼的意思
四舍五入是什么意思
加盟什么项目好