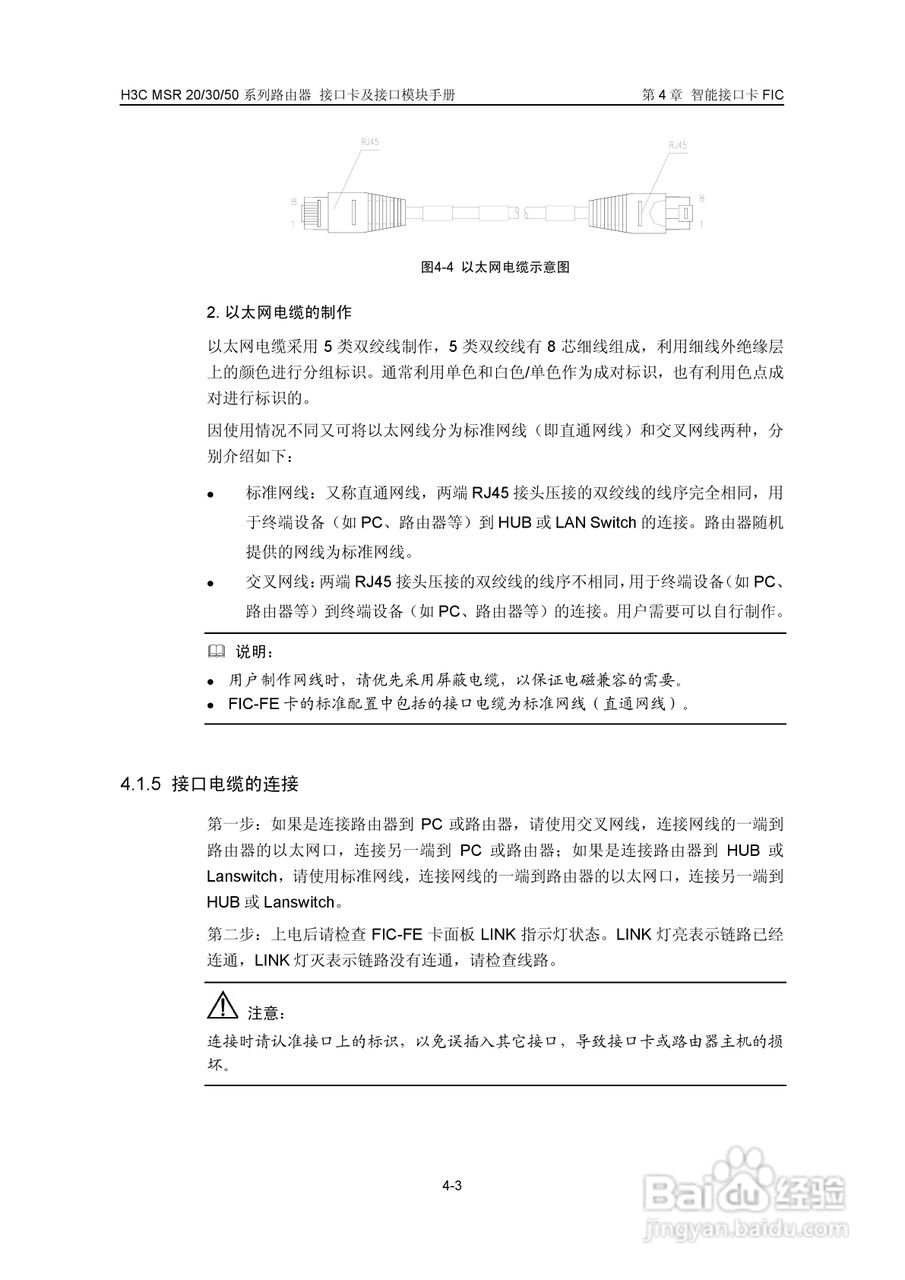
小度生活
首页
美食营养
手工爱好
生活家居
返回
小度生活
首页
美食营养
游戏数码
手工爱好
生活家居
健康养生
运动户外
职场理财
情感交际
母婴教育
时尚美容
知识问答
生活知识
搜索
华三交换机MSR30形说明书:[16]
2026-02-10 02:59:34
本篇为《华三交换机MSR30形说明书》,主要介绍该产品的使用方法以及常见故障解决方案。
(共篇)
上一篇:
|
下一篇:
声明:
本网站引用、摘录或转载内容仅供网站访问者交流或参考,不代表本站立场,如存在版权或非法内容,请联系站长删除,联系邮箱:site.kefu@qq.com。
相关推荐
华三交换机MSR30形说明书:[6]
阅读量:167
华三交换机MSR30形说明书:[23]
阅读量:125
交换机怎么使用
阅读量:171
交换机配置命令
阅读量:101
交换机的基本配置与管理
阅读量:140
猜你喜欢
poke是什么意思
什么地方开口说话要付钱
12306候补是什么意思
张起灵和张启山什么关系
执迷不悟的意思
dnf心意通有什么用
广漠的意思
一期一会是什么意思
btw是什么意思
童养媳是什么意思
猜你喜欢
update是什么意思
七夕又被称作什么节
qfii是什么意思
俞灏明为什么烧伤
多头和空头什么意思
结婚祝福语8个字
happy birthday是什么意思
额头窄颧骨高适合什么发型
生日祝福
什么是o2o商业模式