小度生活
首页
美食营养
手工爱好
生活家居
返回
小度生活
首页
美食营养
游戏数码
手工爱好
生活家居
健康养生
运动户外
职场理财
情感交际
母婴教育
时尚美容
知识问答
生活知识
搜索
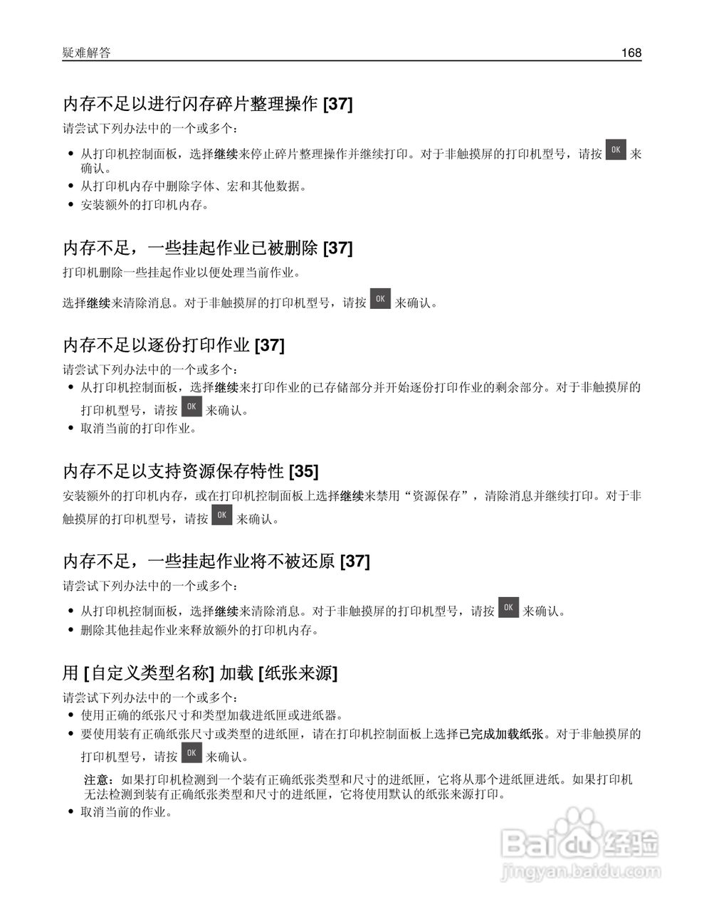
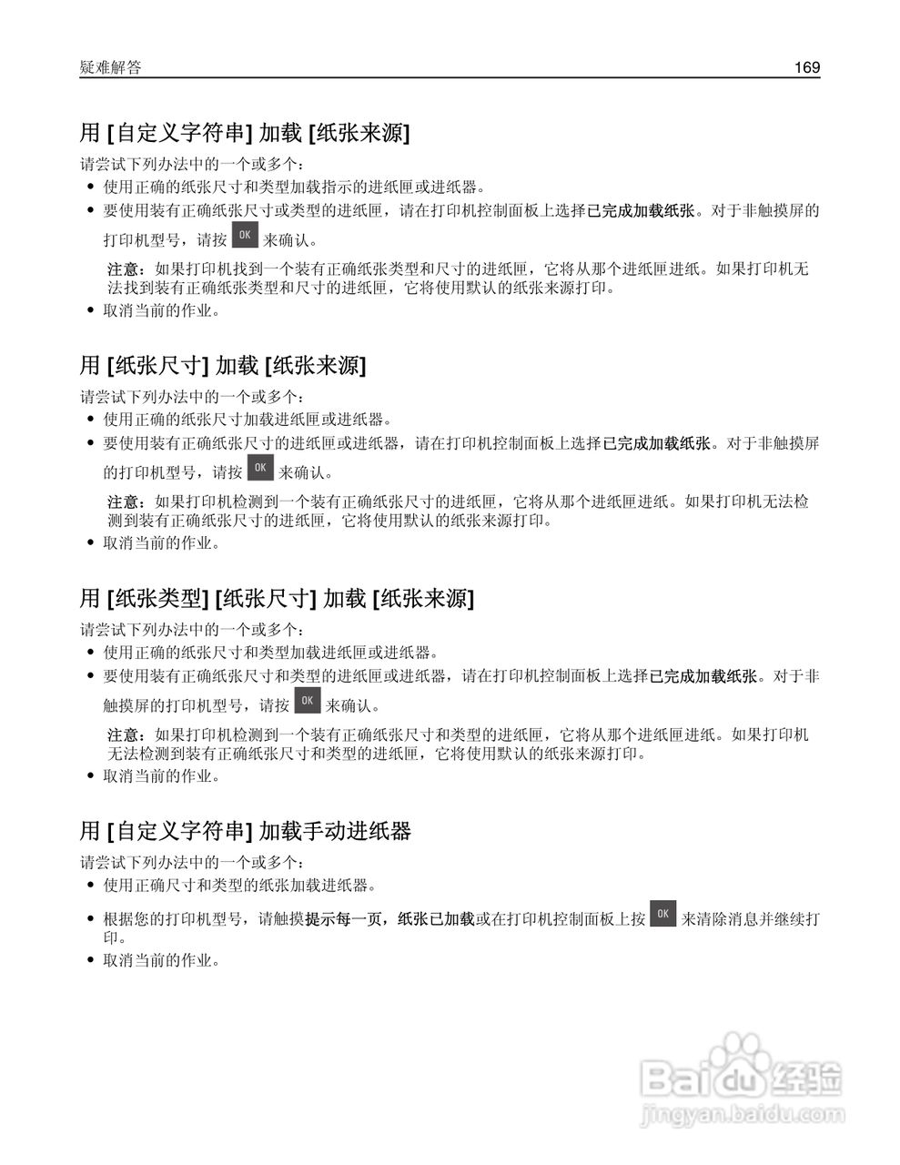
利盟CS510de彩色打印机说明书:[17]
2025-10-22 19:51:49
本篇为《利盟CS510de彩色打印机说明书》,主要介绍该产品的使用方法以及常见故障解决方案。
(共篇)
上一篇:
|
下一篇:
声明:
本网站引用、摘录或转载内容仅供网站访问者交流或参考,不代表本站立场,如存在版权或非法内容,请联系站长删除,联系邮箱:site.kefu@qq.com。
相关推荐
利盟CS510de彩色打印机说明书:[19]
阅读量:54
利盟CS510de彩色打印机说明书:[20]
阅读量:117
利盟CS510de彩色打印机说明书:[11]
阅读量:20
彩色打印机怎么打印黑白
阅读量:151
彩色打印机怎么打印黑白图片
阅读量:110
猜你喜欢
双开单控是什么意思
碱性磷酸酶是什么
魑魅魍魉是什么意思
977是什么意思
era是什么意思
平衡车什么牌子好
固态硬盘是什么
牛乳是什么
眼睛干涩什么原因
高血压是什么原因引起的
猜你喜欢
handsome是什么意思
阿里巴巴是什么
三月初三是什么日子
lover是什么意思
章鱼的血液是什么颜色
什么网名好听又有内涵
尿血是什么病
c1可以开什么车
圣水是什么
sorry什么意思