小度生活
首页
美食营养
手工爱好
生活家居
返回
小度生活
首页
美食营养
游戏数码
手工爱好
生活家居
健康养生
运动户外
职场理财
情感交际
母婴教育
时尚美容
知识问答
生活知识
生活百科
搜索
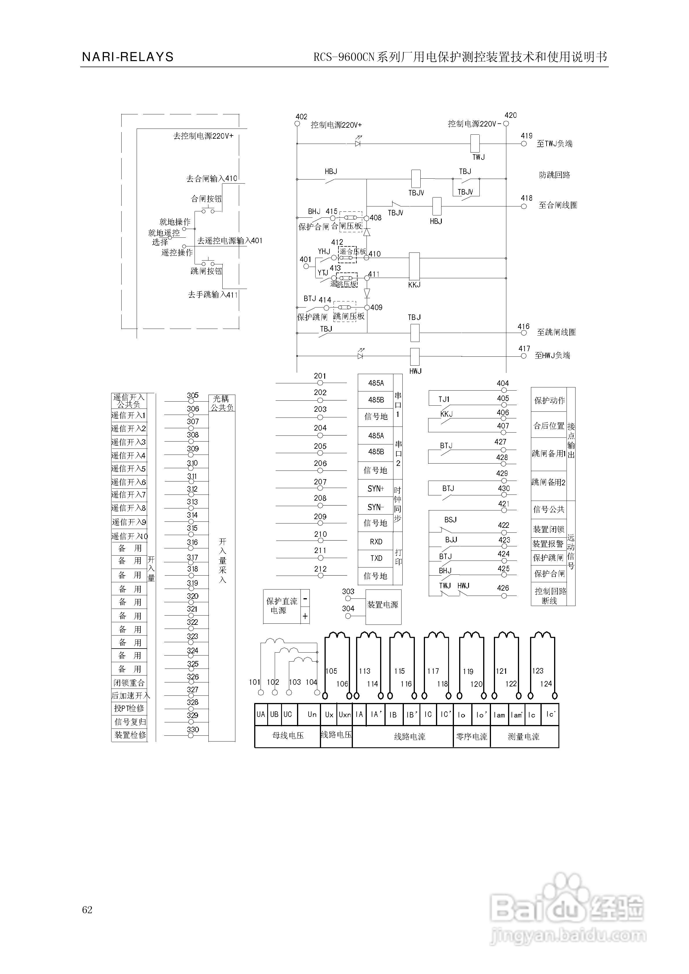
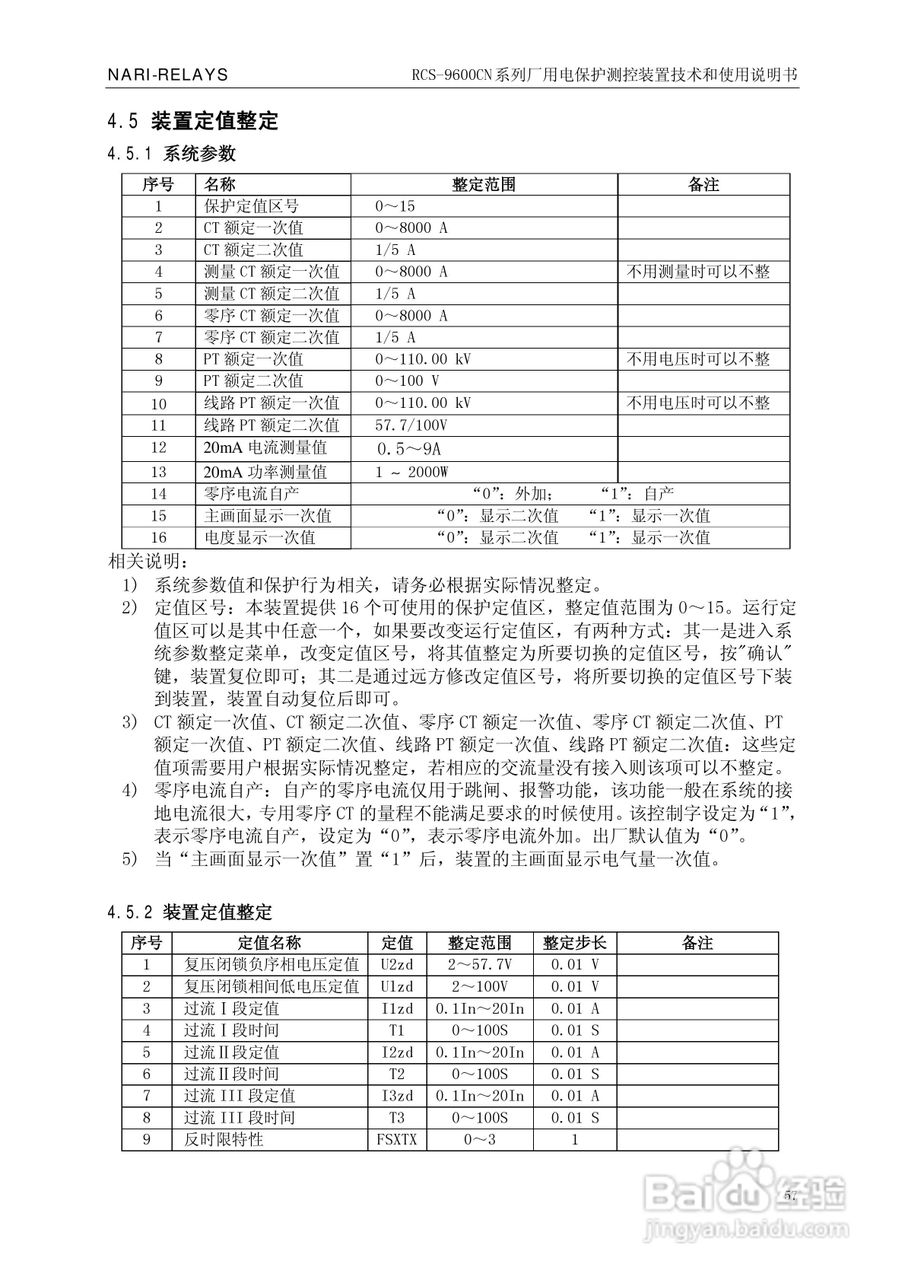
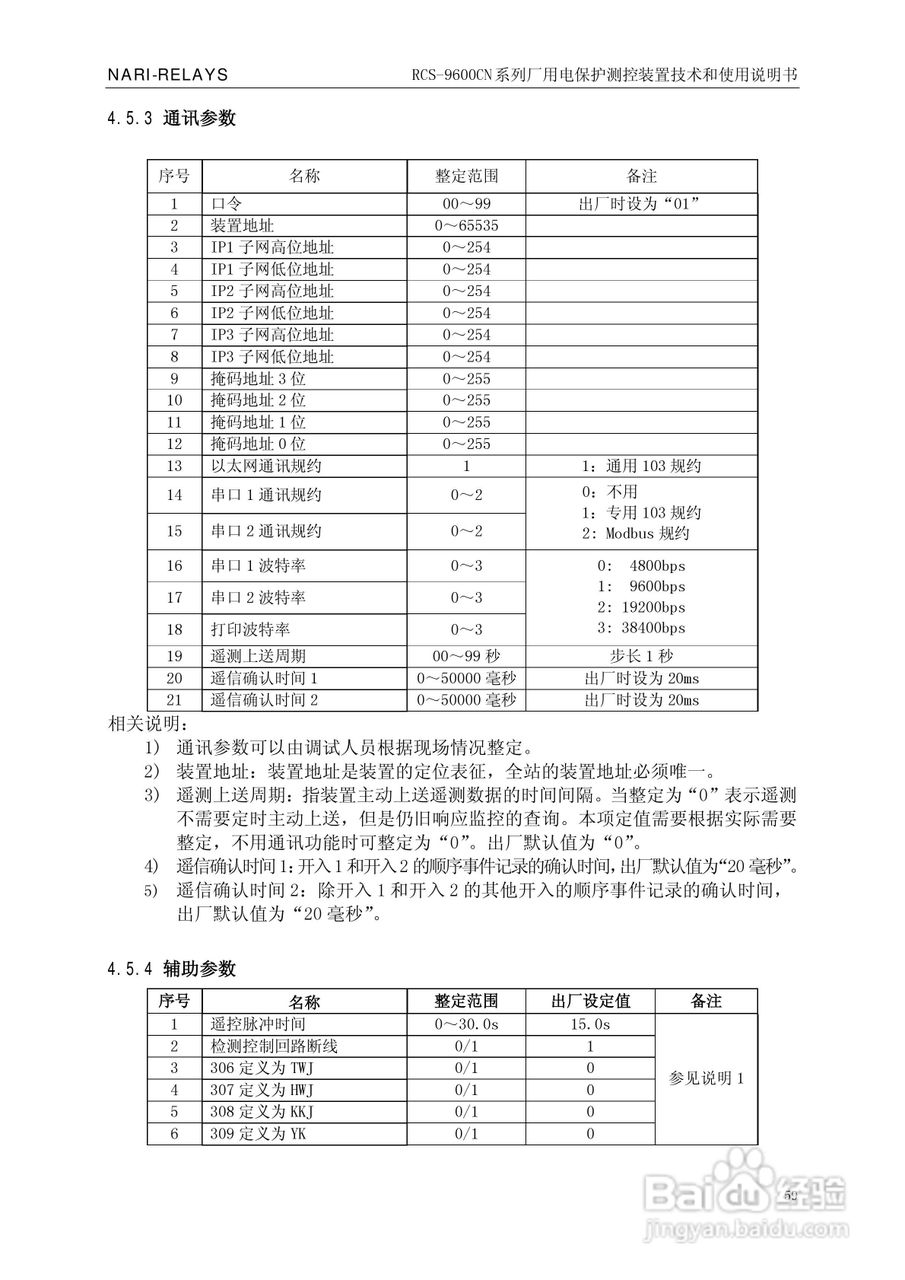
南瑞继保RCS-9629CN备用电源自投与测控装置使用说明书:[7]
2026-03-27 17:09:08
本篇为《南瑞继保RCS-9629CN备用电源自投与测控装置使用说明书》,主要介绍该产品的使用方法以及常见故障解决方案。
(共篇)
上一篇:
|
下一篇:
声明:
本网站引用、摘录或转载内容仅供网站访问者交流或参考,不代表本站立场,如存在版权或非法内容,请联系站长删除,联系邮箱:site.kefu@qq.com。
相关推荐
南瑞继保RCS-9629CN备用电源自投与测控装置使用说明书:[8]
阅读量:47
南瑞继保RCS-9629CN备用电源自投与测控装置使用说明书:[16]
阅读量:86
南瑞继保RCS-9609遥信采集装置使用说明书:[7]
阅读量:40
南瑞继保RCS-9609遥信采集装置使用说明书:[2]
阅读量:111
南瑞继保RCS-9629CN备用电源自投与测控装置使用说明书:[13]
阅读量:53
猜你喜欢
维生素b6的食物
什么叫ppt
水蛭养殖
服役是什么意思
小孩磨牙是什么原因
运动会闭幕式流程
什么人不能吃蜂蜜
北京有什么好玩的地方
dde净量是什么意思
地摊卖什么赚钱
猜你喜欢
一言九鼎的鼎是什么意思
rate是什么意思
什么是车损险
什么是累犯
二年级运动会口号
肉狗养殖场
新三板是什么意思
买单报关是什么意思
大学运动会新闻稿
九死一生是什么生肖