小度生活
首页
美食营养
手工爱好
生活家居
返回
小度生活
首页
美食营养
游戏数码
手工爱好
生活家居
健康养生
运动户外
职场理财
情感交际
母婴教育
时尚美容
知识问答
生活知识
生活百科
搜索
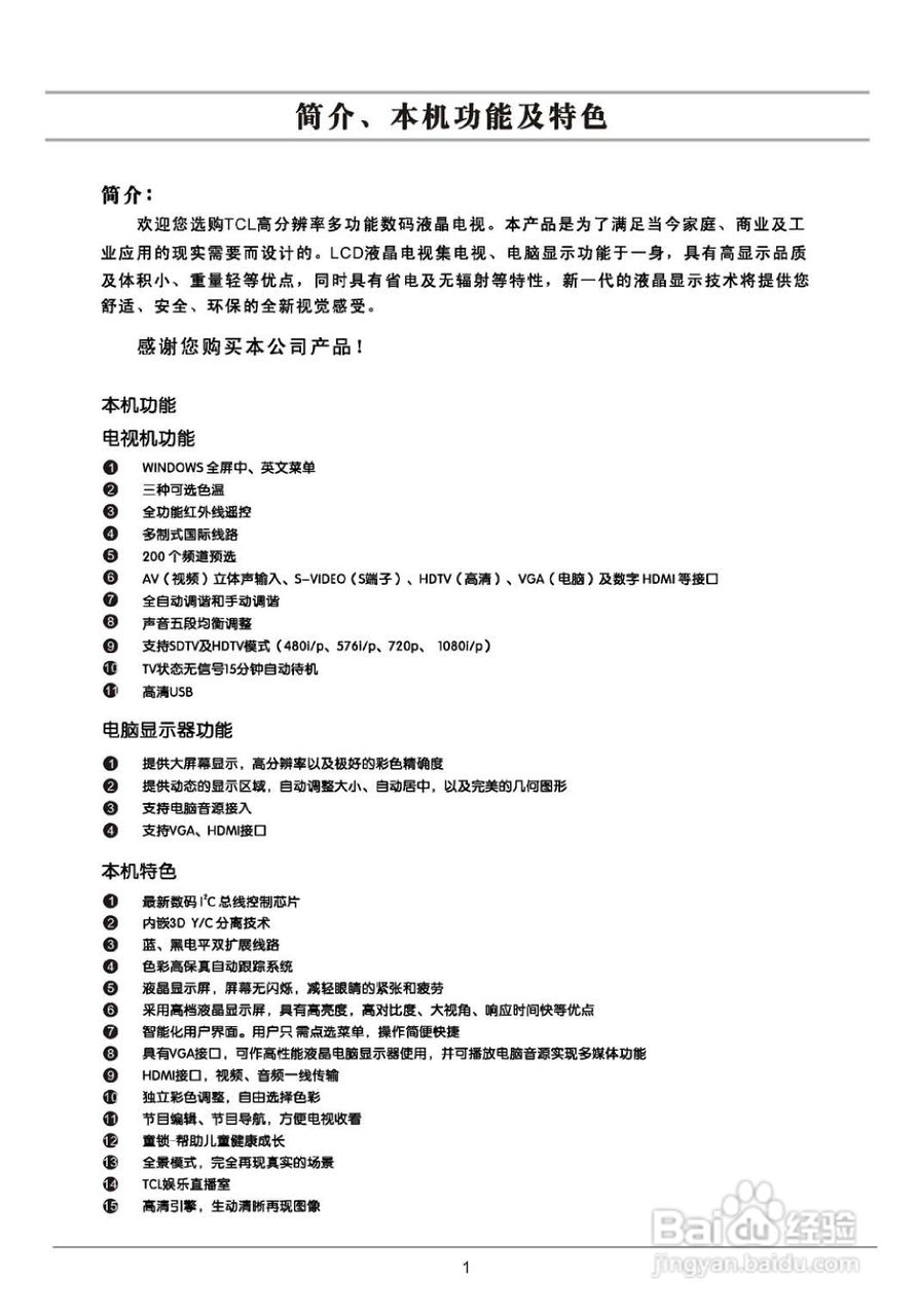
TCL王牌SL32M6液晶彩电使用说明书:[1]
2026-03-29 00:14:12
(共篇)
下一篇:
声明:
本网站引用、摘录或转载内容仅供网站访问者交流或参考,不代表本站立场,如存在版权或非法内容,请联系站长删除,联系邮箱:site.kefu@qq.com。
相关推荐
TCL王牌SL32M6液晶彩电使用说明书:[6]
阅读量:91
TCL王牌SL32M6液晶彩电使用说明书:[5]
阅读量:74
TCL王牌SL37M6液晶彩电使用说明书:[2]
阅读量:164
使用说明书封面怎么做
阅读量:34
使用说明书wf2651使用指南
阅读量:136
猜你喜欢
邓文迪年轻时图片大全
米兰花怎么养
洗衣机配件大全
环保标语大全
韩国爱情电影大全
鲁迅先生的简介
云南菜谱大全
小学古诗大全300首
舒蕾洗发水怎么样
网络公司名字大全
猜你喜欢
分手信怎么写
倪大红个人资料简介
长粉刺怎么办
穿越电视剧大全列表
孙俪电视剧大全
作比较的句子大全
巴啦啦小魔仙图片大全
免疫力差怎么办
游戏手柄怎么用
电脑怎么下载电影