小度生活
首页
美食营养
手工爱好
生活家居
返回
小度生活
首页
美食营养
游戏数码
手工爱好
生活家居
健康养生
运动户外
职场理财
情感交际
母婴教育
时尚美容
知识问答
生活知识
生活百科
搜索
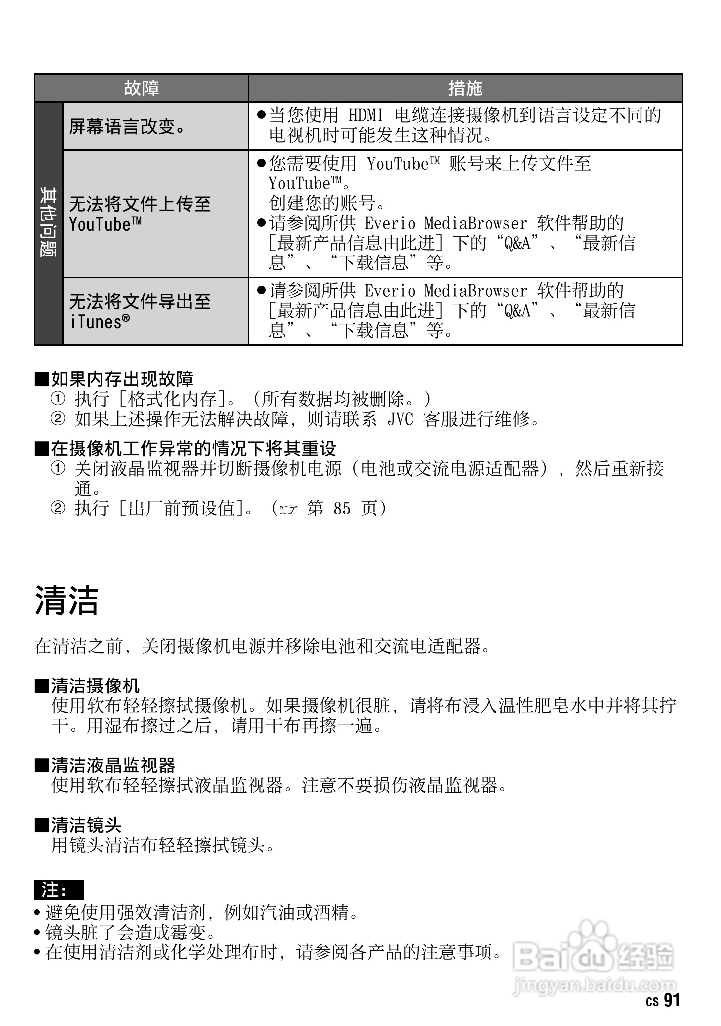
JVC GZ-HM1AC数码摄像机说明书:[10]
2026-03-26 16:54:52
本篇为《JVC GZ-HM1AC数码摄像机说明书》,主要介绍该产品的使用方法以及常见故障解决方案。
(共篇)
上一篇:
声明:
本网站引用、摘录或转载内容仅供网站访问者交流或参考,不代表本站立场,如存在版权或非法内容,请联系站长删除,联系邮箱:site.kefu@qq.com。
相关推荐
JVC GZ-HM1AC数码摄像机说明书:[9]
阅读量:76
JVC GZ-HM650数码摄像机说明书:[10]
阅读量:104
JVC GZ-HM670数码摄像机说明书:[10]
阅读量:85
JVC GZ-HM448数码摄像机说明书:[10]
阅读量:39
jvc数码摄像机怎么把带子里的内容转录到卡里
阅读量:103
猜你喜欢
荣威怎么样
银联在线支付怎么开通
上海工程技术大学怎么样
圣安地列斯怎么下载
明基显示器怎么样
balloon怎么读音
得了高血压怎么办
文件夹怎么加密码
手机怎么清理
北汽幻速s3怎么样
猜你喜欢
月经痛经怎么办
卡拉赞怎么去
拳皇97怎么玩
手脚冰凉怎么调理
小孩肚子疼是怎么回事
肝火旺长痘怎么调理
outlook怎么发邮件
显卡驱动怎么卸载
烤面包机怎么用
薏仁米怎么吃