小度生活
首页
美食营养
手工爱好
生活家居
返回
小度生活
首页
美食营养
游戏数码
手工爱好
生活家居
健康养生
运动户外
职场理财
情感交际
母婴教育
时尚美容
知识问答
生活知识
搜索
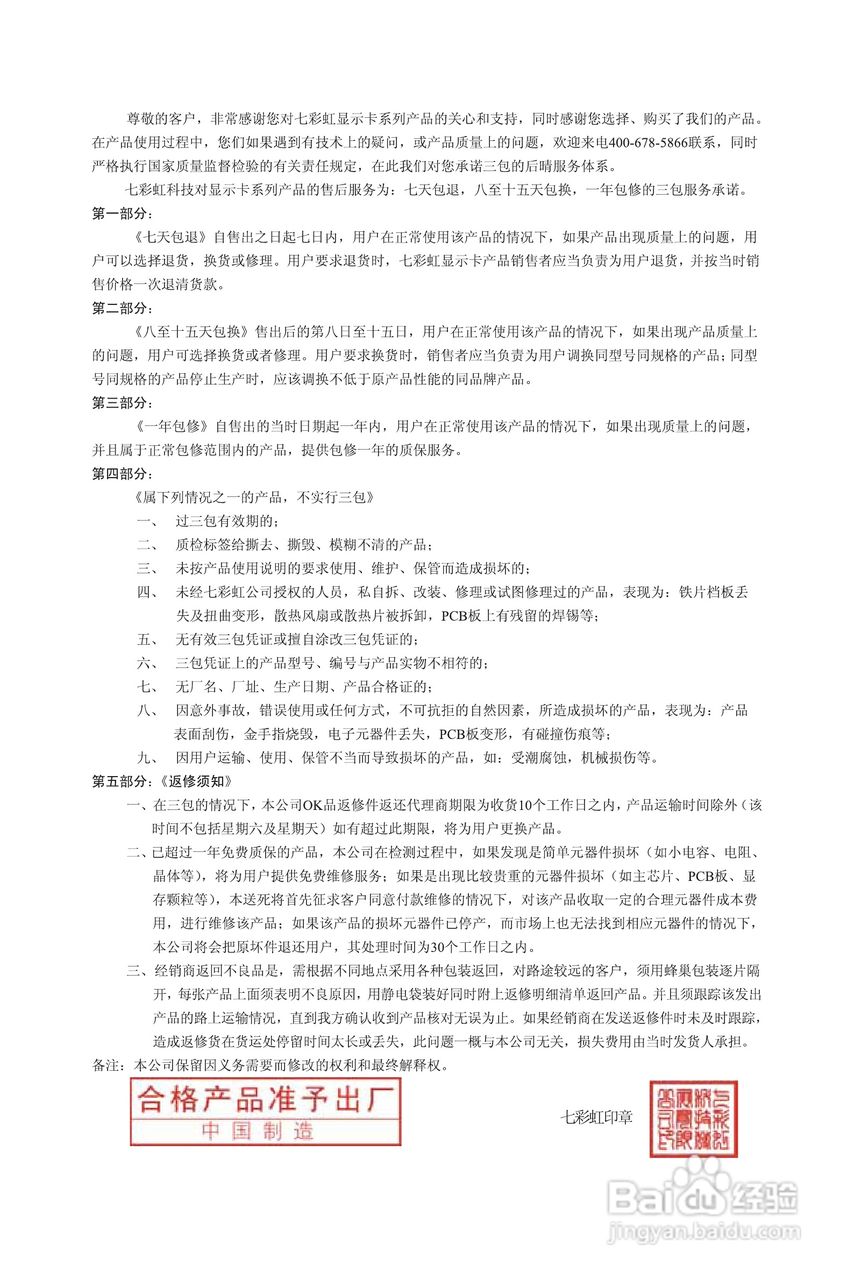
七彩虹:逸彩250-GD3 冰封骑士3F 1G T08说明书:[4]
2025-12-31 00:29:48
本篇为《七彩虹:逸彩250-GD3 冰封骑士3F 1G T08说明书》,主要介绍该产品的使用方法以及常见故障解决方案。
(共篇)
上一篇:
声明:
本网站引用、摘录或转载内容仅供网站访问者交流或参考,不代表本站立场,如存在版权或非法内容,请联系站长删除,联系邮箱:site.kefu@qq.com。
相关推荐
七彩虹:逸彩250-GD3 冰封骑士3F 1G T08说明书:[3]
阅读量:84
七彩虹:逸彩250-GD3 冰封骑士3F 1G M10 说明书:[4]
阅读量:154
七彩虹:逸彩250-GD3 冰封骑士3F 1G M10 说明书:[3]
阅读量:110
七彩虹b150刷bios教程
阅读量:162
七彩虹主板怎么设置u盘启动
阅读量:146
猜你喜欢
qq邮箱怎么写
怎么解酒
基本工资怎么算
身份证丢了怎么坐火车
利税总额怎么算
羊绒衫怎么洗
进京证怎么办
怎么选择奶粉
羊水过多怎么办
未婚生子怎么上户口
猜你喜欢
邀请函怎么写
either怎么读
昼怎么读
怎么去粉刺
睢怎么读
美图秀秀怎么加水印
忘记密码怎么办
胸小怎么办
奶黄包的馅怎么做
海参怎么做好吃