小度生活
首页
美食营养
手工爱好
生活家居
返回
小度生活
首页
美食营养
游戏数码
手工爱好
生活家居
健康养生
运动户外
职场理财
情感交际
母婴教育
时尚美容
知识问答
生活知识
搜索
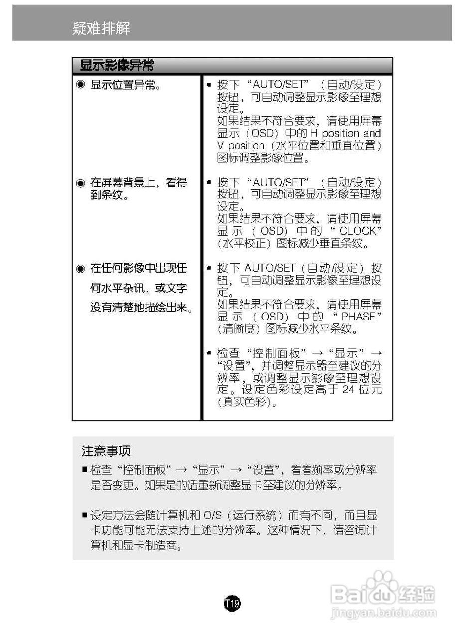
LG L194CWT液晶显示器使用说明书:[3]
2026-01-14 07:07:27
(共篇)
上一篇:
声明:
本网站引用、摘录或转载内容仅供网站访问者交流或参考,不代表本站立场,如存在版权或非法内容,请联系站长删除,联系邮箱:site.kefu@qq.com。
相关推荐
LG L194CWT液晶显示器使用说明书:[1]
阅读量:30
液晶显示器如何消磁
阅读量:71
LG L194CWT液晶显示器使用说明书:[2]
阅读量:117
LG L194WTM液晶显示器使用说明书:[2]
阅读量:38
LG L194WTM液晶显示器使用说明书:[3]
阅读量:89
猜你喜欢
锦江旅游
如何去皱
心浮气躁怎么办
耳朵红热是怎么回事
柠檬泡水
牛背山在哪里
悉尼旅游
工作压力大怎么安慰
长春旅行社旅游报价
飞机燃油费怎么算
猜你喜欢
代付退款退到哪里
脸上的雀斑怎么去掉
旅游宣传口号
腾达路由器设置网址
三叉神经哪里治
蜀南竹海在哪里
联合国总部在哪里
路由器端口
广陵是现在的哪里
如何删除空白页