小度生活
首页
美食营养
手工爱好
生活家居
返回
小度生活
首页
美食营养
游戏数码
手工爱好
生活家居
健康养生
运动户外
职场理财
情感交际
母婴教育
时尚美容
知识问答
生活知识
生活百科
搜索
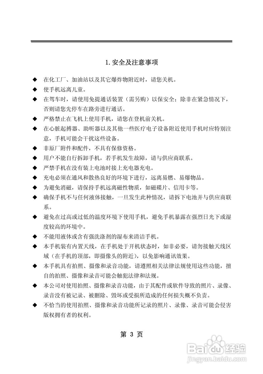
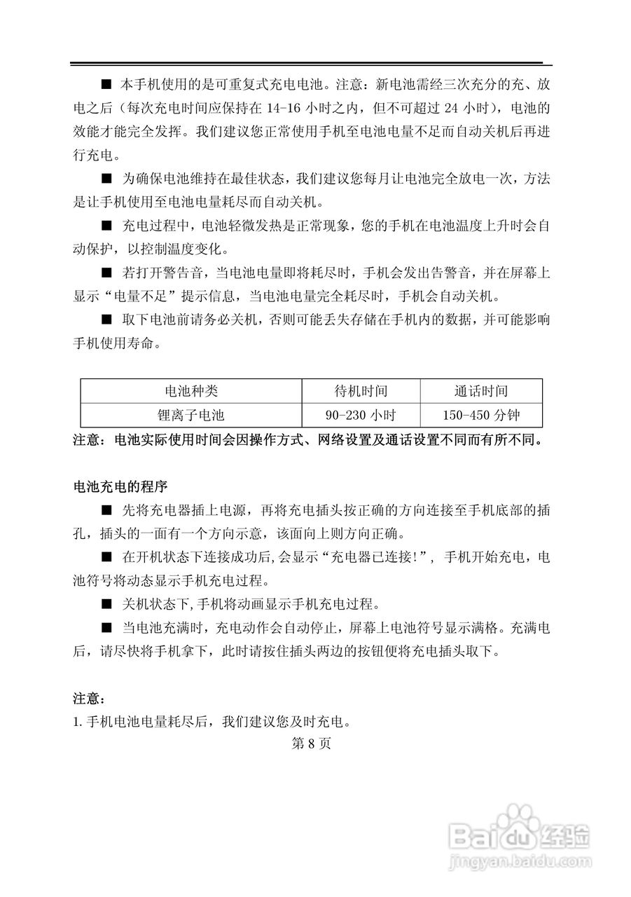
TCL D638手机使用说明书:[1]
2026-03-27 12:21:12
(共篇)
下一篇:
声明:
本网站引用、摘录或转载内容仅供网站访问者交流或参考,不代表本站立场,如存在版权或非法内容,请联系站长删除,联系邮箱:site.kefu@qq.com。
相关推荐
TCL D638手机使用说明书:[1]
阅读量:103
TCL D638手机使用说明书:[3]
阅读量:157
TCL M380手机使用说明书:[1]
阅读量:87
TCL C808手机使用说明书:[1]
阅读量:99
使用说明书封面怎么做
阅读量:38
猜你喜欢
trick是什么意思
芙蓉树什么时候开花
巡视员是干什么的
蓦然回首是什么意思
婚礼祝福词
macd是什么意思
foreign是什么意思
glasses是什么意思
十三点是什么意思
电热锅什么牌子好
猜你喜欢
帽子戏法是什么意思
老师生日祝福语
上海特产有什么
成也萧何败也萧何的意思
感恩祝福
祝福祖国的句子
英姿飒爽的意思
桂林现在穿什么衣服
逆来顺受的意思
凤毛麟角是什么意思